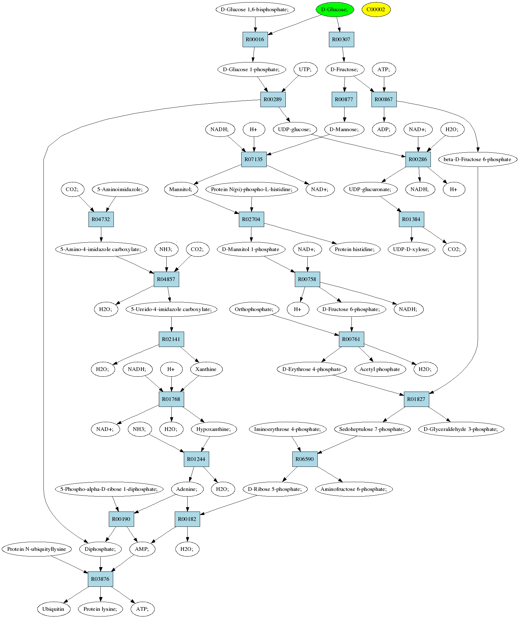
Back to all pathways
Sources: D-Glucose; (C00031)
Target:ATP; (C00002)
Z: 0.7
Composite map: C00031->C00002:[2->8,4->10,4->11,5->13,5->3,7->17,9->12]
Showing 1 best reactions for each rpair.
| RPAIR | Reaction | Score | Equation |
|---|---|---|---|
| RP06552 | R01384 | 0 | UDP-glucuronate; <=> CO2; + UDP-D-xylose; |
| RP00196 | R00289 | 0 | D-Glucose 1-phosphate; + UTP; <=> Diphosphate; + UDP-glucose; |
| RP04543 | R00286 | 0 | NAD+; + UDP-glucose; + H2O; <=> UDP-glucuronate; + NADH; + H |
| RP04472 | R04857 | 0 | H2O; + 5-Ureido-4-imidazole carboxylate; <=> NH3; + 5-Amino-4-imidazole carboxylate; + CO2; |
| RP01384 | R01244 | 0 | Adenine; + H2O; <=> Hypoxanthine; + NH3; |
| RP04030 | R00182 | 0 | AMP; + H2O; <=> D-Ribose 5-phosphate; + Adenine; |
| RP05301 | R07135 | 0 | Mannitol; + NAD+; <=> D-Mannose; + NADH; + H |
| RP01090 | R00758 | 0 | D-Mannitol 1-phosphate + NAD+; <=> D-Fructose 6-phosphate; + NADH; + H |
| RP01994 | R02141 | 0 | Xanthine + H2O; <=> 5-Ureido-4-imidazole carboxylate; |
| RP06726 | R01827 | 0 | Sedoheptulose 7-phosphate; + D-Glyceraldehyde 3-phosphate; <=> D-Erythrose 4-phosphate + beta-D-Fructose 6-phosphate |
| RP00380 | R01768 | 0 | Hypoxanthine; + NAD+; + H2O; <=> Xanthine + NADH; + H |
| RP00008 | R03876 | 0 | Ubiquitin + Protein lysine; + ATP; <=> Protein N-ubiquityllysine + Diphosphate; + AMP; |
| RP00861 | R00190 | 0 | Diphosphate; + AMP; <=> 5-Phospho-alpha-D-ribose 1-diphosphate; + Adenine; |
| RP01787 | R01827 | 0 | Sedoheptulose 7-phosphate; + D-Glyceraldehyde 3-phosphate; <=> D-Erythrose 4-phosphate + beta-D-Fructose 6-phosphate |
| RP01148 | R00867 | 0 | ATP; + D-Fructose; <=> beta-D-Fructose 6-phosphate + ADP; |
| RP08324 | R04857 | 0 | H2O; + 5-Ureido-4-imidazole carboxylate; <=> NH3; + 5-Amino-4-imidazole carboxylate; + CO2; |
| RP08291 | R04732 | 0 | CO2; + 5-Aminoimidazole; <=> 5-Amino-4-imidazole carboxylate; |
| RP00820 | R02704 | 0 | Mannitol; + Protein N(pi)-phospho-L-histidine; <=> D-Mannitol 1-phosphate + Protein histidine; |
| RP01153 | R00877 | 0 | D-Mannose; <=> D-Fructose; |
| RP04656 | R00307 | 0 | D-Glucose; <=> D-Fructose; |
| RP01654 | R06590 | 0 | D-Ribose 5-phosphate; + Aminofructose 6-phosphate; <=> Iminoerythrose 4-phosphate; + Sedoheptulose 7-phosphate; |
| RP04373 | R04732 | 0 | CO2; + 5-Aminoimidazole; <=> 5-Amino-4-imidazole carboxylate; |
| RP00649 | R00761 | 0 | D-Fructose 6-phosphate; + Orthophosphate; <=> Acetyl phosphate + D-Erythrose 4-phosphate + H2O; |
| RP00208 | R00016 | 0 | D-Glucose 1-phosphate; <=> D-Glucose 1,6-bisphosphate; + D-Glucose; |
Pathway diagram (see pathway with molecule structures instead)
