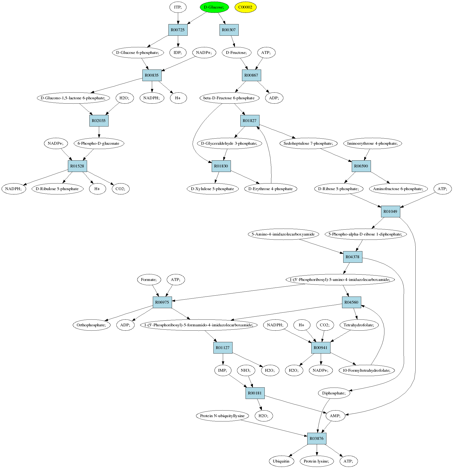
Back to all pathways
Sources: D-Glucose; (C00031)
Target:ATP; (C00002)
Z: 0.6
Composite map: C00031->C00002:[1->12,2->13,4->17,5->3,5->8,7->11]
Showing 1 best reactions for each rpair.
| RPAIR | Reaction | Score | Equation |
|---|---|---|---|
| RP03973 | R00181 | 0 | AMP; + H2O; <=> NH3; + IMP; |
| RP01925 | R02035 | 0 | D-Glucono-1,5-lactone 6-phosphate; + H2O; <=> 6-Phospho-D-gluconate |
| RP01319 | R01127 | 0 | H2O; + IMP; <=> 1-(5'-Phosphoribosyl)-5-formamido-4-imidazolecarboxamide; |
| RP01790 | R01830 | 0 | D-Glyceraldehyde 3-phosphate; + beta-D-Fructose 6-phosphate <=> D-Xylulose 5-phosphate + D-Erythrose 4-phosphate |
| RP04205 | R06975 | 0 | 1-(5'-Phosphoribosyl)-5-amino-4-imidazolecarboxamide; + Formate; + ATP; <=> 1-(5'-Phosphoribosyl)-5-formamido-4-imidazolecarboxamide; + Orthophosphate; + ADP; |
| RP00060 | R00725 | 0 | ITP; + D-Glucose; <=> IDP; + D-Glucose 6-phosphate; |
| RP06373 | R00941 | 0 | NADP+; + 10-Formyltetrahydrofolate; + H2O; <=> CO2; + NADPH; + H+ + Tetrahydrofolate; |
| RP01133 | R00835 | 0 | NADP+; + D-Glucose 6-phosphate; <=> NADPH; + D-Glucono-1,5-lactone 6-phosphate; + H |
| RP08184 | R04560 | 0 | 1-(5'-Phosphoribosyl)-5-amino-4-imidazolecarboxamide; + 10-Formyltetrahydrofolate; <=> 1-(5'-Phosphoribosyl)-5-formamido-4-imidazolecarboxamide; + Tetrahydrofolate; |
| RP04021 | R04378 | 0 | Diphosphate; + 1-(5'-Phosphoribosyl)-5-amino-4-imidazolecarboxamide; <=> 5-Amino-4-imidazolecarboxyamide + 5-Phospho-alpha-D-ribose 1-diphosphate; |
| RP06726 | R01827 | 0 | Sedoheptulose 7-phosphate; + D-Glyceraldehyde 3-phosphate; <=> D-Erythrose 4-phosphate + beta-D-Fructose 6-phosphate |
| RP00008 | R03876 | 0 | Ubiquitin + Protein lysine; + ATP; <=> Protein N-ubiquityllysine + Diphosphate; + AMP; |
| RP01787 | R01827 | 0 | Sedoheptulose 7-phosphate; + D-Glyceraldehyde 3-phosphate; <=> D-Erythrose 4-phosphate + beta-D-Fructose 6-phosphate |
| RP01148 | R00867 | 0 | ATP; + D-Fructose; <=> beta-D-Fructose 6-phosphate + ADP; |
| RP01255 | R01049 | 0 | D-Ribose 5-phosphate; + ATP; <=> 5-Phospho-alpha-D-ribose 1-diphosphate; + AMP; |
| RP04656 | R00307 | 0 | D-Glucose; <=> D-Fructose; |
| RP01654 | R06590 | 0 | D-Ribose 5-phosphate; + Aminofructose 6-phosphate; <=> Iminoerythrose 4-phosphate; + Sedoheptulose 7-phosphate; |
| RP04020 | R04378 | 0 | Diphosphate; + 1-(5'-Phosphoribosyl)-5-amino-4-imidazolecarboxamide; <=> 5-Amino-4-imidazolecarboxyamide + 5-Phospho-alpha-D-ribose 1-diphosphate; |
| RP06593 | R01528 | 0 | NADP+; + 6-Phospho-D-gluconate <=> CO2; + NADPH; + D-Ribulose 5-phosphate + H |
Pathway diagram (see pathway with molecule structures instead)
