Back to all pathways
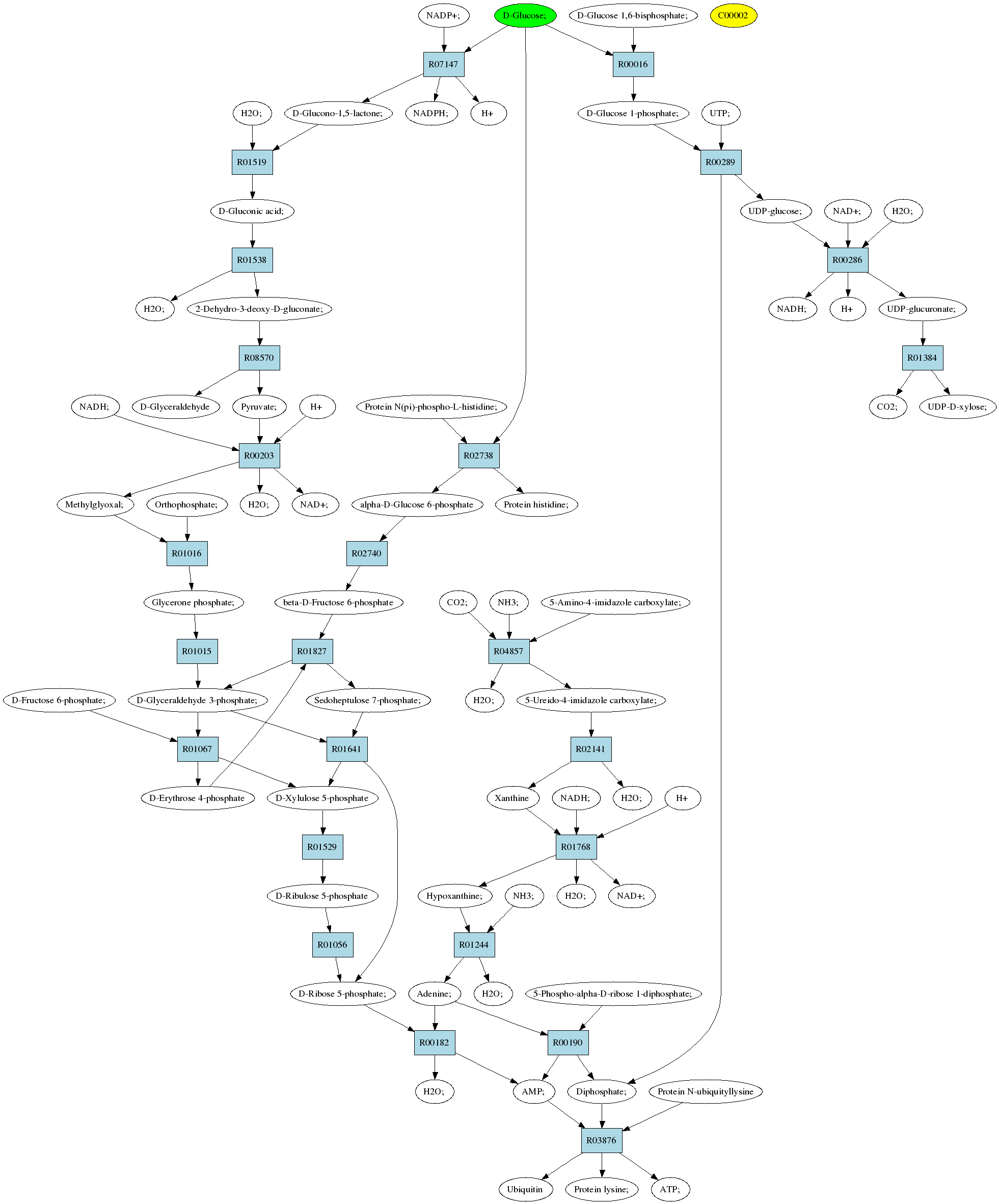
Sources: D-Glucose; (C00031)
Target:ATP; (C00002)
Z: 0.6
Composite map: C00031->C00002:[4->11,5->17,7->13,7->3,9->12,9->8]
Showing 1 best reactions for each rpair.
| RPAIR | Reaction | Score | Equation |
|---|---|---|---|
| RP06552 | R01384 | 0 | UDP-glucuronate; <=> CO2; + UDP-D-xylose; |
| RP01262 | R01056 | 0 | D-Ribose 5-phosphate; <=> D-Ribulose 5-phosphate |
| RP00321 | R07147 | 0 | NADP+; + D-Glucose; <=> NADPH; + D-Glucono-1,5-lactone; + H |
| RP00196 | R00289 | 0 | D-Glucose 1-phosphate; + UTP; <=> Diphosphate; + UDP-glucose; |
| RP04543 | R00286 | 0 | NAD+; + UDP-glucose; + H2O; <=> UDP-glucuronate; + NADH; + H |
| RP01580 | R01538 | 0 | D-Gluconic acid; <=> 2-Dehydro-3-deoxy-D-gluconate; + H2O; |
| RP04472 | R04857 | 0 | H2O; + 5-Ureido-4-imidazole carboxylate; <=> NH3; + 5-Amino-4-imidazole carboxylate; + CO2; |
| RP01384 | R01244 | 0 | Adenine; + H2O; <=> Hypoxanthine; + NH3; |
| RP04030 | R00182 | 0 | AMP; + H2O; <=> D-Ribose 5-phosphate; + Adenine; |
| RP02454 | R02740 | 0 | alpha-D-Glucose 6-phosphate <=> beta-D-Fructose 6-phosphate |
| RP00283 | R00203 | 0 | Methylglyoxal; + NAD+; + H2O; <=> H+ + NADH; + Pyruvate; |
| RP13333 | R08570 | 0 | 2-Dehydro-3-deoxy-D-gluconate; <=> D-Glyceraldehyde + Pyruvate; |
| RP00380 | R01768 | 0 | Hypoxanthine; + NAD+; + H2O; <=> Xanthine + NADH; + H |
| RP00008 | R03876 | 0 | Ubiquitin + Protein lysine; + ATP; <=> Protein N-ubiquityllysine + Diphosphate; + AMP; |
| RP01569 | R01519 | 0 | D-Glucono-1,5-lactone; + H2O; <=> D-Gluconic acid; |
| RP00861 | R00190 | 0 | Diphosphate; + AMP; <=> 5-Phospho-alpha-D-ribose 1-diphosphate; + Adenine; |
| RP01787 | R01827 | 0 | Sedoheptulose 7-phosphate; + D-Glyceraldehyde 3-phosphate; <=> D-Erythrose 4-phosphate + beta-D-Fructose 6-phosphate |
| RP00080 | R01067 | 0 | D-Fructose 6-phosphate; + D-Glyceraldehyde 3-phosphate; <=> D-Xylulose 5-phosphate + D-Erythrose 4-phosphate |
| RP06651 | R01641 | 0 | Sedoheptulose 7-phosphate; + D-Glyceraldehyde 3-phosphate; <=> D-Xylulose 5-phosphate + D-Ribose 5-phosphate; |
| RP08324 | R04857 | 0 | H2O; + 5-Ureido-4-imidazole carboxylate; <=> NH3; + 5-Amino-4-imidazole carboxylate; + CO2; |
| RP01238 | R01015 | 0 | D-Glyceraldehyde 3-phosphate; <=> Glycerone phosphate; |
| RP02452 | R02738 | 0 | Protein N(pi)-phospho-L-histidine; + D-Glucose; <=> alpha-D-Glucose 6-phosphate + Protein histidine; |
| RP01239 | R01016 | 0 | Glycerone phosphate; <=> Methylglyoxal; + Orthophosphate; |
| RP01573 | R01529 | 0 | D-Ribulose 5-phosphate <=> D-Xylulose 5-phosphate |
| RP01994 | R02141 | 0 | Xanthine + H2O; <=> 5-Ureido-4-imidazole carboxylate; |
| RP00208 | R00016 | 0 | D-Glucose 1-phosphate; <=> D-Glucose 1,6-bisphosphate; + D-Glucose; |
Pathway diagram (see pathway with molecule structures instead)
