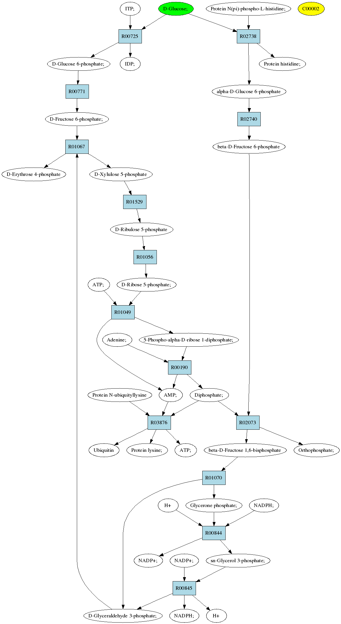
Back to all pathways
Sources: D-Glucose; (C00031)
Target:ATP; (C00002)
Z: 0.5
Composite map: C00031->C00002:[5->13,7->17,7->3,9->12,9->8]
Showing 1 best reactions for each rpair.
| RPAIR | Reaction | Score | Equation |
|---|---|---|---|
| RP00861 | R00190 | 0 | Diphosphate; + AMP; <=> 5-Phospho-alpha-D-ribose 1-diphosphate; + Adenine; |
| RP01262 | R01056 | 0 | D-Ribose 5-phosphate; <=> D-Ribulose 5-phosphate |
| RP01274 | R01070 | 0 | beta-D-Fructose 1,6-bisphosphate <=> Glycerone phosphate; + D-Glyceraldehyde 3-phosphate; |
| RP02454 | R02740 | 0 | alpha-D-Glucose 6-phosphate <=> beta-D-Fructose 6-phosphate |
| RP01093 | R00771 | 0 | D-Glucose 6-phosphate; <=> D-Fructose 6-phosphate; |
| RP01255 | R01049 | 0 | D-Ribose 5-phosphate; + ATP; <=> 5-Phospho-alpha-D-ribose 1-diphosphate; + AMP; |
| RP04092 | R00190 | 0 | Diphosphate; + AMP; <=> 5-Phospho-alpha-D-ribose 1-diphosphate; + Adenine; |
| RP00080 | R01067 | 0 | D-Fructose 6-phosphate; + D-Glyceraldehyde 3-phosphate; <=> D-Xylulose 5-phosphate + D-Erythrose 4-phosphate |
| RP02452 | R02738 | 0 | Protein N(pi)-phospho-L-histidine; + D-Glucose; <=> alpha-D-Glucose 6-phosphate + Protein histidine; |
| RP06427 | R01067 | 0 | D-Fructose 6-phosphate; + D-Glyceraldehyde 3-phosphate; <=> D-Xylulose 5-phosphate + D-Erythrose 4-phosphate |
| RP00060 | R00725 | 0 | ITP; + D-Glucose; <=> IDP; + D-Glucose 6-phosphate; |
| RP00077 | R00844 | 0 | NADP+; + sn-Glycerol 3-phosphate; <=> NADPH; + Glycerone phosphate; + H |
| RP01573 | R01529 | 0 | D-Ribulose 5-phosphate <=> D-Xylulose 5-phosphate |
| RP01140 | R00845 | 0 | NADP+; + sn-Glycerol 3-phosphate; <=> NADPH; + D-Glyceraldehyde 3-phosphate; + H |
| RP00191 | R02073 | 0 | Diphosphate; + beta-D-Fructose 6-phosphate <=> beta-D-Fructose 1,6-bisphosphate + Orthophosphate; |
| RP00008 | R03876 | 0 | Ubiquitin + Protein lysine; + ATP; <=> Protein N-ubiquityllysine + Diphosphate; + AMP; |
Pathway diagram (see pathway with molecule structures instead)
