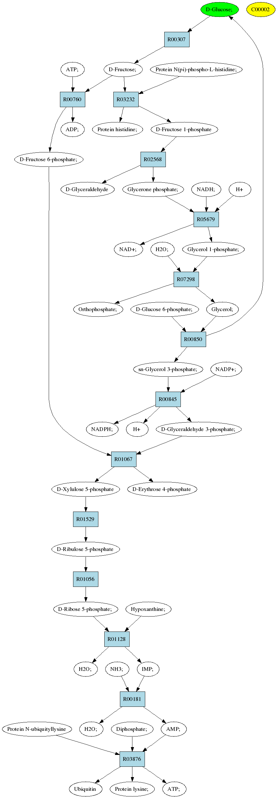
Back to all pathways
Sources: D-Glucose; (C00031)
Target:ATP; (C00002)
Z: 0.5
Composite map: C00031->C00002:[5->17,7->13,7->3,9->12,9->8]
Showing 1 best reactions for each rpair.
| RPAIR | Reaction | Score | Equation |
|---|---|---|---|
| RP03973 | R00181 | 0 | AMP; + H2O; <=> NH3; + IMP; |
| RP00680 | R03232 | 0 | D-Fructose; + Protein N(pi)-phospho-L-histidine; <=> D-Fructose 1-phosphate + Protein histidine; |
| RP01320 | R01128 | 0 | H2O; + IMP; <=> Hypoxanthine; + D-Ribose 5-phosphate; |
| RP01262 | R01056 | 0 | D-Ribose 5-phosphate; <=> D-Ribulose 5-phosphate |
| RP00470 | R01128 | 0 | H2O; + IMP; <=> Hypoxanthine; + D-Ribose 5-phosphate; |
| RP00242 | R00760 | 0 | ATP; + D-Fructose; <=> D-Fructose 6-phosphate; + ADP; |
| RP00848 | R05679 | 0 | Glycerol 1-phosphate; + NAD+; <=> NADH; + Glycerone phosphate; + H |
| RP00080 | R01067 | 0 | D-Fructose 6-phosphate; + D-Glyceraldehyde 3-phosphate; <=> D-Xylulose 5-phosphate + D-Erythrose 4-phosphate |
| RP04656 | R00307 | 0 | D-Glucose; <=> D-Fructose; |
| RP06427 | R01067 | 0 | D-Fructose 6-phosphate; + D-Glyceraldehyde 3-phosphate; <=> D-Xylulose 5-phosphate + D-Erythrose 4-phosphate |
| RP01251 | R07298 | 0 | Glycerol 1-phosphate; + H2O; <=> Glycerol; + Orthophosphate; |
| RP00194 | R00850 | 0 | sn-Glycerol 3-phosphate; + D-Glucose; <=> D-Glucose 6-phosphate; + Glycerol; |
| RP01573 | R01529 | 0 | D-Ribulose 5-phosphate <=> D-Xylulose 5-phosphate |
| RP02311 | R02568 | 0 | D-Fructose 1-phosphate <=> D-Glyceraldehyde + Glycerone phosphate; |
| RP01140 | R00845 | 0 | NADP+; + sn-Glycerol 3-phosphate; <=> NADPH; + D-Glyceraldehyde 3-phosphate; + H |
| RP00008 | R03876 | 0 | Ubiquitin + Protein lysine; + ATP; <=> Protein N-ubiquityllysine + Diphosphate; + AMP; |
Pathway diagram (see pathway with molecule structures instead)
