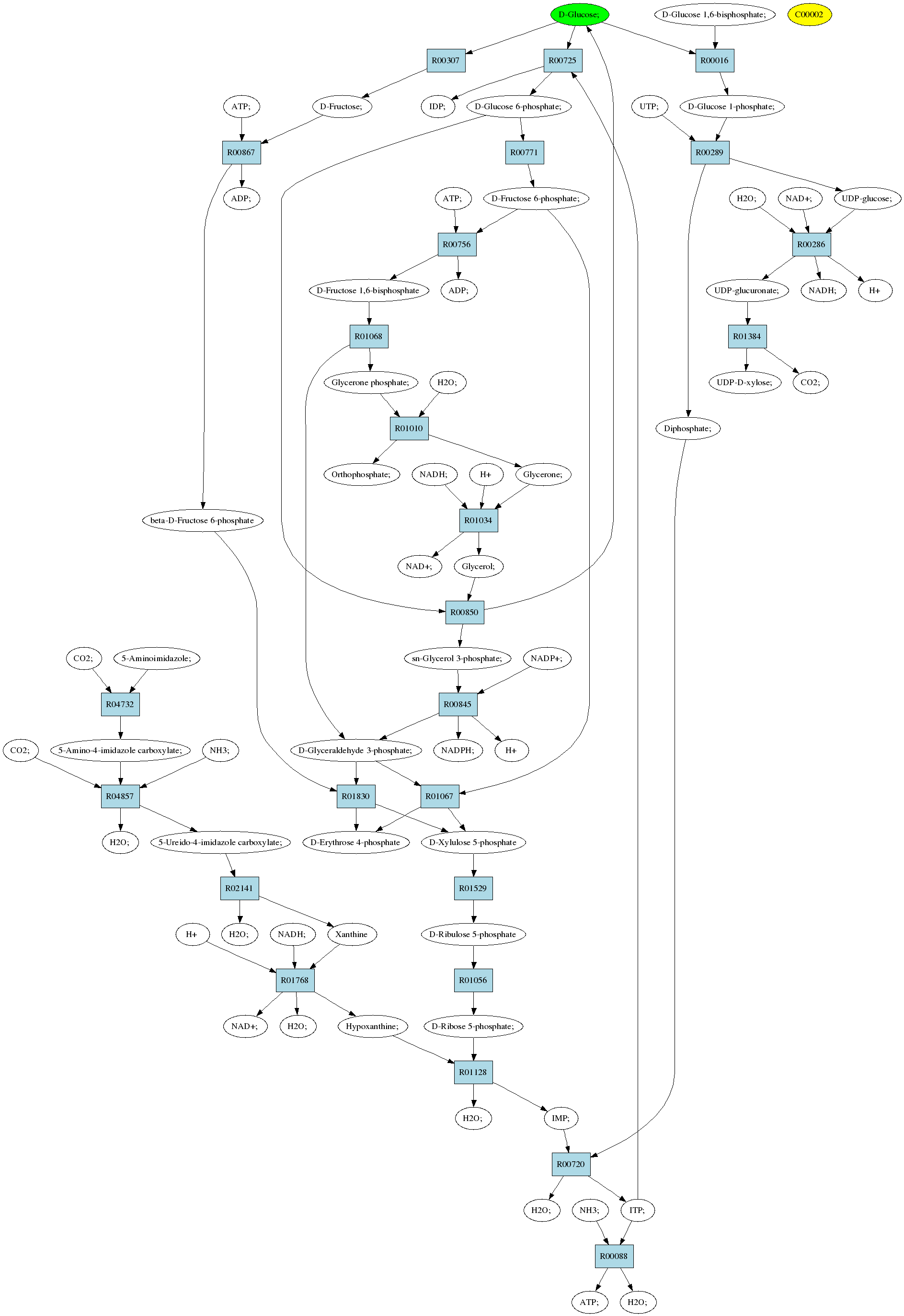
Back to all pathways
Sources: D-Glucose; (C00031)
Target:ATP; (C00002)
Z: 0.7
Composite map: C00031->C00002:[4->10,4->11,5->17,7->13,7->3,9->12,9->8]
Showing 1 best reactions for each rpair.
| RPAIR | Reaction | Score | Equation |
|---|---|---|---|
| RP06552 | R01384 | 0 | UDP-glucuronate; <=> CO2; + UDP-D-xylose; |
| RP01065 | R00720 | 0 | H2O; + ITP; <=> Diphosphate; + IMP; |
| RP00470 | R01128 | 0 | H2O; + IMP; <=> Hypoxanthine; + D-Ribose 5-phosphate; |
| RP01262 | R01056 | 0 | D-Ribose 5-phosphate; <=> D-Ribulose 5-phosphate |
| RP00196 | R00289 | 0 | D-Glucose 1-phosphate; + UTP; <=> Diphosphate; + UDP-glucose; |
| RP04543 | R00286 | 0 | NAD+; + UDP-glucose; + H2O; <=> UDP-glucuronate; + NADH; + H |
| RP04472 | R04857 | 0 | H2O; + 5-Ureido-4-imidazole carboxylate; <=> NH3; + 5-Amino-4-imidazole carboxylate; + CO2; |
| RP01994 | R02141 | 0 | Xanthine + H2O; <=> 5-Ureido-4-imidazole carboxylate; |
| RP03415 | R00088 | 0 | ATP; + H2O; <=> NH3; + ITP; |
| RP06727 | R01830 | 0 | D-Glyceraldehyde 3-phosphate; + beta-D-Fructose 6-phosphate <=> D-Xylulose 5-phosphate + D-Erythrose 4-phosphate |
| RP01140 | R00845 | 0 | NADP+; + sn-Glycerol 3-phosphate; <=> NADPH; + D-Glyceraldehyde 3-phosphate; + H |
| RP00380 | R01768 | 0 | Hypoxanthine; + NAD+; + H2O; <=> Xanthine + NADH; + H |
| RP00164 | R01010 | 0 | Glycerone phosphate; + H2O; <=> Glycerone; + Orthophosphate; |
| RP01148 | R00867 | 0 | ATP; + D-Fructose; <=> beta-D-Fructose 6-phosphate + ADP; |
| RP08324 | R04857 | 0 | H2O; + 5-Ureido-4-imidazole carboxylate; <=> NH3; + 5-Amino-4-imidazole carboxylate; + CO2; |
| RP08291 | R04732 | 0 | CO2; + 5-Aminoimidazole; <=> 5-Amino-4-imidazole carboxylate; |
| RP01573 | R01529 | 0 | D-Ribulose 5-phosphate <=> D-Xylulose 5-phosphate |
| RP01320 | R01128 | 0 | H2O; + IMP; <=> Hypoxanthine; + D-Ribose 5-phosphate; |
| RP01093 | R00771 | 0 | D-Glucose 6-phosphate; <=> D-Fructose 6-phosphate; |
| RP00157 | R01034 | 0 | Glycerol; + NAD+; <=> Glycerone; + NADH; + H |
| RP00080 | R01067 | 0 | D-Fructose 6-phosphate; + D-Glyceraldehyde 3-phosphate; <=> D-Xylulose 5-phosphate + D-Erythrose 4-phosphate |
| RP04656 | R00307 | 0 | D-Glucose; <=> D-Fructose; |
| RP00052 | R00756 | 0 | D-Fructose 6-phosphate; + ATP; <=> D-Fructose 1,6-bisphosphate + ADP; |
| RP00060 | R00725 | 0 | ITP; + D-Glucose; <=> IDP; + D-Glucose 6-phosphate; |
| RP00194 | R00850 | 0 | sn-Glycerol 3-phosphate; + D-Glucose; <=> D-Glucose 6-phosphate; + Glycerol; |
| RP04373 | R04732 | 0 | CO2; + 5-Aminoimidazole; <=> 5-Amino-4-imidazole carboxylate; |
| RP01270 | R01068 | 0 | D-Fructose 1,6-bisphosphate <=> Glycerone phosphate; + D-Glyceraldehyde 3-phosphate; |
| RP00208 | R00016 | 0 | D-Glucose 1-phosphate; <=> D-Glucose 1,6-bisphosphate; + D-Glucose; |
Pathway diagram (see pathway with molecule structures instead)
