Back to all pathways
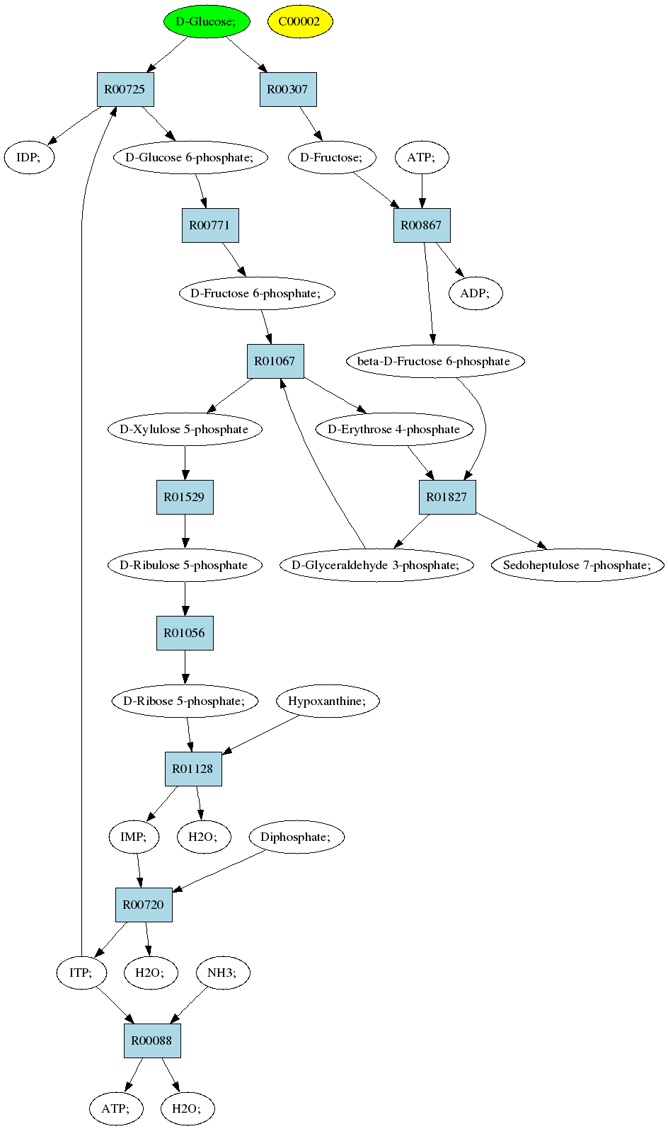
Sources: D-Glucose; (C00031)
Target:ATP; (C00002)
Z: 0.5
Composite map: C00031->C00002:[1->12,2->13,4->17,7->3,9->8]
Showing 1 best reactions for each rpair.
| RPAIR | Reaction | Score | Equation |
|---|---|---|---|
| RP01065 | R00720 | 0 | H2O; + ITP; <=> Diphosphate; + IMP; |
| RP13340 | R01827 | 0 | Sedoheptulose 7-phosphate; + D-Glyceraldehyde 3-phosphate; <=> D-Erythrose 4-phosphate + beta-D-Fructose 6-phosphate |
| RP03415 | R00088 | 0 | ATP; + H2O; <=> NH3; + ITP; |
| RP01320 | R01128 | 0 | H2O; + IMP; <=> Hypoxanthine; + D-Ribose 5-phosphate; |
| RP01262 | R01056 | 0 | D-Ribose 5-phosphate; <=> D-Ribulose 5-phosphate |
| RP00470 | R01128 | 0 | H2O; + IMP; <=> Hypoxanthine; + D-Ribose 5-phosphate; |
| RP01093 | R00771 | 0 | D-Glucose 6-phosphate; <=> D-Fructose 6-phosphate; |
| RP00080 | R01067 | 0 | D-Fructose 6-phosphate; + D-Glyceraldehyde 3-phosphate; <=> D-Xylulose 5-phosphate + D-Erythrose 4-phosphate |
| RP04656 | R00307 | 0 | D-Glucose; <=> D-Fructose; |
| RP01148 | R00867 | 0 | ATP; + D-Fructose; <=> beta-D-Fructose 6-phosphate + ADP; |
| RP06427 | R01067 | 0 | D-Fructose 6-phosphate; + D-Glyceraldehyde 3-phosphate; <=> D-Xylulose 5-phosphate + D-Erythrose 4-phosphate |
| RP00060 | R00725 | 0 | ITP; + D-Glucose; <=> IDP; + D-Glucose 6-phosphate; |
| RP01573 | R01529 | 0 | D-Ribulose 5-phosphate <=> D-Xylulose 5-phosphate |
Pathway diagram (see pathway with molecule structures instead)
