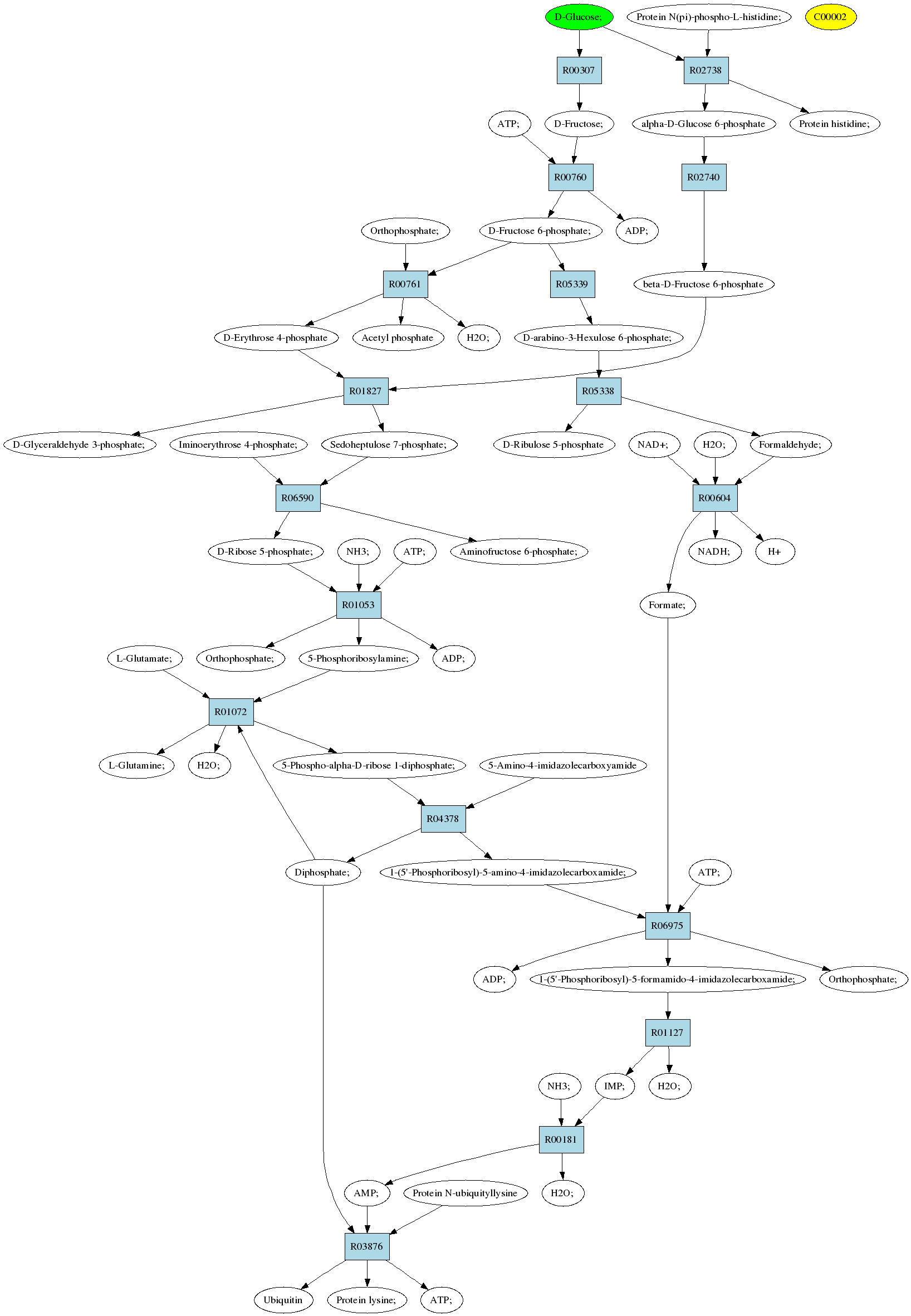
Back to all pathways
Sources: D-Glucose; (C00031)
Target:ATP; (C00002)
Z: 0.6
Composite map: C00031->C00002:[1->12,2->13,4->17,5->3,5->8,7->11]
Showing 1 best reactions for each rpair.
| RPAIR | Reaction | Score | Equation |
|---|---|---|---|
| RP01095 | R05339 | 0 | D-arabino-3-Hexulose 6-phosphate; <=> D-Fructose 6-phosphate; |
| RP03973 | R00181 | 0 | AMP; + H2O; <=> NH3; + IMP; |
| RP01278 | R01072 | 0 | L-Glutamate; + Diphosphate; + 5-Phosphoribosylamine; <=> 5-Phospho-alpha-D-ribose 1-diphosphate; + L-Glutamine; + H2O; |
| RP01575 | R05338 | 0 | D-Ribulose 5-phosphate + Formaldehyde; <=> D-arabino-3-Hexulose 6-phosphate; |
| RP00528 | R00604 | 0 | NAD+; + H2O; + Formaldehyde; <=> NADH; + Formate; + H |
| RP04205 | R06975 | 0 | 1-(5'-Phosphoribosyl)-5-amino-4-imidazolecarboxamide; + Formate; + ATP; <=> 1-(5'-Phosphoribosyl)-5-formamido-4-imidazolecarboxamide; + Orthophosphate; + ADP; |
| RP02454 | R02740 | 0 | alpha-D-Glucose 6-phosphate <=> beta-D-Fructose 6-phosphate |
| RP00242 | R00760 | 0 | ATP; + D-Fructose; <=> D-Fructose 6-phosphate; + ADP; |
| RP01319 | R01127 | 0 | H2O; + IMP; <=> 1-(5'-Phosphoribosyl)-5-formamido-4-imidazolecarboxamide; |
| RP04021 | R04378 | 0 | Diphosphate; + 1-(5'-Phosphoribosyl)-5-amino-4-imidazolecarboxamide; <=> 5-Amino-4-imidazolecarboxyamide + 5-Phospho-alpha-D-ribose 1-diphosphate; |
| RP06726 | R01827 | 0 | Sedoheptulose 7-phosphate; + D-Glyceraldehyde 3-phosphate; <=> D-Erythrose 4-phosphate + beta-D-Fructose 6-phosphate |
| RP02452 | R02738 | 0 | Protein N(pi)-phospho-L-histidine; + D-Glucose; <=> alpha-D-Glucose 6-phosphate + Protein histidine; |
| RP01787 | R01827 | 0 | Sedoheptulose 7-phosphate; + D-Glyceraldehyde 3-phosphate; <=> D-Erythrose 4-phosphate + beta-D-Fructose 6-phosphate |
| RP10097 | R06975 | 0 | 1-(5'-Phosphoribosyl)-5-amino-4-imidazolecarboxamide; + Formate; + ATP; <=> 1-(5'-Phosphoribosyl)-5-formamido-4-imidazolecarboxamide; + Orthophosphate; + ADP; |
| RP01259 | R01053 | 0 | D-Ribose 5-phosphate; + NH3; + ATP; <=> 5-Phosphoribosylamine; + Orthophosphate; + ADP; |
| RP04656 | R00307 | 0 | D-Glucose; <=> D-Fructose; |
| RP01654 | R06590 | 0 | D-Ribose 5-phosphate; + Aminofructose 6-phosphate; <=> Iminoerythrose 4-phosphate; + Sedoheptulose 7-phosphate; |
| RP00008 | R03876 | 0 | Ubiquitin + Protein lysine; + ATP; <=> Protein N-ubiquityllysine + Diphosphate; + AMP; |
| RP04020 | R04378 | 0 | Diphosphate; + 1-(5'-Phosphoribosyl)-5-amino-4-imidazolecarboxamide; <=> 5-Amino-4-imidazolecarboxyamide + 5-Phospho-alpha-D-ribose 1-diphosphate; |
| RP00649 | R00761 | 0 | D-Fructose 6-phosphate; + Orthophosphate; <=> Acetyl phosphate + D-Erythrose 4-phosphate + H2O; |
Pathway diagram (see pathway with molecule structures instead)
