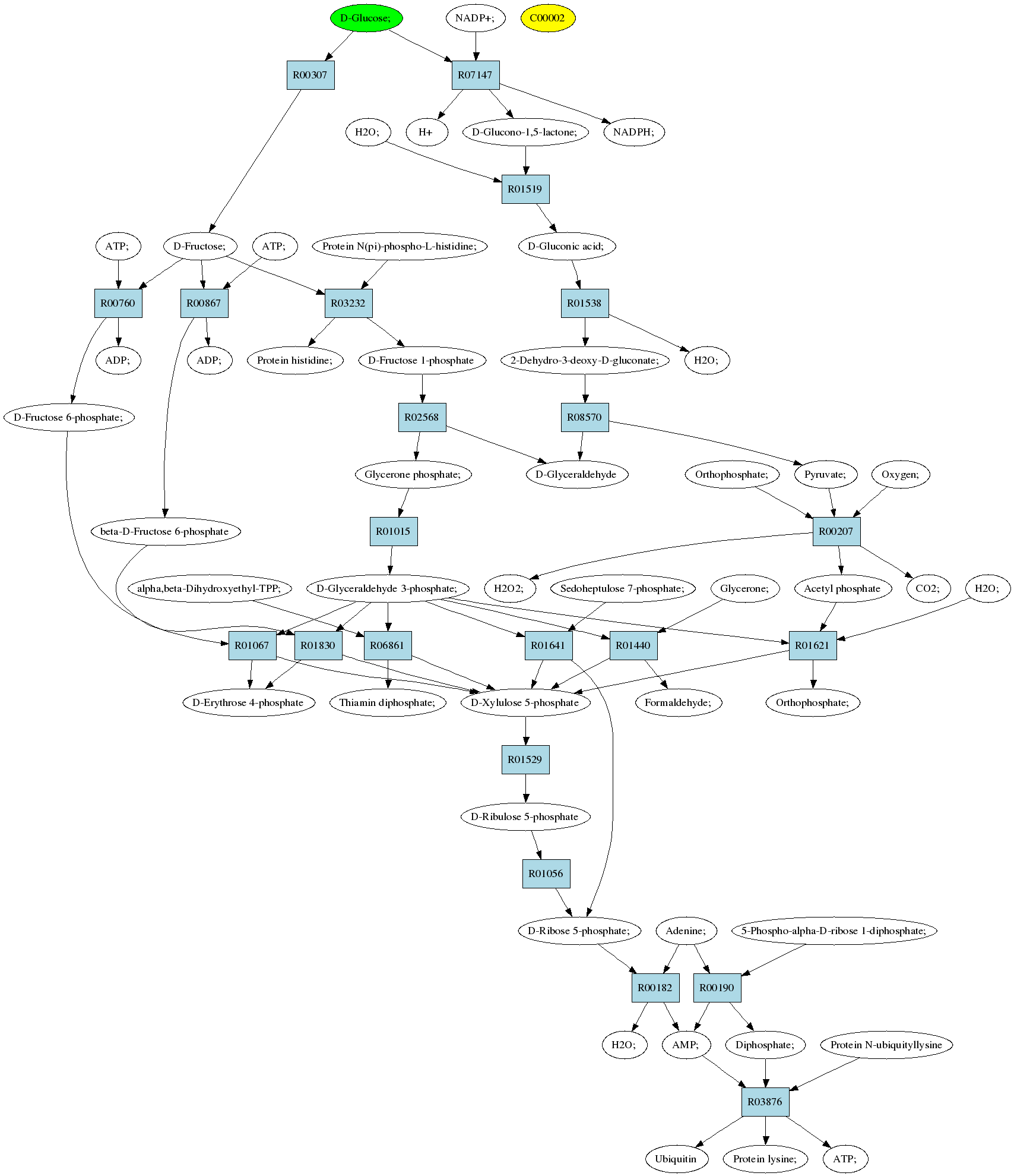
Back to all pathways
Sources: D-Glucose; (C00031)
Target:ATP; (C00002)
Z: 0.5
Composite map: C00031->C00002:[5->13,7->17,7->3,9->12,9->8]
Showing 1 best reactions for each rpair.
| RPAIR | Reaction | Score | Equation |
|---|---|---|---|
| RP01262 | R01056 | 0 | D-Ribose 5-phosphate; <=> D-Ribulose 5-phosphate |
| RP00321 | R07147 | 0 | NADP+; + D-Glucose; <=> NADPH; + D-Glucono-1,5-lactone; + H |
| RP01580 | R01538 | 0 | D-Gluconic acid; <=> 2-Dehydro-3-deoxy-D-gluconate; + H2O; |
| RP04030 | R00182 | 0 | AMP; + H2O; <=> D-Ribose 5-phosphate; + Adenine; |
| RP06639 | R01621 | 0 | D-Xylulose 5-phosphate + Orthophosphate; <=> Acetyl phosphate + D-Glyceraldehyde 3-phosphate; + H2O; |
| RP00242 | R00760 | 0 | ATP; + D-Fructose; <=> D-Fructose 6-phosphate; + ADP; |
| RP06727 | R01830 | 0 | D-Glyceraldehyde 3-phosphate; + beta-D-Fructose 6-phosphate <=> D-Xylulose 5-phosphate + D-Erythrose 4-phosphate |
| RP13333 | R08570 | 0 | 2-Dehydro-3-deoxy-D-gluconate; <=> D-Glyceraldehyde + Pyruvate; |
| RP04202 | R00207 | 0 | Oxygen; + Orthophosphate; + Pyruvate; <=> Acetyl phosphate + CO2; + H2O2; |
| RP00008 | R03876 | 0 | Ubiquitin + Protein lysine; + ATP; <=> Protein N-ubiquityllysine + Diphosphate; + AMP; |
| RP00680 | R03232 | 0 | D-Fructose; + Protein N(pi)-phospho-L-histidine; <=> D-Fructose 1-phosphate + Protein histidine; |
| RP01569 | R01519 | 0 | D-Glucono-1,5-lactone; + H2O; <=> D-Gluconic acid; |
| RP00861 | R00190 | 0 | Diphosphate; + AMP; <=> 5-Phospho-alpha-D-ribose 1-diphosphate; + Adenine; |
| RP09657 | R06861 | 0 | D-Xylulose 5-phosphate + Thiamin diphosphate; <=> alpha,beta-Dihydroxyethyl-TPP; + D-Glyceraldehyde 3-phosphate; |
| RP06651 | R01641 | 0 | Sedoheptulose 7-phosphate; + D-Glyceraldehyde 3-phosphate; <=> D-Xylulose 5-phosphate + D-Ribose 5-phosphate; |
| RP00080 | R01067 | 0 | D-Fructose 6-phosphate; + D-Glyceraldehyde 3-phosphate; <=> D-Xylulose 5-phosphate + D-Erythrose 4-phosphate |
| RP01148 | R00867 | 0 | ATP; + D-Fructose; <=> beta-D-Fructose 6-phosphate + ADP; |
| RP04656 | R00307 | 0 | D-Glucose; <=> D-Fructose; |
| RP01238 | R01015 | 0 | D-Glyceraldehyde 3-phosphate; <=> Glycerone phosphate; |
| RP05875 | R01440 | 0 | D-Xylulose 5-phosphate + Formaldehyde; <=> Glycerone; + D-Glyceraldehyde 3-phosphate; |
| RP06427 | R01067 | 0 | D-Fructose 6-phosphate; + D-Glyceraldehyde 3-phosphate; <=> D-Xylulose 5-phosphate + D-Erythrose 4-phosphate |
| RP01573 | R01529 | 0 | D-Ribulose 5-phosphate <=> D-Xylulose 5-phosphate |
| RP02311 | R02568 | 0 | D-Fructose 1-phosphate <=> D-Glyceraldehyde + Glycerone phosphate; |
Pathway diagram (see pathway with molecule structures instead)
