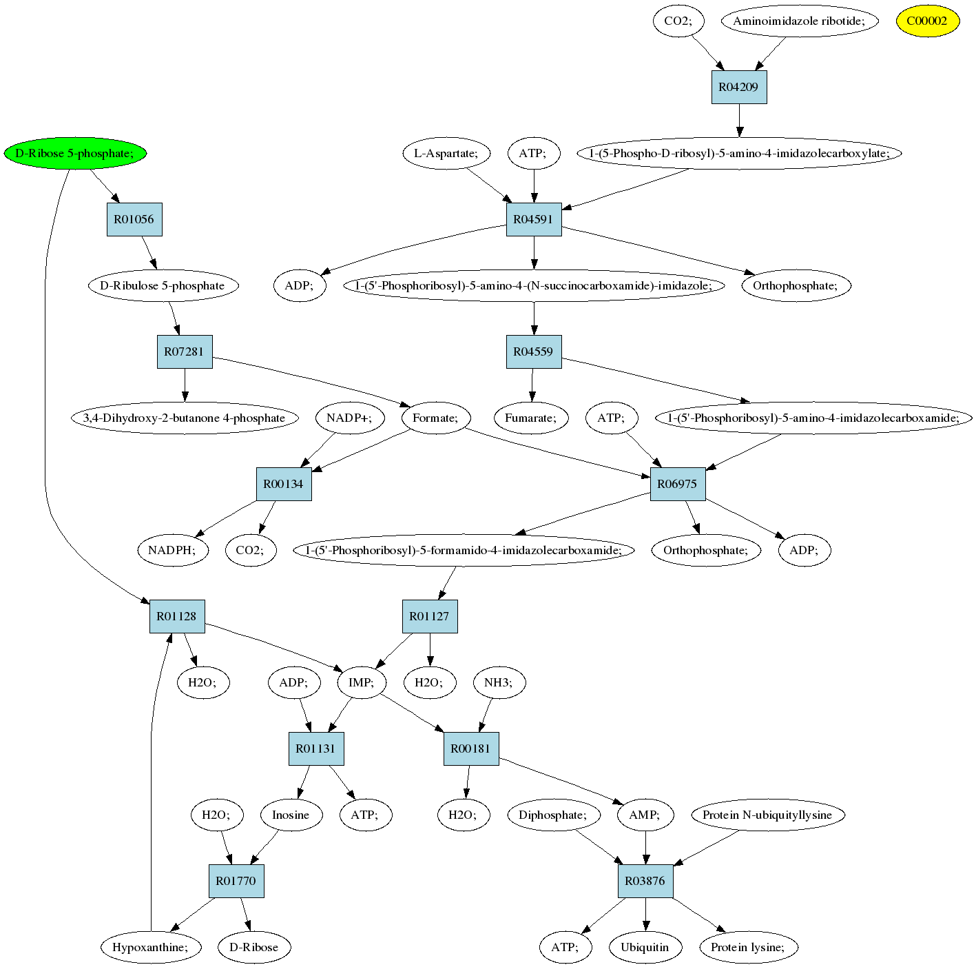
Back to all pathways
Sources: D-Ribose 5-phosphate; (C00117)
Target:ATP; (C00002)
Z: 0.7
Composite map: C00117->C00002:[10->8,12->3,6->17,7->10,7->11,7->12,8->13]
Showing 1 best reactions for each rpair.
| RPAIR | Reaction | Score | Equation |
|---|---|---|---|
| RP03973 | R00181 | 0 | AMP; + H2O; <=> NH3; + IMP; |
| RP00466 | R01131 | 0 | Inosine + ATP; <=> IMP; + ADP; |
| RP04241 | R04591 | 0 | L-Aspartate; + ATP; + 1-(5-Phospho-D-ribosyl)-5-amino-4-imidazolecarboxylate; <=> 1-(5'-Phosphoribosyl)-5-amino-4-(N-succinocarboxamide)-imidazole; + Orthophosphate; + ADP; |
| RP10839 | R07281 | 0 | D-Ribulose 5-phosphate <=> 3,4-Dihydroxy-2-butanone 4-phosphate + Formate; |
| RP01319 | R01127 | 0 | H2O; + IMP; <=> 1-(5'-Phosphoribosyl)-5-formamido-4-imidazolecarboxamide; |
| RP07975 | R04209 | 0 | 1-(5-Phospho-D-ribosyl)-5-amino-4-imidazolecarboxylate; <=> CO2; + Aminoimidazole ribotide; |
| RP01320 | R01128 | 0 | H2O; + IMP; <=> Hypoxanthine; + D-Ribose 5-phosphate; |
| RP10097 | R06975 | 0 | 1-(5'-Phosphoribosyl)-5-amino-4-imidazolecarboxamide; + Formate; + ATP; <=> 1-(5'-Phosphoribosyl)-5-formamido-4-imidazolecarboxamide; + Orthophosphate; + ADP; |
| RP04205 | R06975 | 0 | 1-(5'-Phosphoribosyl)-5-amino-4-imidazolecarboxamide; + Formate; + ATP; <=> 1-(5'-Phosphoribosyl)-5-formamido-4-imidazolecarboxamide; + Orthophosphate; + ADP; |
| RP00470 | R01128 | 0 | H2O; + IMP; <=> Hypoxanthine; + D-Ribose 5-phosphate; |
| RP04204 | R04559 | 0 | 1-(5'-Phosphoribosyl)-5-amino-4-(N-succinocarboxamide)-imidazole; <=> Fumarate; + 1-(5'-Phosphoribosyl)-5-amino-4-imidazolecarboxamide; |
| RP03839 | R04209 | 0 | 1-(5-Phospho-D-ribosyl)-5-amino-4-imidazolecarboxylate; <=> CO2; + Aminoimidazole ribotide; |
| RP03735 | R00134 | 0 | NADP+; + Formate; <=> CO2; + NADPH; |
| RP01262 | R01056 | 0 | D-Ribose 5-phosphate; <=> D-Ribulose 5-phosphate |
| RP00175 | R01770 | 0 | Inosine + H2O; <=> Hypoxanthine; + D-Ribose |
| RP00008 | R03876 | 0 | Ubiquitin + Protein lysine; + ATP; <=> Protein N-ubiquityllysine + Diphosphate; + AMP; |
Pathway diagram (see pathway with molecule structures instead)
