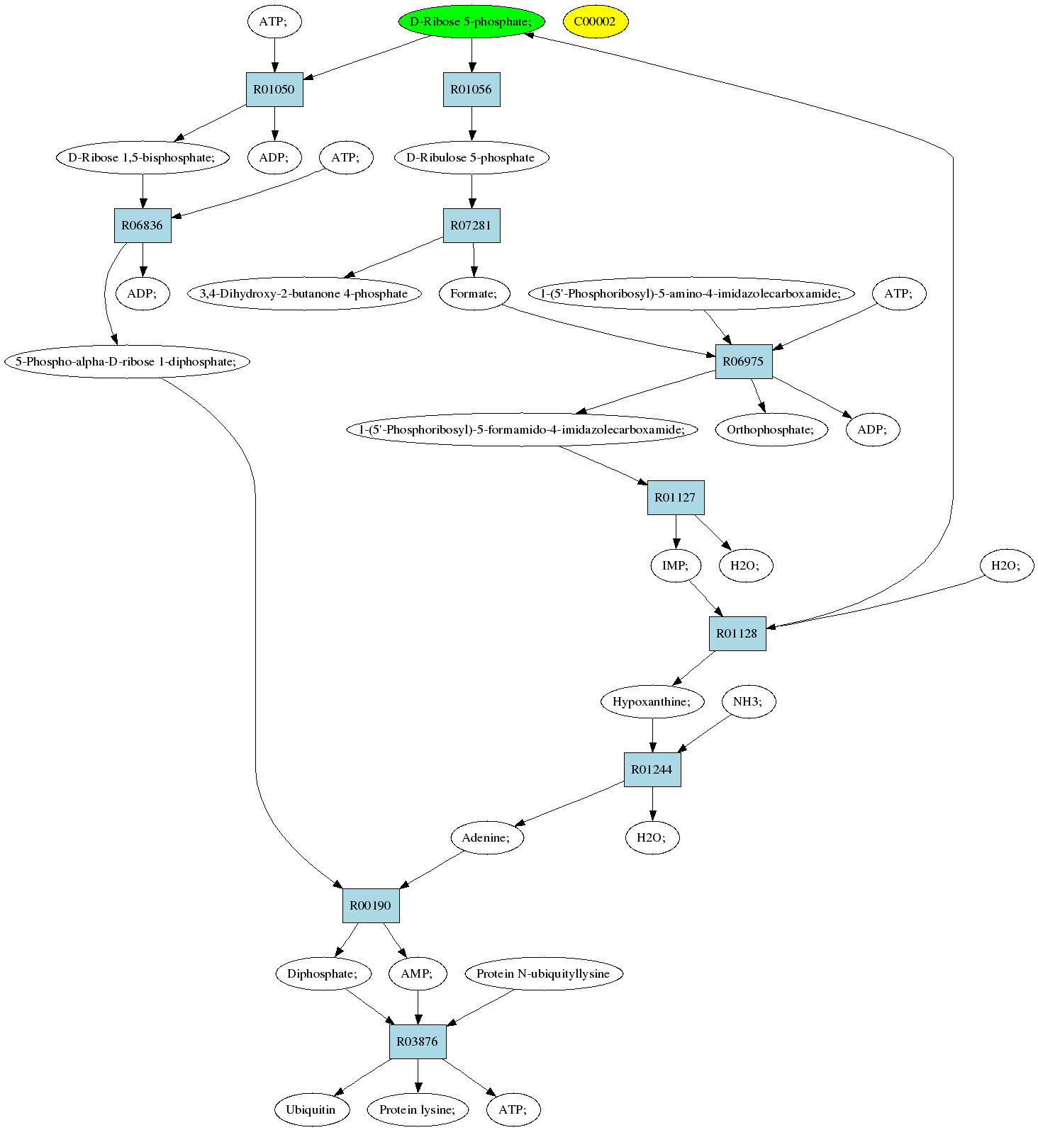
Back to all pathways
Sources: D-Ribose 5-phosphate; (C00117)
Target:ATP; (C00002)
Z: 0.6
Composite map: C00117->C00002:[10->8,12->3,6->17,7->11,7->12,8->13]
Showing 1 best reactions for each rpair.
| RPAIR | Reaction | Score | Equation |
|---|---|---|---|
| RP10839 | R07281 | 0 | D-Ribulose 5-phosphate <=> 3,4-Dihydroxy-2-butanone 4-phosphate + Formate; |
| RP01319 | R01127 | 0 | H2O; + IMP; <=> 1-(5'-Phosphoribosyl)-5-formamido-4-imidazolecarboxamide; |
| RP00861 | R00190 | 0 | Diphosphate; + AMP; <=> 5-Phospho-alpha-D-ribose 1-diphosphate; + Adenine; |
| RP10097 | R06975 | 0 | 1-(5'-Phosphoribosyl)-5-amino-4-imidazolecarboxamide; + Formate; + ATP; <=> 1-(5'-Phosphoribosyl)-5-formamido-4-imidazolecarboxamide; + Orthophosphate; + ADP; |
| RP04205 | R06975 | 0 | 1-(5'-Phosphoribosyl)-5-amino-4-imidazolecarboxamide; + Formate; + ATP; <=> 1-(5'-Phosphoribosyl)-5-formamido-4-imidazolecarboxamide; + Orthophosphate; + ADP; |
| RP10961 | R06836 | 0 | ATP; + D-Ribose 1,5-bisphosphate; <=> 5-Phospho-alpha-D-ribose 1-diphosphate; + ADP; |
| RP01384 | R01244 | 0 | Adenine; + H2O; <=> Hypoxanthine; + NH3; |
| RP04092 | R00190 | 0 | Diphosphate; + AMP; <=> 5-Phospho-alpha-D-ribose 1-diphosphate; + Adenine; |
| RP00470 | R01128 | 0 | H2O; + IMP; <=> Hypoxanthine; + D-Ribose 5-phosphate; |
| RP01262 | R01056 | 0 | D-Ribose 5-phosphate; <=> D-Ribulose 5-phosphate |
| RP01256 | R01050 | 0 | D-Ribose 5-phosphate; + ATP; <=> D-Ribose 1,5-bisphosphate; + ADP; |
| RP00008 | R03876 | 0 | Ubiquitin + Protein lysine; + ATP; <=> Protein N-ubiquityllysine + Diphosphate; + AMP; |
Pathway diagram (see pathway with molecule structures instead)
