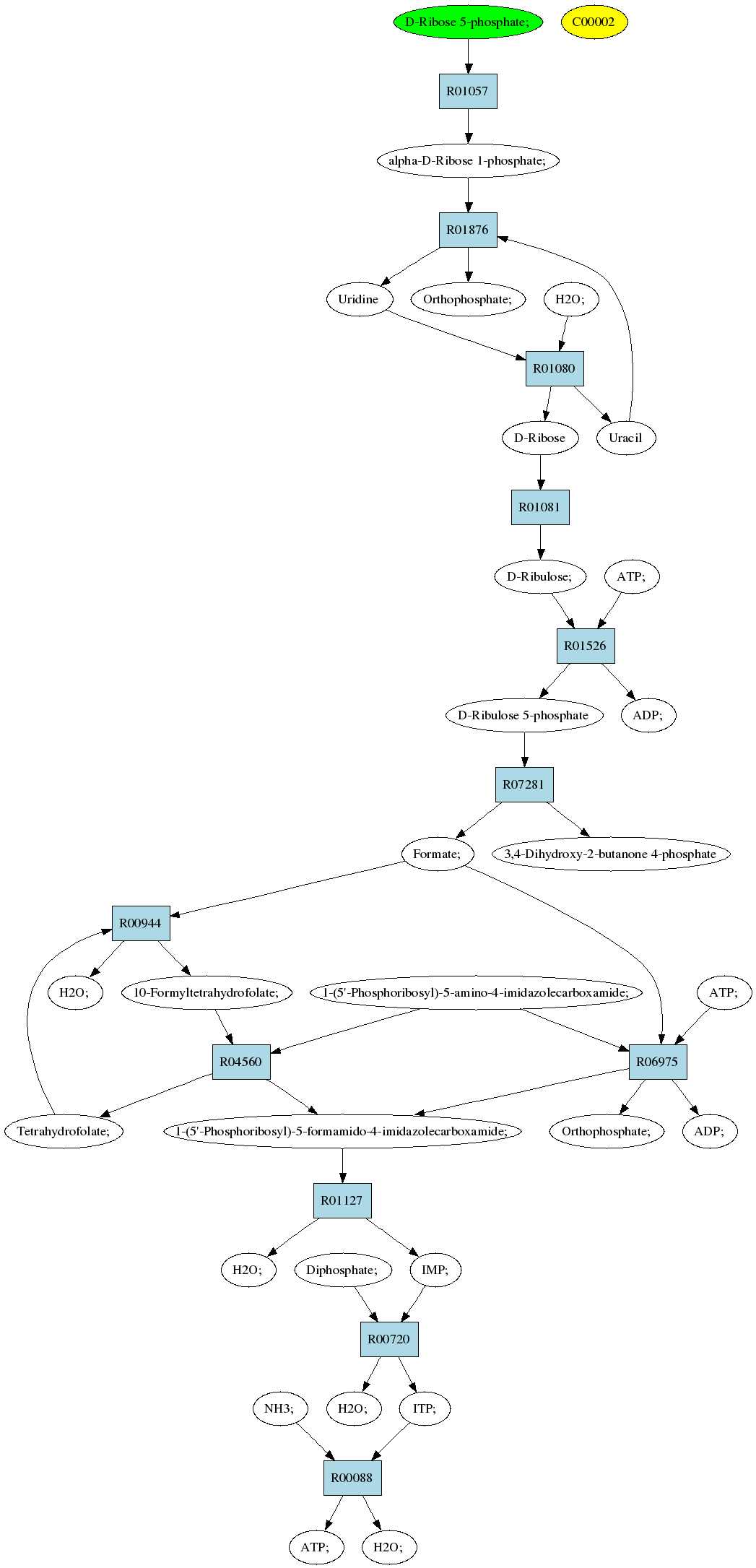
Back to all pathways
Sources: D-Ribose 5-phosphate; (C00117)
Target:ATP; (C00002)
Z: 0.1
Composite map: C00117->C00002:[10->11]
Showing 1 best reactions for each rpair.
| RPAIR | Reaction | Score | Equation |
|---|---|---|---|
| RP01263 | R01057 | 0 | alpha-D-Ribose 1-phosphate; <=> D-Ribose 5-phosphate; |
| RP00300 | R00944 | 0 | 10-Formyltetrahydrofolate; + H2O; <=> Formate; + Tetrahydrofolate; |
| RP10839 | R07281 | 0 | D-Ribulose 5-phosphate <=> 3,4-Dihydroxy-2-butanone 4-phosphate + Formate; |
| RP01319 | R01127 | 0 | H2O; + IMP; <=> 1-(5'-Phosphoribosyl)-5-formamido-4-imidazolecarboxamide; |
| RP01290 | R01080 | 0 | H2O; + Uridine <=> Uracil + D-Ribose |
| RP04205 | R06975 | 0 | 1-(5'-Phosphoribosyl)-5-amino-4-imidazolecarboxamide; + Formate; + ATP; <=> 1-(5'-Phosphoribosyl)-5-formamido-4-imidazolecarboxamide; + Orthophosphate; + ADP; |
| RP01065 | R00720 | 0 | H2O; + ITP; <=> Diphosphate; + IMP; |
| RP01291 | R01081 | 0 | D-Ribose <=> D-Ribulose; |
| RP01571 | R01526 | 0 | ATP; + D-Ribulose; <=> D-Ribulose 5-phosphate + ADP; |
| RP03415 | R00088 | 0 | ATP; + H2O; <=> NH3; + ITP; |
| RP11063 | R01876 | 0 | Orthophosphate; + Uridine <=> Uracil + alpha-D-Ribose 1-phosphate; |
| RP08184 | R04560 | 0 | 1-(5'-Phosphoribosyl)-5-amino-4-imidazolecarboxamide; + 10-Formyltetrahydrofolate; <=> 1-(5'-Phosphoribosyl)-5-formamido-4-imidazolecarboxamide; + Tetrahydrofolate; |
Pathway diagram (see pathway with molecule structures instead)
