Back to all pathways
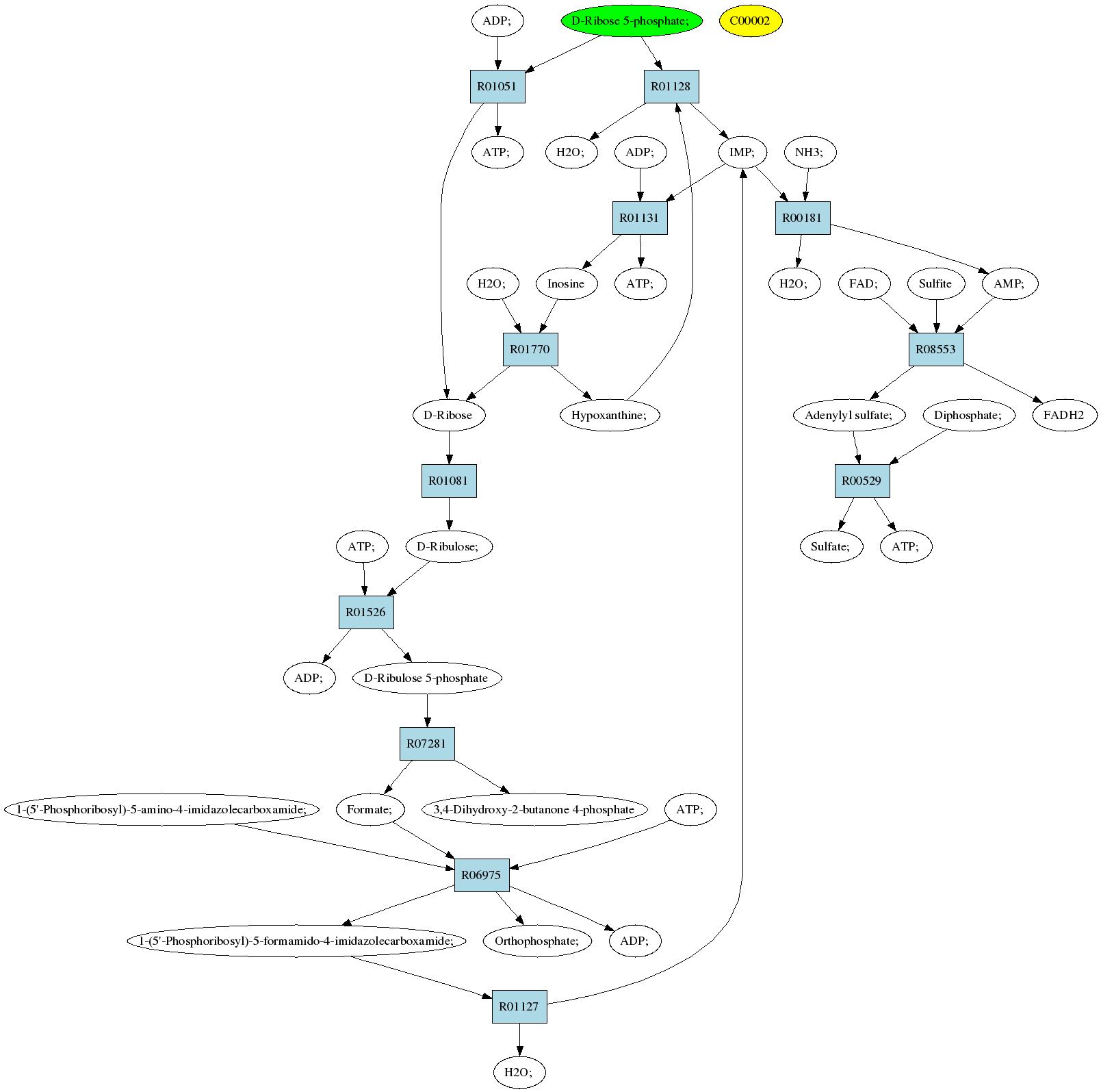
Sources: D-Ribose 5-phosphate; (C00117)
Target:ATP; (C00002)
Z: 0.6
Composite map: C00117->C00002:[10->11,10->8,12->3,6->17,7->12,8->13]
Showing 1 best reactions for each rpair.
| RPAIR | Reaction | Score | Equation |
|---|---|---|---|
| RP03973 | R00181 | 0 | AMP; + H2O; <=> NH3; + IMP; |
| RP01257 | R01051 | 0 | D-Ribose + ATP; <=> D-Ribose 5-phosphate; + ADP; |
| RP10839 | R07281 | 0 | D-Ribulose 5-phosphate <=> 3,4-Dihydroxy-2-butanone 4-phosphate + Formate; |
| RP01319 | R01127 | 0 | H2O; + IMP; <=> 1-(5'-Phosphoribosyl)-5-formamido-4-imidazolecarboxamide; |
| RP01320 | R01128 | 0 | H2O; + IMP; <=> Hypoxanthine; + D-Ribose 5-phosphate; |
| RP01571 | R01526 | 0 | ATP; + D-Ribulose; <=> D-Ribulose 5-phosphate + ADP; |
| RP04205 | R06975 | 0 | 1-(5'-Phosphoribosyl)-5-amino-4-imidazolecarboxamide; + Formate; + ATP; <=> 1-(5'-Phosphoribosyl)-5-formamido-4-imidazolecarboxamide; + Orthophosphate; + ADP; |
| RP00470 | R01128 | 0 | H2O; + IMP; <=> Hypoxanthine; + D-Ribose 5-phosphate; |
| RP01291 | R01081 | 0 | D-Ribose <=> D-Ribulose; |
| RP00960 | R00529 | 0 | ATP; + Sulfate; <=> Adenylyl sulfate; + Diphosphate; |
| RP10097 | R06975 | 0 | 1-(5'-Phosphoribosyl)-5-amino-4-imidazolecarboxamide; + Formate; + ATP; <=> 1-(5'-Phosphoribosyl)-5-formamido-4-imidazolecarboxamide; + Orthophosphate; + ADP; |
| RP00175 | R01770 | 0 | Inosine + H2O; <=> Hypoxanthine; + D-Ribose |
| RP00187 | R08553 | 0 | Sulfite + AMP; + FAD; <=> FADH2 + Adenylyl sulfate; |
| RP00466 | R01131 | 0 | Inosine + ATP; <=> IMP; + ADP; |
Pathway diagram (see pathway with molecule structures instead)
