Back to all pathways
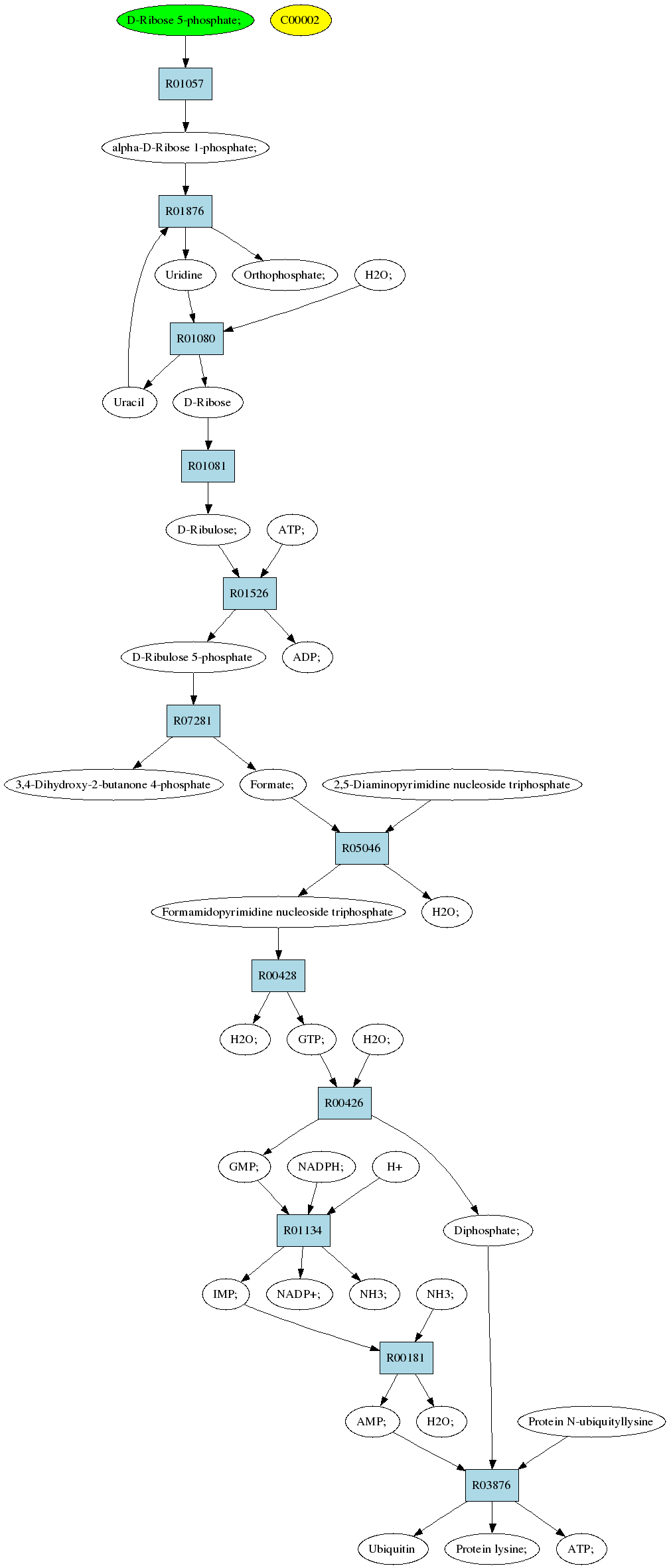
Sources: D-Ribose 5-phosphate; (C00117)
Target:ATP; (C00002)
Z: 0.1
Composite map: C00117->C00002:[10->4]
Showing 1 best reactions for each rpair.
| RPAIR | Reaction | Score | Equation |
|---|---|---|---|
| RP03973 | R00181 | 0 | AMP; + H2O; <=> NH3; + IMP; |
| RP01263 | R01057 | 0 | alpha-D-Ribose 1-phosphate; <=> D-Ribose 5-phosphate; |
| RP10839 | R07281 | 0 | D-Ribulose 5-phosphate <=> 3,4-Dihydroxy-2-butanone 4-phosphate + Formate; |
| RP01290 | R01080 | 0 | H2O; + Uridine <=> Uracil + D-Ribose |
| RP00893 | R00428 | 0 | H2O; + GTP; <=> Formamidopyrimidine nucleoside triphosphate |
| RP00812 | R05046 | 0 | Formamidopyrimidine nucleoside triphosphate + H2O; <=> Formate; + 2,5-Diaminopyrimidine nucleoside triphosphate |
| RP01291 | R01081 | 0 | D-Ribose <=> D-Ribulose; |
| RP01571 | R01526 | 0 | ATP; + D-Ribulose; <=> D-Ribulose 5-phosphate + ADP; |
| RP00392 | R00426 | 0 | H2O; + GTP; <=> Diphosphate; + GMP; |
| RP11063 | R01876 | 0 | Orthophosphate; + Uridine <=> Uracil + alpha-D-Ribose 1-phosphate; |
| RP04649 | R05046 | 0 | Formamidopyrimidine nucleoside triphosphate + H2O; <=> Formate; + 2,5-Diaminopyrimidine nucleoside triphosphate |
| RP00008 | R03876 | 0 | Ubiquitin + Protein lysine; + ATP; <=> Protein N-ubiquityllysine + Diphosphate; + AMP; |
| RP01323 | R01134 | 0 | NADP+; + NH3; + IMP; <=> NADPH; + GMP; + H |
Pathway diagram (see pathway with molecule structures instead)
