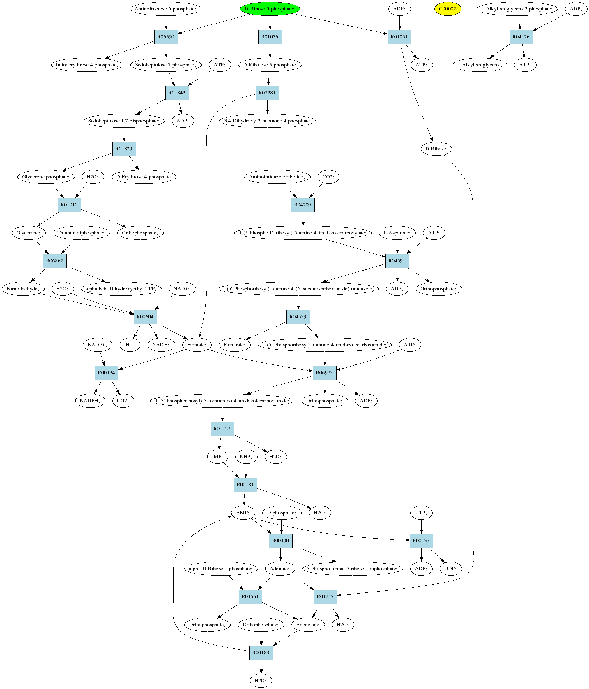
Back to all pathways
Sources: D-Ribose 5-phosphate; (C00117)
Target:ATP; (C00002)
Z: 0.7
Composite map: C00117->C00002:[10->8,12->3,6->17,7->10,7->11,7->12,8->13]
Showing 1 best reactions for each rpair.
| RPAIR | Reaction | Score | Equation |
|---|---|---|---|
| RP01257 | R01051 | 0 | D-Ribose + ATP; <=> D-Ribose 5-phosphate; + ADP; |
| RP03973 | R00181 | 0 | AMP; + H2O; <=> NH3; + IMP; |
| RP00164 | R01010 | 0 | Glycerone phosphate; + H2O; <=> Glycerone; + Orthophosphate; |
| RP01319 | R01127 | 0 | H2O; + IMP; <=> 1-(5'-Phosphoribosyl)-5-formamido-4-imidazolecarboxamide; |
| RP01788 | R01829 | 0 | Sedoheptulose 1,7-bisphosphate; <=> Glycerone phosphate; + D-Erythrose 4-phosphate |
| RP00528 | R00604 | 0 | NAD+; + H2O; + Formaldehyde; <=> NADH; + Formate; + H |
| RP04205 | R06975 | 0 | 1-(5'-Phosphoribosyl)-5-amino-4-imidazolecarboxamide; + Formate; + ATP; <=> 1-(5'-Phosphoribosyl)-5-formamido-4-imidazolecarboxamide; + Orthophosphate; + ADP; |
| RP00861 | R00190 | 0 | Diphosphate; + AMP; <=> 5-Phospho-alpha-D-ribose 1-diphosphate; + Adenine; |
| RP00357 | R06862 | 0 | alpha,beta-Dihydroxyethyl-TPP; + Formaldehyde; <=> Thiamin diphosphate; + Glycerone; |
| RP01385 | R01245 | 0 | Adenosine + H2O; <=> D-Ribose + Adenine; |
| RP01654 | R06590 | 0 | D-Ribose 5-phosphate; + Aminofructose 6-phosphate; <=> Iminoerythrose 4-phosphate; + Sedoheptulose 7-phosphate; |
| RP03735 | R00134 | 0 | NADP+; + Formate; <=> CO2; + NADPH; |
| RP00596 | R01561 | 0 | Adenosine + Orthophosphate; <=> alpha-D-Ribose 1-phosphate; + Adenine; |
| RP11137 | R01843 | 0 | ATP; + Sedoheptulose 7-phosphate; <=> Sedoheptulose 1,7-bisphosphate; + ADP; |
| RP07975 | R04209 | 0 | 1-(5-Phospho-D-ribosyl)-5-amino-4-imidazolecarboxylate; <=> CO2; + Aminoimidazole ribotide; |
| RP04241 | R04591 | 0 | L-Aspartate; + ATP; + 1-(5-Phospho-D-ribosyl)-5-amino-4-imidazolecarboxylate; <=> 1-(5'-Phosphoribosyl)-5-amino-4-(N-succinocarboxamide)-imidazole; + Orthophosphate; + ADP; |
| RP10839 | R07281 | 0 | D-Ribulose 5-phosphate <=> 3,4-Dihydroxy-2-butanone 4-phosphate + Formate; |
| RP01262 | R01056 | 0 | D-Ribose 5-phosphate; <=> D-Ribulose 5-phosphate |
| RP00173 | R00183 | 0 | AMP; + H2O; <=> Adenosine + Orthophosphate; |
| RP10097 | R06975 | 0 | 1-(5'-Phosphoribosyl)-5-amino-4-imidazolecarboxamide; + Formate; + ATP; <=> 1-(5'-Phosphoribosyl)-5-formamido-4-imidazolecarboxamide; + Orthophosphate; + ADP; |
| RP04204 | R04559 | 0 | 1-(5'-Phosphoribosyl)-5-amino-4-(N-succinocarboxamide)-imidazole; <=> Fumarate; + 1-(5'-Phosphoribosyl)-5-amino-4-imidazolecarboxamide; |
| RP00003 | R04126 | 0 | 1-Alkyl-sn-glycerol; + ATP; <=> 1-Alkyl-sn-glycero-3-phosphate; + ADP; |
| RP03839 | R04209 | 0 | 1-(5-Phospho-D-ribosyl)-5-amino-4-imidazolecarboxylate; <=> CO2; + Aminoimidazole ribotide; |
| RP00056 | R00157 | 0 | AMP; + UTP; <=> UDP; + ADP; |
Pathway diagram (see pathway with molecule structures instead)
