Back to all pathways
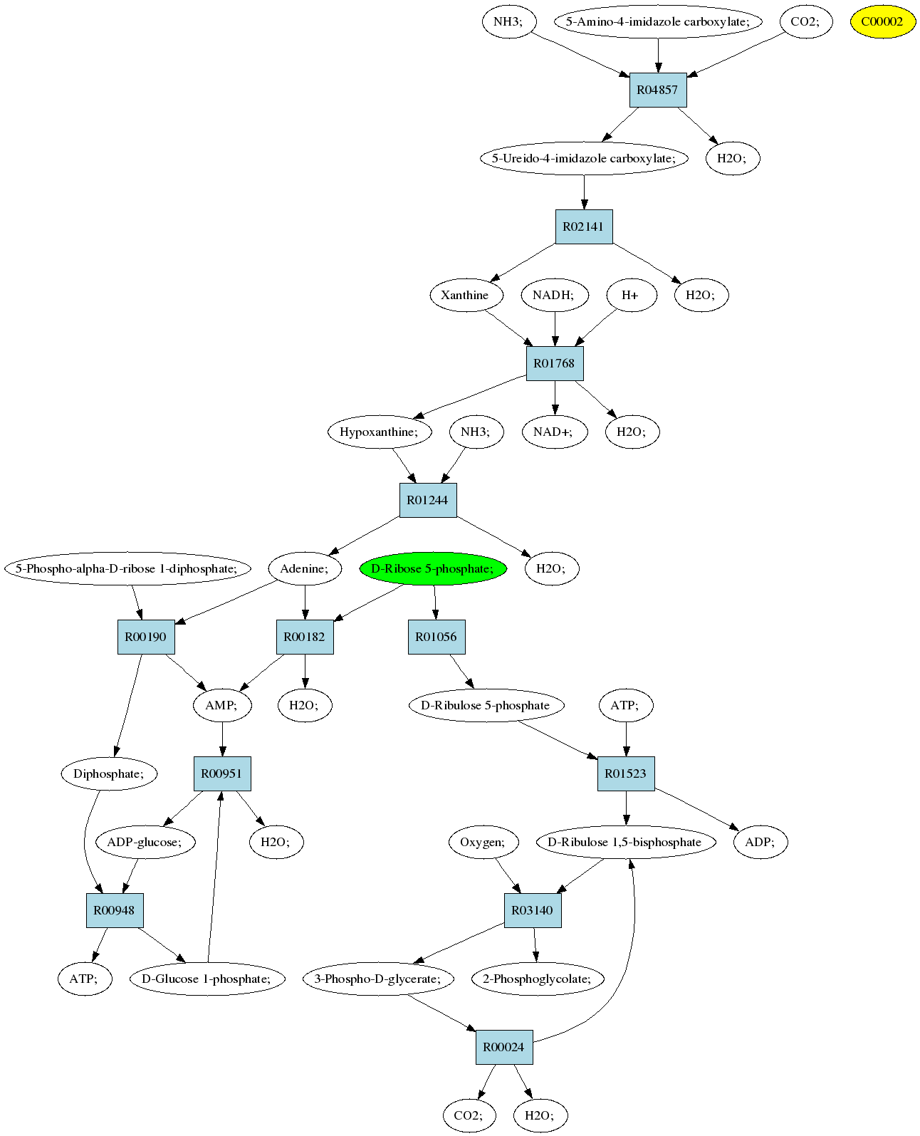
Sources: D-Ribose 5-phosphate; (C00117)
Target:ATP; (C00002)
Z: 0.6
Composite map: C00117->C00002:[10->8,12->3,6->17,7->12,8->11,8->13]
Showing 1 best reactions for each rpair.
| RPAIR | Reaction | Score | Equation |
|---|---|---|---|
| RP07387 | R00024 | 0 | CO2; + D-Ribulose 1,5-bisphosphate + H2O; <=> 3-Phospho-D-glycerate; |
| RP01262 | R01056 | 0 | D-Ribose 5-phosphate; <=> D-Ribulose 5-phosphate |
| RP00861 | R00190 | 0 | Diphosphate; + AMP; <=> 5-Phospho-alpha-D-ribose 1-diphosphate; + Adenine; |
| RP08324 | R04857 | 0 | H2O; + 5-Ureido-4-imidazole carboxylate; <=> NH3; + 5-Amino-4-imidazole carboxylate; + CO2; |
| RP00477 | R03140 | 0 | Oxygen; + D-Ribulose 1,5-bisphosphate <=> 3-Phospho-D-glycerate; + 2-Phosphoglycolate; |
| RP04472 | R04857 | 0 | H2O; + 5-Ureido-4-imidazole carboxylate; <=> NH3; + 5-Amino-4-imidazole carboxylate; + CO2; |
| RP01570 | R01523 | 0 | D-Ribulose 5-phosphate + ATP; <=> D-Ribulose 1,5-bisphosphate + ADP; |
| RP04030 | R00182 | 0 | AMP; + H2O; <=> D-Ribose 5-phosphate; + Adenine; |
| RP01384 | R01244 | 0 | Adenine; + H2O; <=> Hypoxanthine; + NH3; |
| RP01188 | R00948 | 0 | ATP; + D-Glucose 1-phosphate; <=> Diphosphate; + ADP-glucose; |
| RP01994 | R02141 | 0 | Xanthine + H2O; <=> 5-Ureido-4-imidazole carboxylate; |
| RP00380 | R01768 | 0 | Hypoxanthine; + NAD+; + H2O; <=> Xanthine + NADH; + H |
| RP01189 | R00951 | 0 | ADP-glucose; + H2O; <=> AMP; + D-Glucose 1-phosphate; |
Pathway diagram (see pathway with molecule structures instead)
