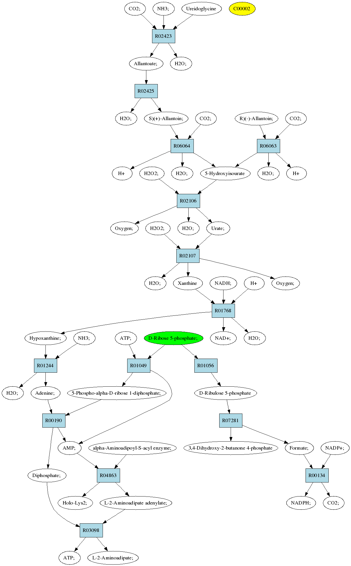
Back to all pathways
Sources: D-Ribose 5-phosphate; (C00117)
Target:ATP; (C00002)
Z: 0.7
Composite map: C00117->C00002:[10->8,12->3,6->17,7->10,7->12,7->4,8->13]
Showing 1 best reactions for each rpair.
| RPAIR | Reaction | Score | Equation |
|---|---|---|---|
| RP05464 | R06064 | 0 | H2O; + 5-Hydroxyisourate + H <=> S)(+)-Allantoin; + CO2; |
| RP04478 | R04863 | 0 | Holo-Lys2; + L-2-Aminoadipate adenylate; <=> alpha-Aminoadipoyl-S-acyl enzyme; + AMP; |
| RP01384 | R01244 | 0 | Adenine; + H2O; <=> Hypoxanthine; + NH3; |
| RP01973 | R02106 | 0 | Urate; + Oxygen; + H2O; <=> H2O2; + 5-Hydroxyisourate |
| RP03735 | R00134 | 0 | NADP+; + Formate; <=> CO2; + NADPH; |
| RP00380 | R01768 | 0 | Hypoxanthine; + NAD+; + H2O; <=> Xanthine + NADH; + H |
| RP02199 | R02423 | 0 | Allantoate; + H2O; <=> CO2; + NH3; + Ureidoglycine |
| RP07011 | R02423 | 0 | Allantoate; + H2O; <=> CO2; + NH3; + Ureidoglycine |
| RP10839 | R07281 | 0 | D-Ribulose 5-phosphate <=> 3,4-Dihydroxy-2-butanone 4-phosphate + Formate; |
| RP01262 | R01056 | 0 | D-Ribose 5-phosphate; <=> D-Ribulose 5-phosphate |
| RP00861 | R00190 | 0 | Diphosphate; + AMP; <=> 5-Phospho-alpha-D-ribose 1-diphosphate; + Adenine; |
| RP00569 | R02107 | 0 | Oxygen; + Xanthine + H2O; <=> Urate; + H2O2; |
| RP06127 | R06063 | 0 | H2O; + 5-Hydroxyisourate + H <=> CO2; + R)(-)-Allantoin; |
| RP01255 | R01049 | 0 | D-Ribose 5-phosphate; + ATP; <=> 5-Phospho-alpha-D-ribose 1-diphosphate; + AMP; |
| RP04092 | R00190 | 0 | Diphosphate; + AMP; <=> 5-Phospho-alpha-D-ribose 1-diphosphate; + Adenine; |
| RP00485 | R03098 | 0 | ATP; + L-2-Aminoadipate; <=> Diphosphate; + L-2-Aminoadipate adenylate; |
| RP02201 | R02425 | 0 | S)(+)-Allantoin; + H2O; <=> Allantoate; |
Pathway diagram (see pathway with molecule structures instead)
