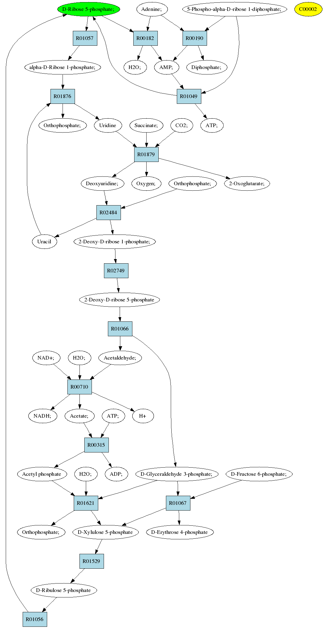
Back to all pathways
Sources: D-Ribose 5-phosphate; (C00117)
Target:ATP; (C00002)
Z: 0.5
Composite map: C00117->C00002:[10->8,12->3,6->17,7->12,8->13]
Showing 1 best reactions for each rpair.
| RPAIR | Reaction | Score | Equation |
|---|---|---|---|
| RP01263 | R01057 | 0 | alpha-D-Ribose 1-phosphate; <=> D-Ribose 5-phosphate; |
| RP12346 | R01049 | 0 | D-Ribose 5-phosphate; + ATP; <=> 5-Phospho-alpha-D-ribose 1-diphosphate; + AMP; |
| RP00128 | R00710 | 0 | Acetaldehyde; + NAD+; + H2O; <=> NADH; + Acetate; + H |
| RP01262 | R01056 | 0 | D-Ribose 5-phosphate; <=> D-Ribulose 5-phosphate |
| RP02468 | R02749 | 0 | 2-Deoxy-D-ribose 1-phosphate; <=> 2-Deoxy-D-ribose 5-phosphate |
| RP01816 | R01879 | 0 | Oxygen; + Deoxyuridine; + 2-Oxoglutarate; <=> Succinate; + CO2; + Uridine |
| RP00180 | R00315 | 0 | ATP; + Acetate; <=> Acetyl phosphate + ADP; |
| RP01268 | R01066 | 0 | 2-Deoxy-D-ribose 5-phosphate <=> Acetaldehyde; + D-Glyceraldehyde 3-phosphate; |
| RP04030 | R00182 | 0 | AMP; + H2O; <=> D-Ribose 5-phosphate; + Adenine; |
| RP06639 | R01621 | 0 | D-Xylulose 5-phosphate + Orthophosphate; <=> Acetyl phosphate + D-Glyceraldehyde 3-phosphate; + H2O; |
| RP11063 | R01876 | 0 | Orthophosphate; + Uridine <=> Uracil + alpha-D-Ribose 1-phosphate; |
| RP01573 | R01529 | 0 | D-Ribulose 5-phosphate <=> D-Xylulose 5-phosphate |
| RP00080 | R01067 | 0 | D-Fructose 6-phosphate; + D-Glyceraldehyde 3-phosphate; <=> D-Xylulose 5-phosphate + D-Erythrose 4-phosphate |
| RP07041 | R02484 | 0 | Deoxyuridine; + Orthophosphate; <=> Uracil + 2-Deoxy-D-ribose 1-phosphate; |
| RP00861 | R00190 | 0 | Diphosphate; + AMP; <=> 5-Phospho-alpha-D-ribose 1-diphosphate; + Adenine; |
Pathway diagram (see pathway with molecule structures instead)
