Suunnitelma   Kokonaistilanne   Suoritukset   Korvaavuudet   Henkilötiedot   Ohje  

Opintojen tila

 
Cum laude
Laudatur
Molemmat
Cum laude approbatur
 
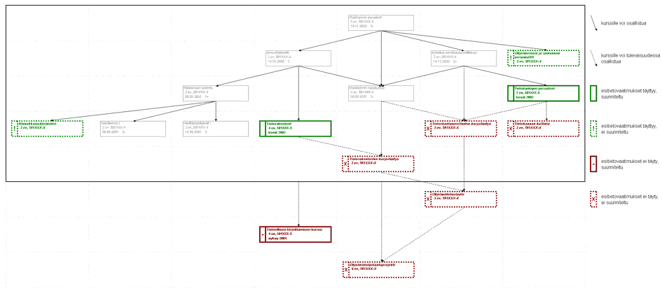
Pakolliset kurssit

suoritetut ja suunnitellut / vaaditut

pakollisten cum laude approbatur -kurssien esitietovaatimusverkko

26 / 45 ov


 
Valinnaiset kurssit
Digitaalisen median tekniikat, 2 ov
XML - metakieli, 2 ov

4 / - ov


Cum laude approbatur yhteensä 30 / 46 ov