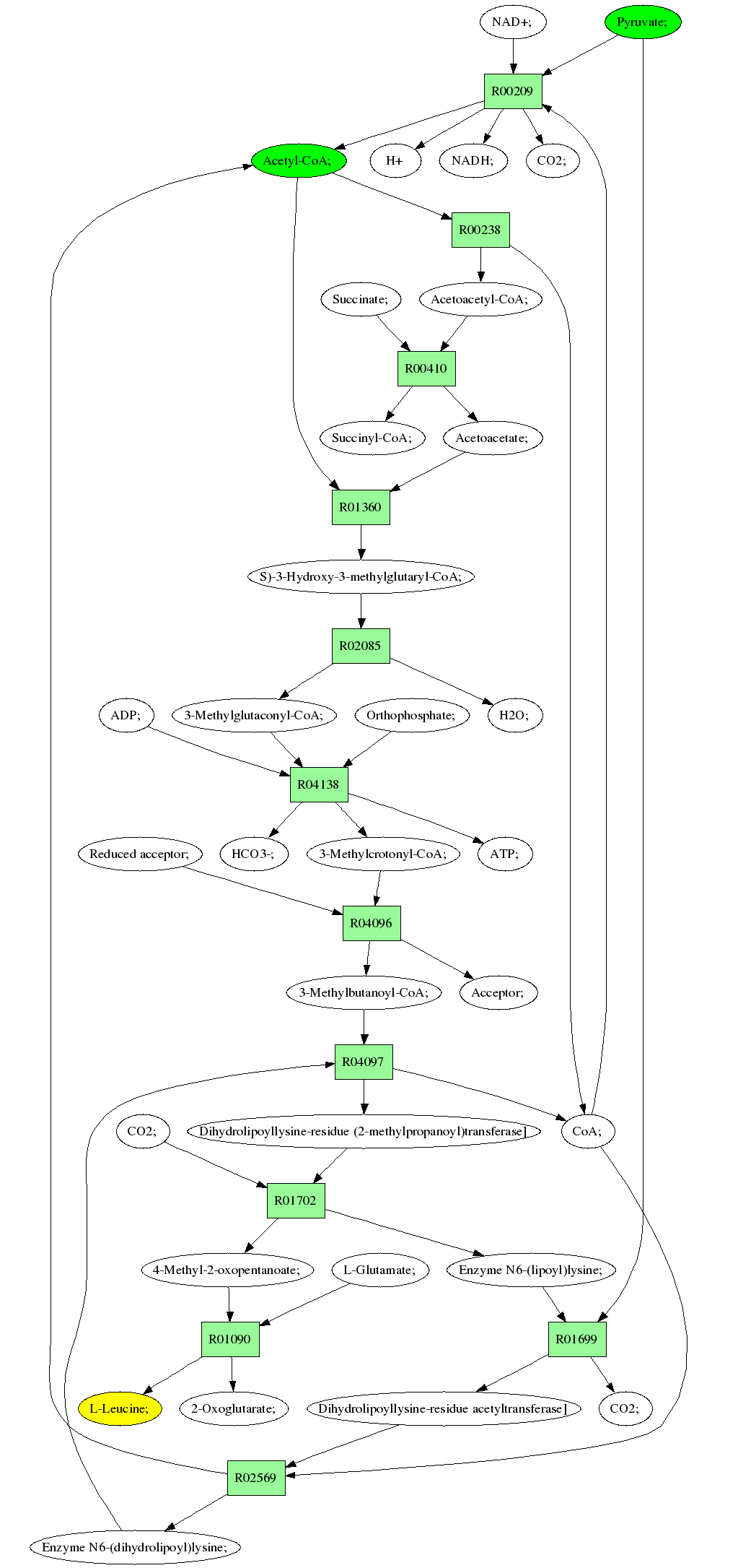
Back to all pathways
Sources: Pyruvate; (C00022)
Acetyl-CoA; (C00024)
Target:L-Leucine; (C00123)
Z: 0.666666666667
Composite map: C00024->C00123:[49->1,49->5,50->2,50->9], C00022->C00123:[1->1,1->5,3->2,3->9]
Showing 1 best reactions for each rpair.
| RPAIR | Reaction | Score | Seq1 | Seq2 | Evalue | ECs | Equation |
|---|---|---|---|---|---|---|---|
| RP00285 | R00209 | 576 | TRIRE0077373 | O00087|DLDH_SCHPO | e-164 | 1.8.1.4 | CoA; + NAD+; + Pyruvate; <=> Acetyl-CoA; + H+ + NADH; + CO2; |
| RP11035 | R01702 | 414 | TRIRE0056726 | Q8HXY4|ODBA_MACFA | e-115 | 1.2.4.4 | 4-Methyl-2-oxopentanoate; + Enzyme N6-(lipoyl)lysine; <=> CO2; + Dihydrolipoyllysine-residue (2-methylpropanoyl)transferase] |
| RP03767 | R04138 | 554 | TRIRE0064345 | Q9LDD8|MCCB_ARATH | e-157 | 6.4.1.4 | HCO3-; + ATP; + 3-Methylcrotonyl-CoA; <=> 3-Methylglutaconyl-CoA; + Orthophosphate; + ADP; |
| RP01456 | R01360 | 275 | TRIRE0120786 | Q29448|HMGCL_BOVIN | 1e-73 | 4.1.3.4 | S)-3-Hydroxy-3-methylglutaryl-CoA; <=> Acetoacetate; + Acetyl-CoA; |
| RP01457 | R01360 | 275 | TRIRE0120786 | Q29448|HMGCL_BOVIN | 1e-73 | 4.1.3.4 | S)-3-Hydroxy-3-methylglutaryl-CoA; <=> Acetoacetate; + Acetyl-CoA; |
| RP10741 | R02569 | 543 | TRIRE0044038 | P20285|ODP2_NEUCR | e-154 | 2.3.1.12 | Acetyl-CoA; + Enzyme N6-(dihydrolipoyl)lysine; <=> CoA; + Dihydrolipoyllysine-residue acetyltransferase] |
| RP00424 | R01090 | 480 | TRIRE0045459 | P47176|BCA2_YEAST | e-135 | 2.6.1.42 | 2-Oxoglutarate; + L-Leucine; <=> L-Glutamate; + 4-Methyl-2-oxopentanoate; |
| RP00729 | R04096 | 450 | TRIRE0108732 | Q9FS87|IVD2_SOLTU | e-126 | 1.3.99.10 | 3-Methylbutanoyl-CoA; + Acceptor; <=> 3-Methylcrotonyl-CoA; + Reduced acceptor; |
| RP05859 | R01702 | 414 | TRIRE0056726 | Q8HXY4|ODBA_MACFA | e-115 | 1.2.4.4 | 4-Methyl-2-oxopentanoate; + Enzyme N6-(lipoyl)lysine; <=> CO2; + Dihydrolipoyllysine-residue (2-methylpropanoyl)transferase] |
| RP10730 | R01699 | 478 | TRIRE0122987 | P16387|ODPA_YEAST | e-134 | 1.2.4.1 | Enzyme N6-(lipoyl)lysine; + Pyruvate; <=> CO2; + Dihydrolipoyllysine-residue acetyltransferase] |
| RP12277 | R00238 | 420 | TRIRE0120079 | Q6L8K7|THIL_YARLI | e-117 | 2.3.1.9 | Acetyl-CoA; <=> CoA; + Acetoacetyl-CoA; |
| RP00085 | R00410 | 535 | TRIRE0047603 | P55809|SCOT_HUMAN | e-152 | 2.8.3.5 | Acetoacetate; + Succinyl-CoA; <=> Succinate; + Acetoacetyl-CoA; |
| RP11427 | R04097 | 293 | TRIRE0120473 | P11182|ODB2_HUMAN | 4e-79 | 2.3.1.168 | 3-Methylbutanoyl-CoA; + Enzyme N6-(dihydrolipoyl)lysine; <=> CoA; + Dihydrolipoyllysine-residue (2-methylpropanoyl)transferase] |
| RP01963 | R02085 | 128 | TRIRE0061442 | Q9JLZ3|AUHM_MOUSE | 1e-29 | 4.2.1.18 | S)-3-Hydroxy-3-methylglutaryl-CoA; <=> 3-Methylglutaconyl-CoA; + H2O; |
Pathway diagram (see pathway with molecule structures instead)
