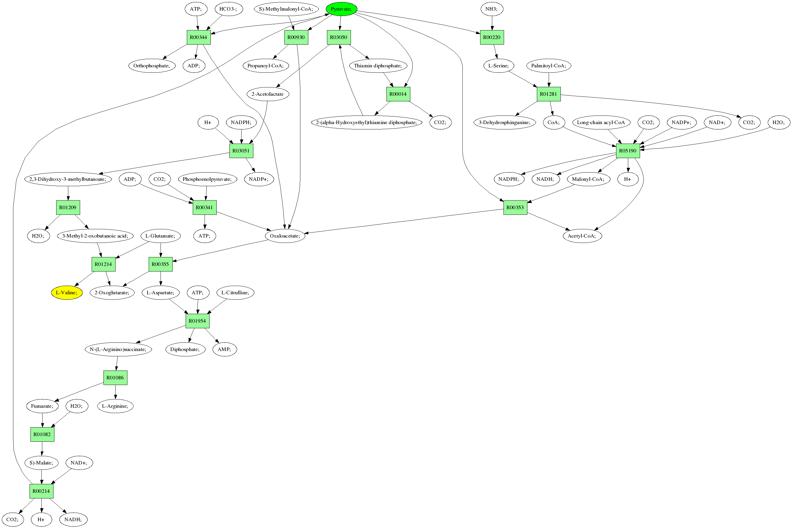
Back to all pathways
Sources: Pyruvate; (C00022)
Target:L-Valine; (C00183)
Z: 1.0
Composite map: C00022->C00183:[1->1,1->2,2->3,3->5,3->6]
Showing 1 best reactions for each rpair.
| RPAIR | Reaction | Score | Seq1 | Seq2 | Evalue | ECs | Equation |
|---|---|---|---|---|---|---|---|
| RP00287 | R00214 | 527 | TRIRE0062153 | P36013|MAOM_YEAST | e-149 | 1.1.1.38 | S)-Malate; + NAD+; <=> CO2; + H+ + NADH; + Pyruvate; |
| RP01870 | R01954 | 545 | TRIRE0082619 | P22768|ASSY_YEAST | e-155 | 6.3.4.5 | L-Aspartate; + ATP; + L-Citrulline; <=> Diphosphate; + N-(L-Arginino)succinate; + AMP; |
| RP01298 | R01086 | 542 | TRIRE0080268 | P50514|ARLZ_SCHPO | e-154 | 4.3.2.1 | N-(L-Arginino)succinate; <=> Fumarate; + L-Arginine; |
| RP07314 | R03050 | 793 | TRIRE0074123 | P07342|ILVB_YEAST | 0.0 | 2.2.1.6 | Thiamin diphosphate; + 2-Acetolactate <=> 2-(alpha-Hydroxyethyl)thiamine diphosphate; + Pyruvate; |
| RP05983 | R01281 | 597 | TRIRE0046463 | Q09925|LCB2_SCHPO | e-170 | 2.3.1.50 | L-Serine; + Palmitoyl-CoA; <=> CoA; + CO2; + 3-Dehydrosphinganine; |
| RP02918 | R00014 | 793 | TRIRE0074123 | P07342|ILVB_YEAST | 0.0 | 2.2.1.6 | Thiamin diphosphate; + Pyruvate; <=> CO2; + 2-(alpha-Hydroxyethyl)thiamine diphosphate; |
| RP05694 | R05190 | 2781 | TRIRE0048788 | P15368|FAS2_PENPA | 0.0 | 2.3.1.86,1.1.1.100,2.3.1.41 | Acetyl-CoA; + NADPH; + NADH; + Malonyl-CoA; + H <=> CoA; + CO2; + NADP+; + NAD+; + H2O; + Long-chain acyl-CoA |
| RP02722 | R03051 | 687 | TRIRE0051499 | P38674|ILV5_NEUCR | 0.0 | 1.1.1.86 | NADPH; + 2-Acetolactate + H <=> NADP+; + 2,3-Dihydroxy-3-methylbutanoate; |
| RP08742 | R00353 | 225 | TRIRE0064345 | Q8GBW6|12S_PROFR | 2e-58 | 2.1.3.1 | Malonyl-CoA; + Pyruvate; <=> Oxaloacetate; + Acetyl-CoA; |
| RP06369 | R00930 | 225 | TRIRE0064345 | Q8GBW6|12S_PROFR | 2e-58 | 2.1.3.1 | S)-Methylmalonyl-CoA; + Pyruvate; <=> Oxaloacetate; + Propanoyl-CoA; |
| RP00440 | R03050 | 793 | TRIRE0074123 | P07342|ILVB_YEAST | 0.0 | 2.2.1.6 | Thiamin diphosphate; + 2-Acetolactate <=> 2-(alpha-Hydroxyethyl)thiamine diphosphate; + Pyruvate; |
| RP01363 | R01209 | 762 | TRIRE0004981 | Q10318|ILV3_SCHPO | 0.0 | 4.2.1.9 | 2,3-Dihydroxy-3-methylbutanoate; <=> 3-Methyl-2-oxobutanoic acid; + H2O; |
| RP00097 | R01214 | 480 | TRIRE0045459 | P47176|BCA2_YEAST | e-135 | 2.6.1.42 | 2-Oxoglutarate; + L-Valine; <=> L-Glutamate; + 3-Methyl-2-oxobutanoic acid; |
| RP04290 | R00220 | 548 | TRIRE0004064 | O42615|THDH_ARXAD | e-156 | 4.3.1.19 | L-Serine; <=> NH3; + Pyruvate; |
| RP05067 | R00344 | 1827 | TRIRE0021957 | O93918|PYC_ASPTE | 0.0 | 6.4.1.1 | HCO3-; + ATP; + Pyruvate; <=> Oxaloacetate; + Orthophosphate; + ADP; |
| RP00059 | R00355 | 511 | TRIRE0005233 | P05202|AATM_MOUSE | e-144 | 2.6.1.1 | L-Aspartate; + 2-Oxoglutarate; <=> Oxaloacetate; + L-Glutamate; |
| RP00109 | R00344 | 1827 | TRIRE0021957 | O93918|PYC_ASPTE | 0.0 | 6.4.1.1 | HCO3-; + ATP; + Pyruvate; <=> Oxaloacetate; + Orthophosphate; + ADP; |
| RP05729 | R00341 | 999 | TRIRE0124115 | Q7RVS9|PPCK_NEUCR | 0.0 | 4.1.1.49 | Oxaloacetate; + ATP; <=> CO2; + Phosphoenolpyruvate; + ADP; |
| RP01292 | R01082 | 633 | TRIRE0002745 | P55250|FUMH_RHIOR | 0.0 | 4.2.1.2 | S)-Malate; <=> Fumarate; + H2O; |
Pathway diagram (see pathway with molecule structures instead)
