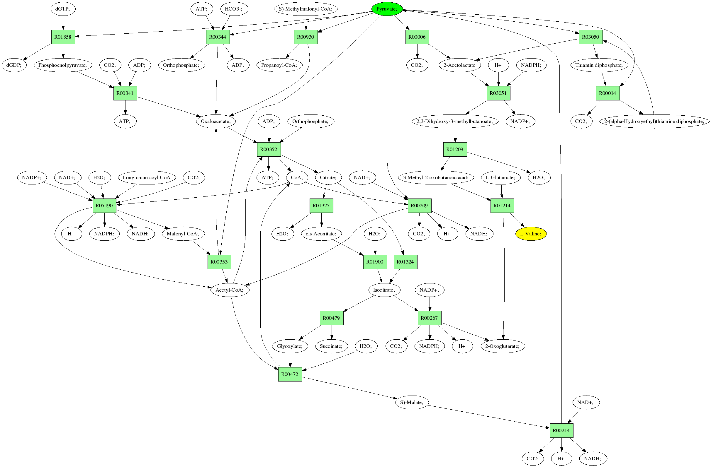
Back to all pathways
Sources: Pyruvate; (C00022)
Target:L-Valine; (C00183)
Z: 1.0
Composite map: C00022->C00183:[1->1,1->2,2->3,3->5,3->6]
Showing 1 best reactions for each rpair.
| RPAIR | Reaction | Score | Seq1 | Seq2 | Evalue | ECs | Equation |
|---|---|---|---|---|---|---|---|
| RP00097 | R01214 | 480 | TRIRE0045459 | P47176|BCA2_YEAST | e-135 | 2.6.1.42 | 2-Oxoglutarate; + L-Valine; <=> L-Glutamate; + 3-Methyl-2-oxobutanoic acid; |
| RP07314 | R03050 | 793 | TRIRE0074123 | P07342|ILVB_YEAST | 0.0 | 2.2.1.6 | Thiamin diphosphate; + 2-Acetolactate <=> 2-(alpha-Hydroxyethyl)thiamine diphosphate; + Pyruvate; |
| RP06172 | R00472 | 966 | TRIRE0079271 | P28345|MASY_NEUCR | 0.0 | 2.3.3.9 | CoA; + S)-Malate; <=> Acetyl-CoA; + Glyoxylate; + H2O; |
| RP01432 | R01325 | 1095 | TRIRE0077336 | P19414|ACON_YEAST | 0.0 | 4.2.1.3 | Citrate; <=> cis-Aconitate; + H2O; |
| RP00287 | R00214 | 527 | TRIRE0062153 | P36013|MAOM_YEAST | e-149 | 1.1.1.38 | S)-Malate; + NAD+; <=> CO2; + H+ + NADH; + Pyruvate; |
| RP00931 | R00479 | 926 | TRIRE0021758 | Q8J232|ACEA_MAGGR | 0.0 | 4.1.3.1 | Isocitrate; <=> Succinate; + Glyoxylate; |
| RP00078 | R00341 | 999 | TRIRE0124115 | Q7RVS9|PPCK_NEUCR | 0.0 | 4.1.1.49 | Oxaloacetate; + ATP; <=> CO2; + Phosphoenolpyruvate; + ADP; |
| RP02918 | R00014 | 793 | TRIRE0074123 | P07342|ILVB_YEAST | 0.0 | 2.2.1.6 | Thiamin diphosphate; + Pyruvate; <=> CO2; + 2-(alpha-Hydroxyethyl)thiamine diphosphate; |
| RP01431 | R01324 | 1095 | TRIRE0077336 | P19414|ACON_YEAST | 0.0 | 4.2.1.3 | Citrate; <=> Isocitrate; |
| RP00921 | R00472 | 966 | TRIRE0079271 | P28345|MASY_NEUCR | 0.0 | 2.3.3.9 | CoA; + S)-Malate; <=> Acetyl-CoA; + Glyoxylate; + H2O; |
| RP01830 | R01900 | 1095 | TRIRE0077336 | P19414|ACON_YEAST | 0.0 | 4.2.1.3 | Isocitrate; <=> cis-Aconitate; + H2O; |
| RP05857 | R00267 | 649 | TRIRE0052055 | P79089|IDHP_ASPNG | 0.0 | 1.1.1.42 | NADP+; + Isocitrate; <=> CO2; + NADPH; + 2-Oxoglutarate; + H |
| RP00036 | R01858 | 1069 | TRIRE0078439 | P31865|KPYK_TRIRE | 0.0 | 2.7.1.40 | dGTP; + Pyruvate; <=> Phosphoenolpyruvate; + dGDP; |
| RP02722 | R03051 | 687 | TRIRE0051499 | P38674|ILV5_NEUCR | 0.0 | 1.1.1.86 | NADPH; + 2-Acetolactate + H <=> NADP+; + 2,3-Dihydroxy-3-methylbutanoate; |
| RP00177 | R00352 | 1107 | TRIRE0121824 | Q8X097|ACL1_NEUCR | 0.0 | 2.3.3.8 | CoA; + Citrate; + ATP; <=> Oxaloacetate; + Acetyl-CoA; + Orthophosphate; + ADP; |
| RP08742 | R00353 | 225 | TRIRE0064345 | Q8GBW6|12S_PROFR | 2e-58 | 2.1.3.1 | Malonyl-CoA; + Pyruvate; <=> Oxaloacetate; + Acetyl-CoA; |
| RP05698 | R00006 | 793 | TRIRE0074123 | P07342|ILVB_YEAST | 0.0 | 2.2.1.6 | CO2; + 2-Acetolactate <=> Pyruvate; |
| RP00440 | R03050 | 793 | TRIRE0074123 | P07342|ILVB_YEAST | 0.0 | 2.2.1.6 | Thiamin diphosphate; + 2-Acetolactate <=> 2-(alpha-Hydroxyethyl)thiamine diphosphate; + Pyruvate; |
| RP01363 | R01209 | 762 | TRIRE0004981 | Q10318|ILV3_SCHPO | 0.0 | 4.2.1.9 | 2,3-Dihydroxy-3-methylbutanoate; <=> 3-Methyl-2-oxobutanoic acid; + H2O; |
| RP05694 | R05190 | 2781 | TRIRE0048788 | P15368|FAS2_PENPA | 0.0 | 2.3.1.86,1.1.1.100,2.3.1.41 | Acetyl-CoA; + NADPH; + NADH; + Malonyl-CoA; + H <=> CoA; + CO2; + NADP+; + NAD+; + H2O; + Long-chain acyl-CoA |
| RP06369 | R00930 | 225 | TRIRE0064345 | Q8GBW6|12S_PROFR | 2e-58 | 2.1.3.1 | S)-Methylmalonyl-CoA; + Pyruvate; <=> Oxaloacetate; + Propanoyl-CoA; |
| RP05067 | R00344 | 1827 | TRIRE0021957 | O93918|PYC_ASPTE | 0.0 | 6.4.1.1 | HCO3-; + ATP; + Pyruvate; <=> Oxaloacetate; + Orthophosphate; + ADP; |
| RP00285 | R00209 | 576 | TRIRE0077373 | O00087|DLDH_SCHPO | e-164 | 1.8.1.4 | CoA; + NAD+; + Pyruvate; <=> Acetyl-CoA; + H+ + NADH; + CO2; |
| RP00109 | R00344 | 1827 | TRIRE0021957 | O93918|PYC_ASPTE | 0.0 | 6.4.1.1 | HCO3-; + ATP; + Pyruvate; <=> Oxaloacetate; + Orthophosphate; + ADP; |
| RP05729 | R00341 | 999 | TRIRE0124115 | Q7RVS9|PPCK_NEUCR | 0.0 | 4.1.1.49 | Oxaloacetate; + ATP; <=> CO2; + Phosphoenolpyruvate; + ADP; |
Pathway diagram (see pathway with molecule structures instead)
