Back to all pathways
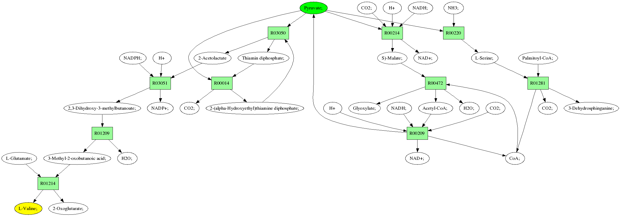
Sources: Pyruvate; (C00022)
Target:L-Valine; (C00183)
Z: 1.0
Composite map: C00022->C00183:[1->1,1->2,2->3,3->5,3->6]
Showing 1 best reactions for each rpair.
| RPAIR | Reaction | Score | Seq1 | Seq2 | Evalue | ECs | Equation |
|---|---|---|---|---|---|---|---|
| RP06172 | R00472 | 966 | TRIRE0079271 | P28345|MASY_NEUCR | 0.0 | 2.3.3.9 | CoA; + S)-Malate; <=> Acetyl-CoA; + Glyoxylate; + H2O; |
| RP07314 | R03050 | 793 | TRIRE0074123 | P07342|ILVB_YEAST | 0.0 | 2.2.1.6 | Thiamin diphosphate; + 2-Acetolactate <=> 2-(alpha-Hydroxyethyl)thiamine diphosphate; + Pyruvate; |
| RP02722 | R03051 | 687 | TRIRE0051499 | P38674|ILV5_NEUCR | 0.0 | 1.1.1.86 | NADPH; + 2-Acetolactate + H <=> NADP+; + 2,3-Dihydroxy-3-methylbutanoate; |
| RP02918 | R00014 | 793 | TRIRE0074123 | P07342|ILVB_YEAST | 0.0 | 2.2.1.6 | Thiamin diphosphate; + Pyruvate; <=> CO2; + 2-(alpha-Hydroxyethyl)thiamine diphosphate; |
| RP04290 | R00220 | 548 | TRIRE0004064 | O42615|THDH_ARXAD | e-156 | 4.3.1.19 | L-Serine; <=> NH3; + Pyruvate; |
| RP00440 | R03050 | 793 | TRIRE0074123 | P07342|ILVB_YEAST | 0.0 | 2.2.1.6 | Thiamin diphosphate; + 2-Acetolactate <=> 2-(alpha-Hydroxyethyl)thiamine diphosphate; + Pyruvate; |
| RP01363 | R01209 | 762 | TRIRE0004981 | Q10318|ILV3_SCHPO | 0.0 | 4.2.1.9 | 2,3-Dihydroxy-3-methylbutanoate; <=> 3-Methyl-2-oxobutanoic acid; + H2O; |
| RP06101 | R00214 | 527 | TRIRE0062153 | P36013|MAOM_YEAST | e-149 | 1.1.1.38 | S)-Malate; + NAD+; <=> CO2; + H+ + NADH; + Pyruvate; |
| RP00097 | R01214 | 480 | TRIRE0045459 | P47176|BCA2_YEAST | e-135 | 2.6.1.42 | 2-Oxoglutarate; + L-Valine; <=> L-Glutamate; + 3-Methyl-2-oxobutanoic acid; |
| RP00287 | R00214 | 527 | TRIRE0062153 | P36013|MAOM_YEAST | e-149 | 1.1.1.38 | S)-Malate; + NAD+; <=> CO2; + H+ + NADH; + Pyruvate; |
| RP05983 | R01281 | 597 | TRIRE0046463 | Q09925|LCB2_SCHPO | e-170 | 2.3.1.50 | L-Serine; + Palmitoyl-CoA; <=> CoA; + CO2; + 3-Dehydrosphinganine; |
| RP00285 | R00209 | 576 | TRIRE0077373 | O00087|DLDH_SCHPO | e-164 | 1.8.1.4 | CoA; + NAD+; + Pyruvate; <=> Acetyl-CoA; + H+ + NADH; + CO2; |
Pathway diagram (see pathway with molecule structures instead)
