Back to all pathways
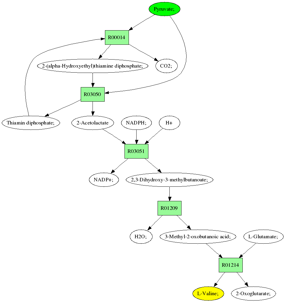
Sources: Pyruvate; (C00022)
Target:L-Valine; (C00183)
Z: 1.0
Composite map: C00022->C00183:[1->1,1->2,2->3,3->5,3->6]
Showing 1 best reactions for each rpair.
| RPAIR | Reaction | Score | Seq1 | Seq2 | Evalue | ECs | Equation |
|---|---|---|---|---|---|---|---|
| RP00097 | R01214 | 480 | TRIRE0045459 | P47176|BCA2_YEAST | e-135 | 2.6.1.42 | 2-Oxoglutarate; + L-Valine; <=> L-Glutamate; + 3-Methyl-2-oxobutanoic acid; |
| RP07314 | R03050 | 793 | TRIRE0074123 | P07342|ILVB_YEAST | 0.0 | 2.2.1.6 | Thiamin diphosphate; + 2-Acetolactate <=> 2-(alpha-Hydroxyethyl)thiamine diphosphate; + Pyruvate; |
| RP02722 | R03051 | 687 | TRIRE0051499 | P38674|ILV5_NEUCR | 0.0 | 1.1.1.86 | NADPH; + 2-Acetolactate + H <=> NADP+; + 2,3-Dihydroxy-3-methylbutanoate; |
| RP02918 | R00014 | 793 | TRIRE0074123 | P07342|ILVB_YEAST | 0.0 | 2.2.1.6 | Thiamin diphosphate; + Pyruvate; <=> CO2; + 2-(alpha-Hydroxyethyl)thiamine diphosphate; |
| RP00440 | R03050 | 793 | TRIRE0074123 | P07342|ILVB_YEAST | 0.0 | 2.2.1.6 | Thiamin diphosphate; + 2-Acetolactate <=> 2-(alpha-Hydroxyethyl)thiamine diphosphate; + Pyruvate; |
| RP01363 | R01209 | 762 | TRIRE0004981 | Q10318|ILV3_SCHPO | 0.0 | 4.2.1.9 | 2,3-Dihydroxy-3-methylbutanoate; <=> 3-Methyl-2-oxobutanoic acid; + H2O; |
Pathway diagram (see pathway with molecule structures instead)
