Back to all pathways
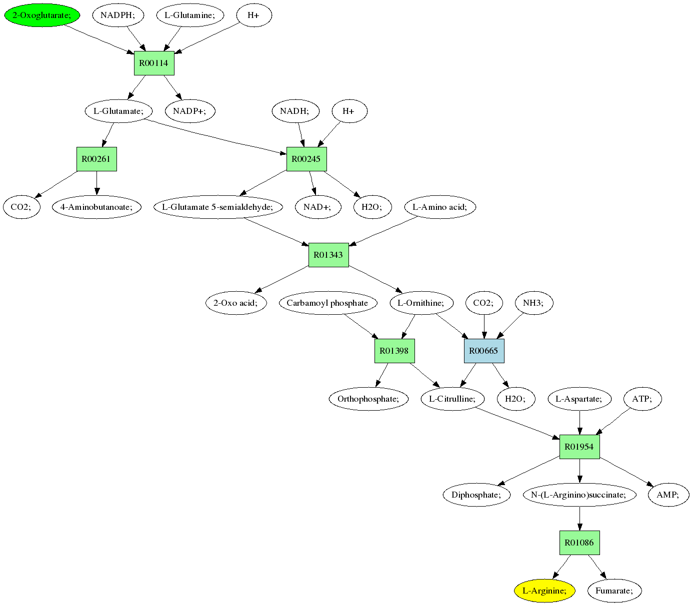
Sources: 2-Oxoglutarate; (C00026)
Target:L-Arginine; (C00062)
Z: 1.0
Composite map: C00026->C00062:[1->3,2->1,3->10,3->5,5->2,8->4]
Showing 1 best reactions for each rpair.
| RPAIR | Reaction | Score | Seq1 | Seq2 | Evalue | ECs | Equation |
|---|---|---|---|---|---|---|---|
| RP04453 | R00245 | 744 | TRIRE0082601 | Q9P8I0|PUT2_EMENI | 0.0 | 1.5.1.12 | L-Glutamate 5-semialdehyde; + NAD+; + H2O; <=> L-Glutamate; + NADH; + H |
| RP00578 | R01343 | 589 | TRIRE0080716 | Q92413|OAT_EMENI | e-168 | 2.6.1.13 | L-Ornithine; + 2-Oxo acid; <=> L-Amino acid; + L-Glutamate 5-semialdehyde; |
| RP00576 | R01398 | 453 | TRIRE0073937 | P11803|OTC_EMENI | e-127 | 2.1.3.3 | Carbamoyl phosphate + L-Ornithine; <=> L-Citrulline; + Orthophosphate; |
| RP06260 | R00665 | 0 | L-Citrulline; + H2O; <=> CO2; + NH3; + L-Ornithine; | ||||
| RP00014 | R00114 | 2874 | TRIRE0122287 | Q9C102|GLT1_SCHPO | 0.0 | 1.4.1.13 | L-Glutamate; + NADP+; <=> NADPH; + 2-Oxoglutarate; + L-Glutamine; + H |
| RP08483 | R00261 | 496 | TRIRE0122350 | Q07346|DCE_PETHY | e-140 | 4.1.1.15 | L-Glutamate; <=> CO2; + 4-Aminobutanoate; |
| RP01481 | R01398 | 453 | TRIRE0073937 | P11803|OTC_EMENI | e-127 | 2.1.3.3 | Carbamoyl phosphate + L-Ornithine; <=> L-Citrulline; + Orthophosphate; |
| RP01871 | R01954 | 545 | TRIRE0082619 | P22768|ASSY_YEAST | e-155 | 6.3.4.5 | L-Aspartate; + ATP; + L-Citrulline; <=> Diphosphate; + N-(L-Arginino)succinate; + AMP; |
| RP01297 | R01086 | 542 | TRIRE0080268 | P50514|ARLZ_SCHPO | e-154 | 4.3.2.1 | N-(L-Arginino)succinate; <=> Fumarate; + L-Arginine; |
Pathway diagram (see pathway with molecule structures instead)
