Back to all pathways
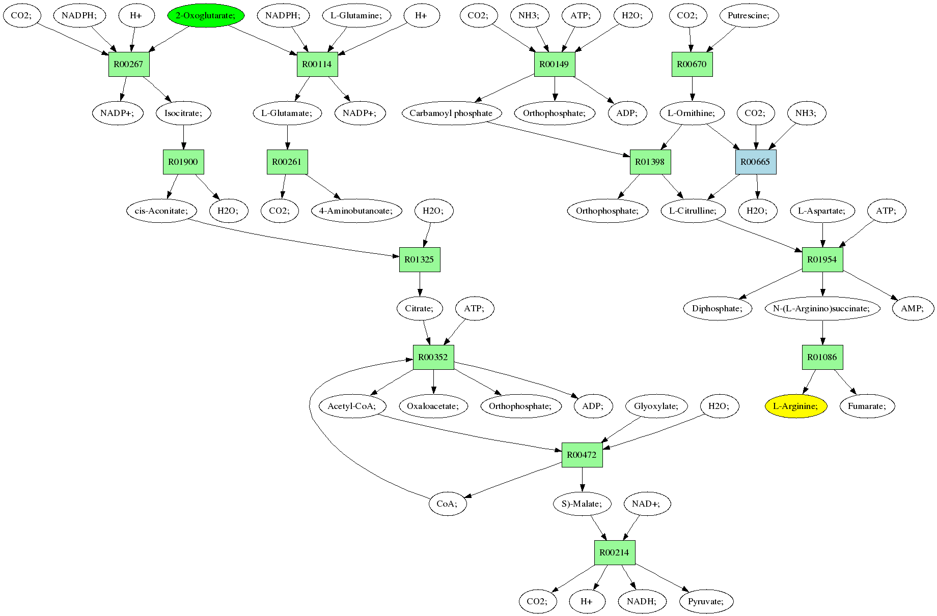
Sources: 2-Oxoglutarate; (C00026)
Target:L-Arginine; (C00062)
Z: 0.333333333333
Composite map: C00026->C00062:[3->10,3->5]
Showing 1 best reactions for each rpair.
| RPAIR | Reaction | Score | Seq1 | Seq2 | Evalue | ECs | Equation |
|---|---|---|---|---|---|---|---|
| RP00305 | R00267 | 649 | TRIRE0052055 | P79089|IDHP_ASPNG | 0.0 | 1.1.1.42 | NADP+; + Isocitrate; <=> CO2; + NADPH; + 2-Oxoglutarate; + H |
| RP06172 | R00472 | 966 | TRIRE0079271 | P28345|MASY_NEUCR | 0.0 | 2.3.3.9 | CoA; + S)-Malate; <=> Acetyl-CoA; + Glyoxylate; + H2O; |
| RP01432 | R01325 | 1095 | TRIRE0077336 | P19414|ACON_YEAST | 0.0 | 4.2.1.3 | Citrate; <=> cis-Aconitate; + H2O; |
| RP00576 | R01398 | 453 | TRIRE0073937 | P11803|OTC_EMENI | e-127 | 2.1.3.3 | Carbamoyl phosphate + L-Ornithine; <=> L-Citrulline; + Orthophosphate; |
| RP01043 | R00670 | 615 | TRIRE0077119 | P27121|DCOR_NEUCR | e-176 | 4.1.1.17 | L-Ornithine; <=> CO2; + Putrescine; |
| RP06260 | R00665 | 0 | L-Citrulline; + H2O; <=> CO2; + NH3; + L-Ornithine; | ||||
| RP06101 | R00214 | 527 | TRIRE0062153 | P36013|MAOM_YEAST | e-149 | 1.1.1.38 | S)-Malate; + NAD+; <=> CO2; + H+ + NADH; + Pyruvate; |
| RP05880 | R00352 | 1107 | TRIRE0121824 | Q8X097|ACL1_NEUCR | 0.0 | 2.3.3.8 | CoA; + Citrate; + ATP; <=> Oxaloacetate; + Acetyl-CoA; + Orthophosphate; + ADP; |
| RP06265 | R00670 | 615 | TRIRE0077119 | P27121|DCOR_NEUCR | e-176 | 4.1.1.17 | L-Ornithine; <=> CO2; + Putrescine; |
| RP00014 | R00114 | 2874 | TRIRE0122287 | Q9C102|GLT1_SCHPO | 0.0 | 1.4.1.13 | L-Glutamate; + NADP+; <=> NADPH; + 2-Oxoglutarate; + L-Glutamine; + H |
| RP08483 | R00261 | 496 | TRIRE0122350 | Q07346|DCE_PETHY | e-140 | 4.1.1.15 | L-Glutamate; <=> CO2; + 4-Aminobutanoate; |
| RP01830 | R01900 | 1095 | TRIRE0077336 | P19414|ACON_YEAST | 0.0 | 4.2.1.3 | Isocitrate; <=> cis-Aconitate; + H2O; |
| RP06023 | R00149 | 1431 | TRIRE0055928 | P31327|CPSM_HUMAN | 0.0 | 6.3.4.16 | CO2; + NH3; + ATP; + H2O; <=> Carbamoyl phosphate + Orthophosphate; + ADP; |
| RP01481 | R01398 | 453 | TRIRE0073937 | P11803|OTC_EMENI | e-127 | 2.1.3.3 | Carbamoyl phosphate + L-Ornithine; <=> L-Citrulline; + Orthophosphate; |
| RP01871 | R01954 | 545 | TRIRE0082619 | P22768|ASSY_YEAST | e-155 | 6.3.4.5 | L-Aspartate; + ATP; + L-Citrulline; <=> Diphosphate; + N-(L-Arginino)succinate; + AMP; |
| RP01297 | R01086 | 542 | TRIRE0080268 | P50514|ARLZ_SCHPO | e-154 | 4.3.2.1 | N-(L-Arginino)succinate; <=> Fumarate; + L-Arginine; |
Pathway diagram (see pathway with molecule structures instead)
