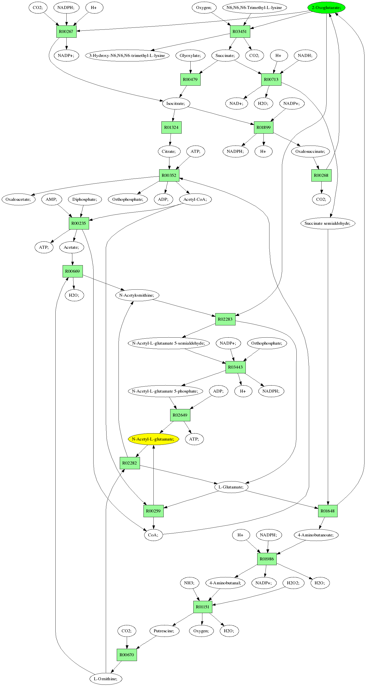
Back to all pathways
Sources: 2-Oxoglutarate; (C00026)
Target:N-Acetyl-L-glutamate; (C00624)
Z: 1.0
Composite map: C00026->C00624:[1->1,1->4,2->2,5->10,5->5,8->6,8->9]
Showing 1 best reactions for each rpair.
| RPAIR | Reaction | Score | Seq1 | Seq2 | Evalue | ECs | Equation |
|---|---|---|---|---|---|---|---|
| RP00608 | R00713 | 496 | TRIRE0022741 | P25526|GABD_ECOLI | e-140 | 1.2.1.16 | Succinate semialdehyde; + NAD+; + H2O; <=> Succinate; + NADH; + H |
| RP01043 | R00670 | 615 | TRIRE0077119 | P27121|DCOR_NEUCR | e-176 | 4.1.1.17 | L-Ornithine; <=> CO2; + Putrescine; |
| RP01042 | R02282 | 380 | TRIRE0077242 | Q04728|ARGJ_YEAST | e-105 | 2.3.1.35,2.3.1.1 | L-Glutamate; + N-Acetylornithine; <=> L-Ornithine; + N-Acetyl-L-glutamate; |
| RP00930 | R00479 | 926 | TRIRE0021758 | Q8J232|ACEA_MAGGR | 0.0 | 4.1.3.1 | Isocitrate; <=> Succinate; + Glyoxylate; |
| RP06265 | R00670 | 615 | TRIRE0077119 | P27121|DCOR_NEUCR | e-176 | 4.1.1.17 | L-Ornithine; <=> CO2; + Putrescine; |
| RP01829 | R01899 | 649 | TRIRE0052055 | P79089|IDHP_ASPNG | 0.0 | 1.1.1.42 | NADP+; + Isocitrate; <=> NADPH; + Oxalosuccinate; + H |
| RP00026 | R00235 | 1128 | TRIRE0073774 | P16929|ACSA_NEUCR | 0.0 | 6.2.1.1 | CoA; + ATP; + Acetate; <=> Acetyl-CoA; + Diphosphate; + AMP; |
| RP01041 | R00669 | 90 | TRIRE0060581 | O68873|ARGE_MYXXA | 2e-17 | 3.5.1.16 | N-Acetylornithine; + H2O; <=> Acetate; + L-Ornithine; |
| RP02101 | R02282 | 380 | TRIRE0077242 | Q04728|ARGJ_YEAST | e-105 | 2.3.1.35,2.3.1.1 | L-Glutamate; + N-Acetylornithine; <=> L-Ornithine; + N-Acetyl-L-glutamate; |
| RP00327 | R01986 | 753 | TRIRE0078683 | P40108|ALDH_CLAHE | 0.0 | 1.2.1.3 | 4-Aminobutanal; + NADP+; + H2O; <=> NADPH; + 4-Aminobutanoate; + H |
| RP00305 | R00267 | 649 | TRIRE0052055 | P79089|IDHP_ASPNG | 0.0 | 1.1.1.42 | NADP+; + Isocitrate; <=> CO2; + NADPH; + 2-Oxoglutarate; + H |
| RP00015 | R03451 | 446 | TRIRE0060232 | Q96UB1|TMLH_NEUCR | e-125 | 1.14.11.8 | Oxygen; + N6,N6,N6-Trimethyl-L-lysine + 2-Oxoglutarate; <=> Succinate; + 3-Hydroxy-N6,N6,N6-trimethyl-L-lysine + CO2; |
| RP02380 | R02649 | 597 | TRIRE0044419 | P54898|ARG56_NEUCR | e-170 | 1.2.1.38,2.7.2.8 | ATP; + N-Acetyl-L-glutamate; <=> N-Acetyl-L-glutamate 5-phosphate; + ADP; |
| RP05880 | R00352 | 1107 | TRIRE0121824 | Q8X097|ACL1_NEUCR | 0.0 | 2.3.3.8 | CoA; + Citrate; + ATP; <=> Oxaloacetate; + Acetyl-CoA; + Orthophosphate; + ADP; |
| RP02102 | R02283 | 618 | TRIRE0063180 | Q9P3I3|ARGD_NEUCR | e-177 | 2.6.1.11 | 2-Oxoglutarate; + N-Acetylornithine; <=> L-Glutamate; + N-Acetyl-L-glutamate 5-semialdehyde; |
| RP03052 | R03443 | 597 | TRIRE0044419 | P54898|ARG56_NEUCR | e-170 | 1.2.1.38,2.7.2.8 | NADP+; + N-Acetyl-L-glutamate 5-semialdehyde; + Orthophosphate; <=> N-Acetyl-L-glutamate 5-phosphate; + NADPH; + H |
| RP08484 | R00268 | 649 | TRIRE0052055 | P79089|IDHP_ASPNG | 0.0 | 1.1.1.42 | Oxalosuccinate; <=> CO2; + 2-Oxoglutarate; |
| RP01662 | R01648 | 693 | TRIRE0110414 | P14010|GATA_EMENI | 0.0 | 2.6.1.19 | 2-Oxoglutarate; + 4-Aminobutanoate; <=> L-Glutamate; + Succinate semialdehyde; |
| RP08475 | R00259 | 380 | TRIRE0077242 | Q04728|ARGJ_YEAST | e-105 | 2.3.1.35,2.3.1.1 | L-Glutamate; + Acetyl-CoA; <=> CoA; + N-Acetyl-L-glutamate; |
| RP00486 | R01151 | 712 | TRIRE0122963 | Q12556|AMO1_ASPNG | 0.0 | 1.4.3.22 | Oxygen; + Putrescine; + H2O; <=> 4-Aminobutanal; + H2O2; + NH3; |
| RP01431 | R01324 | 1095 | TRIRE0077336 | P19414|ACON_YEAST | 0.0 | 4.2.1.3 | Citrate; <=> Isocitrate; |
Pathway diagram (see pathway with molecule structures instead)
