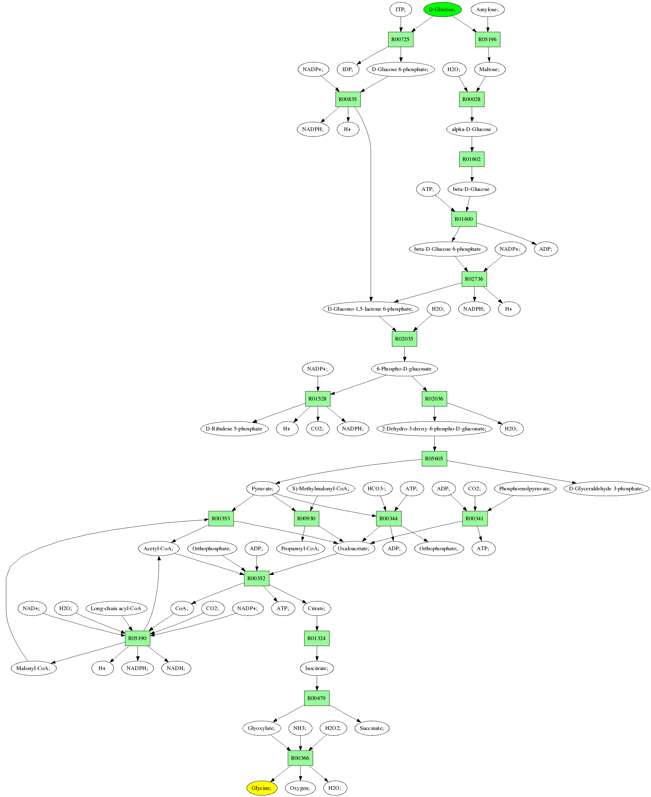
Back to all pathways
Sources: D-Glucose; (C00031)
Target:Glycine; (C00037)
Z: 1.0
Composite map: C00031->C00037:[5->2,7->1]
Showing 1 best reactions for each rpair.
| RPAIR | Reaction | Score | Seq1 | Seq2 | Evalue | ECs | Equation |
|---|---|---|---|---|---|---|---|
| RP01925 | R02035 | 251 | TRIRE0073903 | O74455|6PGL_SCHPO | 9e-67 | 3.1.1.31 | D-Glucono-1,5-lactone 6-phosphate; + H2O; <=> 6-Phospho-D-gluconate |
| RP01627 | R01600 | 562 | TRIRE0073665 | P33284|HXK_KLULA | e-160 | 2.7.1.1 | ATP; + beta-D-Glucose <=> beta-D-Glucose 6-phosphate + ADP; |
| RP02961 | R00028 | 595 | TRIRE0121351 | Q8TET4|GANC_HUMAN | e-169 | 3.2.1.20 | Maltose; + H2O; <=> alpha-D-Glucose |
| RP00931 | R00479 | 926 | TRIRE0021758 | Q8J232|ACEA_MAGGR | 0.0 | 4.1.3.1 | Isocitrate; <=> Succinate; + Glyoxylate; |
| RP01133 | R00835 | 889 | TRIRE0075769 | P48826|G6PD_ASPNG | 0.0 | 1.1.1.49 | NADP+; + D-Glucose 6-phosphate; <=> NADPH; + D-Glucono-1,5-lactone 6-phosphate; + H |
| RP01431 | R01324 | 1095 | TRIRE0077336 | P19414|ACON_YEAST | 0.0 | 4.2.1.3 | Citrate; <=> Isocitrate; |
| RP00043 | R00366 | 508 | TRIRE0002521 | P24552|OXDA_FUSSO | e-144 | 1.4.3.3 | Oxygen; + Glycine; + H2O; <=> H2O2; + Glyoxylate; + NH3; |
| RP01590 | R05196 | 1389 | TRIRE0057128 | Q06625|GDE_YEAST | 0.0 | 2.4.1.25,3.2.1.33 | D-Glucose; + Amylose; <=> Maltose; |
| RP00177 | R00352 | 1107 | TRIRE0121824 | Q8X097|ACL1_NEUCR | 0.0 | 2.3.3.8 | CoA; + Citrate; + ATP; <=> Oxaloacetate; + Acetyl-CoA; + Orthophosphate; + ADP; |
| RP08742 | R00353 | 225 | TRIRE0064345 | Q8GBW6|12S_PROFR | 2e-58 | 2.1.3.1 | Malonyl-CoA; + Pyruvate; <=> Oxaloacetate; + Acetyl-CoA; |
| RP06369 | R00930 | 225 | TRIRE0064345 | Q8GBW6|12S_PROFR | 2e-58 | 2.1.3.1 | S)-Methylmalonyl-CoA; + Pyruvate; <=> Oxaloacetate; + Propanoyl-CoA; |
| RP01926 | R02036 | 209 | TRIRE0021873 | P31961|EDD_PSEAE | 1e-53 | 4.2.1.12 | 6-Phospho-D-gluconate <=> 2-Dehydro-3-deoxy-6-phospho-D-gluconate; + H2O; |
| RP05694 | R05190 | 2781 | TRIRE0048788 | P15368|FAS2_PENPA | 0.0 | 2.3.1.86,1.1.1.100,2.3.1.41 | Acetyl-CoA; + NADPH; + NADH; + Malonyl-CoA; + H <=> CoA; + CO2; + NADP+; + NAD+; + H2O; + Long-chain acyl-CoA |
| RP02450 | R02736 | 889 | TRIRE0075769 | P48826|G6PD_ASPNG | 0.0 | 1.1.1.49 | NADP+; + beta-D-Glucose 6-phosphate <=> NADPH; + D-Glucono-1,5-lactone 6-phosphate; + H |
| RP05067 | R00344 | 1827 | TRIRE0021957 | O93918|PYC_ASPTE | 0.0 | 6.4.1.1 | HCO3-; + ATP; + Pyruvate; <=> Oxaloacetate; + Orthophosphate; + ADP; |
| RP00060 | R00725 | 562 | TRIRE0073665 | P33284|HXK_KLULA | e-160 | 2.7.1.1 | ITP; + D-Glucose; <=> IDP; + D-Glucose 6-phosphate; |
| RP00109 | R00344 | 1827 | TRIRE0021957 | O93918|PYC_ASPTE | 0.0 | 6.4.1.1 | HCO3-; + ATP; + Pyruvate; <=> Oxaloacetate; + Orthophosphate; + ADP; |
| RP05729 | R00341 | 999 | TRIRE0124115 | Q7RVS9|PPCK_NEUCR | 0.0 | 4.1.1.49 | Oxaloacetate; + ATP; <=> CO2; + Phosphoenolpyruvate; + ADP; |
| RP01629 | R01602 | 389 | TRIRE0079955 | P40801|GAL10_PACTA | e-108 | 5.1.3.2,5.1.3.3 | alpha-D-Glucose <=> beta-D-Glucose |
| RP06593 | R01528 | 709 | TRIRE0072685 | P38720|6PGD1_YEAST | 0.0 | 1.1.1.44 | NADP+; + 6-Phospho-D-gluconate <=> CO2; + NADPH; + D-Ribulose 5-phosphate + H |
| RP05200 | R05605 | 1101 | TRIRE0077481 | Q608B0|PHK_METCA | 0.0 | 4.1.2.- | 2-Dehydro-3-deoxy-6-phospho-D-gluconate; <=> D-Glyceraldehyde 3-phosphate; + Pyruvate; |
Pathway diagram (see pathway with molecule structures instead)
