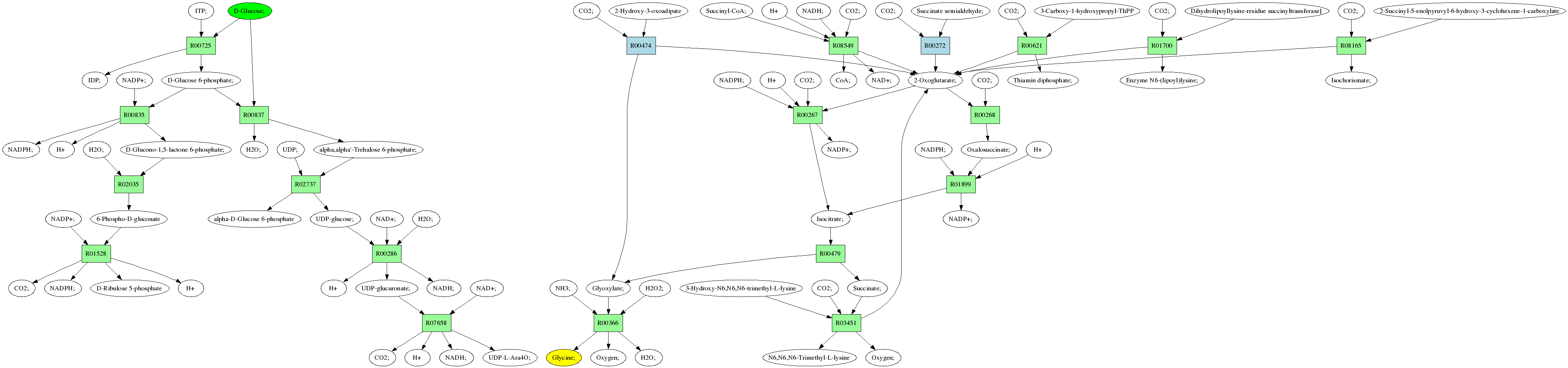
Back to all pathways
Sources: D-Glucose; (C00031)
Target:Glycine; (C00037)
Z: 1.0
Composite map: C00031->C00037:[4->1,4->2,7->1,7->2]
Showing 1 best reactions for each rpair.
| RPAIR | Reaction | Score | Seq1 | Seq2 | Evalue | ECs | Equation |
|---|---|---|---|---|---|---|---|
| RP06552 | R07658 | 1397 | TRIRE0002392 | Q01373|FOX2_NEUCR | 0.0 | 4.2.1.-,1.1.1.- | UDP-glucuronate; + NAD+; <=> CO2; + H+ + NADH; + UDP-L-Ara4O; |
| RP05677 | R08549 | 1293 | TRIRE0050531 | P20967|ODO1_YEAST | 0.0 | 1.2.4.2 | CoA; + 2-Oxoglutarate; + NAD+; <=> Succinyl-CoA; + H+ + NADH; + CO2; |
| RP12907 | R08165 | 52 | TRIRE0074123 | P17109|MEND_ECOLI | 4e-06 | 2.2.1.9 | Isochorismate; + 2-Oxoglutarate; <=> CO2; + 2-Succinyl-5-enolpyruvyl-6-hydroxy-3-cyclohexene-1-carboxylate |
| RP00015 | R03451 | 446 | TRIRE0060232 | Q96UB1|TMLH_NEUCR | e-125 | 1.14.11.8 | Oxygen; + N6,N6,N6-Trimethyl-L-lysine + 2-Oxoglutarate; <=> Succinate; + 3-Hydroxy-N6,N6,N6-trimethyl-L-lysine + CO2; |
| RP00924 | R00474 | 0 | CO2; + 2-Hydroxy-3-oxoadipate <=> 2-Oxoglutarate; + Glyoxylate; | ||||
| RP04543 | R00286 | 416 | TRIRE0123705 | Q96558|UGDH_SOYBN | e-116 | 1.1.1.22 | NAD+; + UDP-glucose; + H2O; <=> UDP-glucuronate; + NADH; + H |
| RP01134 | R00837 | 487 | TRIRE0108477 | P39795|TREC_BACSU | e-137 | 3.2.1.93 | alpha,alpha'-Trehalose 6-phosphate; + H2O; <=> D-Glucose 6-phosphate; + D-Glucose; |
| RP00931 | R00479 | 926 | TRIRE0021758 | Q8J232|ACEA_MAGGR | 0.0 | 4.1.3.1 | Isocitrate; <=> Succinate; + Glyoxylate; |
| RP01133 | R00835 | 889 | TRIRE0075769 | P48826|G6PD_ASPNG | 0.0 | 1.1.1.49 | NADP+; + D-Glucose 6-phosphate; <=> NADPH; + D-Glucono-1,5-lactone 6-phosphate; + H |
| RP08484 | R00268 | 649 | TRIRE0052055 | P79089|IDHP_ASPNG | 0.0 | 1.1.1.42 | Oxalosuccinate; <=> CO2; + 2-Oxoglutarate; |
| RP05915 | R02737 | 729 | TRIRE0077602 | O59921|TPS1_EMENI | 0.0 | 2.4.1.15 | UDP-glucose; + alpha-D-Glucose 6-phosphate <=> alpha,alpha'-Trehalose 6-phosphate; + UDP; |
| RP00043 | R00366 | 508 | TRIRE0002521 | P24552|OXDA_FUSSO | e-144 | 1.4.3.3 | Oxygen; + Glycine; + H2O; <=> H2O2; + Glyoxylate; + NH3; |
| RP00305 | R00267 | 649 | TRIRE0052055 | P79089|IDHP_ASPNG | 0.0 | 1.1.1.42 | NADP+; + Isocitrate; <=> CO2; + NADPH; + 2-Oxoglutarate; + H |
| RP00304 | R08549 | 1293 | TRIRE0050531 | P20967|ODO1_YEAST | 0.0 | 1.2.4.2 | CoA; + 2-Oxoglutarate; + NAD+; <=> Succinyl-CoA; + H+ + NADH; + CO2; |
| RP00930 | R00479 | 926 | TRIRE0021758 | Q8J232|ACEA_MAGGR | 0.0 | 4.1.3.1 | Isocitrate; <=> Succinate; + Glyoxylate; |
| RP10771 | R01700 | 1293 | TRIRE0050531 | P20967|ODO1_YEAST | 0.0 | 1.2.4.2 | 2-Oxoglutarate; + Enzyme N6-(lipoyl)lysine; <=> CO2; + Dihydrolipoyllysine-residue succinyltransferase] |
| RP06593 | R01528 | 709 | TRIRE0072685 | P38720|6PGD1_YEAST | 0.0 | 1.1.1.44 | NADP+; + 6-Phospho-D-gluconate <=> CO2; + NADPH; + D-Ribulose 5-phosphate + H |
| RP01925 | R02035 | 251 | TRIRE0073903 | O74455|6PGL_SCHPO | 9e-67 | 3.1.1.31 | D-Glucono-1,5-lactone 6-phosphate; + H2O; <=> 6-Phospho-D-gluconate |
| RP00060 | R00725 | 562 | TRIRE0073665 | P33284|HXK_KLULA | e-160 | 2.7.1.1 | ITP; + D-Glucose; <=> IDP; + D-Glucose 6-phosphate; |
| RP01012 | R00621 | 1293 | TRIRE0050531 | P20967|ODO1_YEAST | 0.0 | 1.2.4.2 | Thiamin diphosphate; + 2-Oxoglutarate; <=> CO2; + 3-Carboxy-1-hydroxypropyl-ThPP |
| RP01829 | R01899 | 649 | TRIRE0052055 | P79089|IDHP_ASPNG | 0.0 | 1.1.1.42 | NADP+; + Isocitrate; <=> NADPH; + Oxalosuccinate; + H |
| RP04522 | R00272 | 0 | 2-Oxoglutarate; <=> CO2; + Succinate semialdehyde; |
Pathway diagram (see pathway with molecule structures instead)
