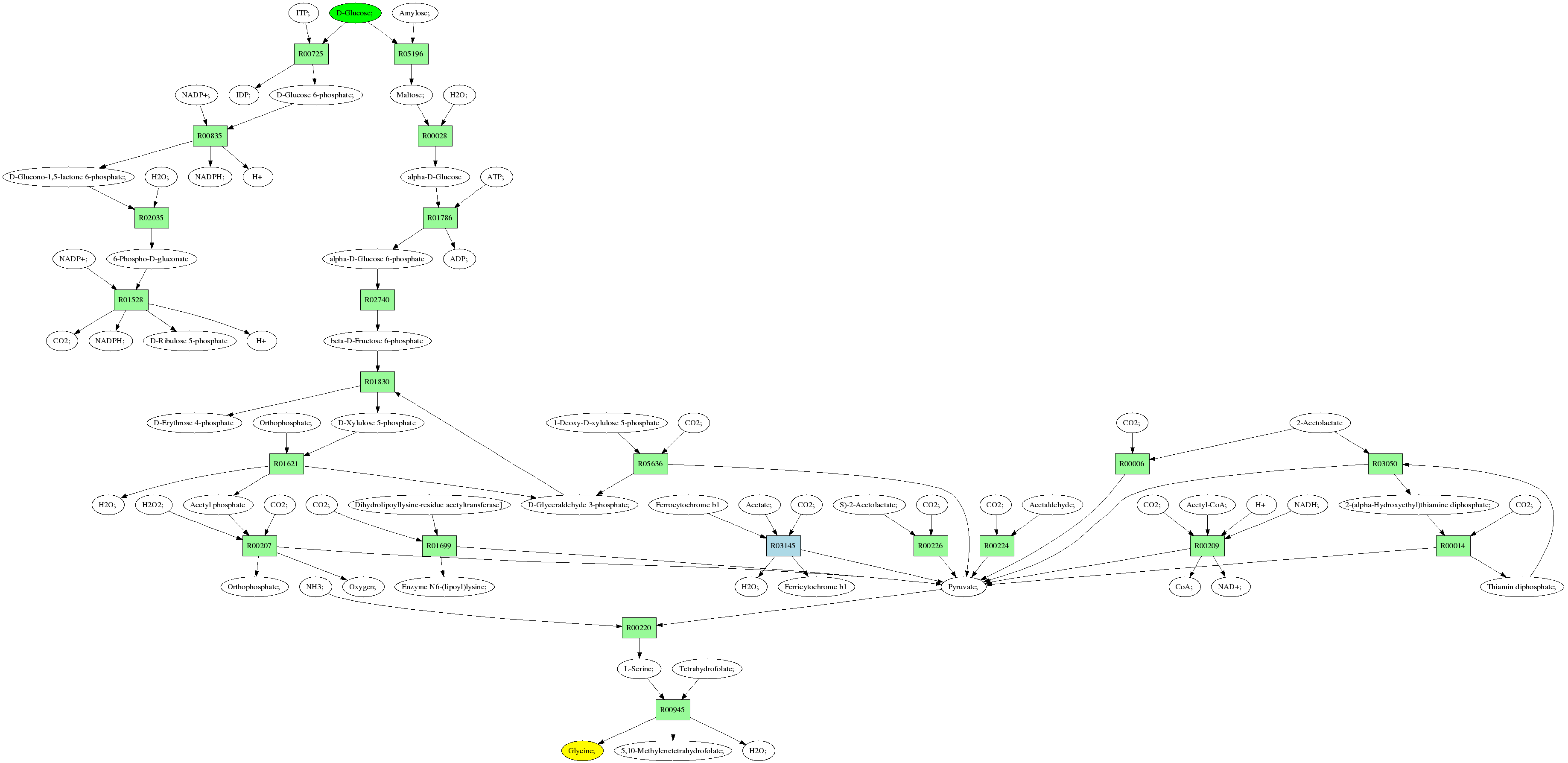
Back to all pathways
Sources: D-Glucose; (C00031)
Target:Glycine; (C00037)
Z: 1.0
Composite map: C00031->C00037:[7->1,9->2]
Showing 1 best reactions for each rpair.
| RPAIR | Reaction | Score | Seq1 | Seq2 | Evalue | ECs | Equation |
|---|---|---|---|---|---|---|---|
| RP06727 | R01830 | 931 | TRIRE0120635 | Q12630|TKT1_KLULA | 0.0 | 2.2.1.1 | D-Glyceraldehyde 3-phosphate; + beta-D-Fructose 6-phosphate <=> D-Xylulose 5-phosphate + D-Erythrose 4-phosphate |
| RP01925 | R02035 | 251 | TRIRE0073903 | O74455|6PGL_SCHPO | 9e-67 | 3.1.1.31 | D-Glucono-1,5-lactone 6-phosphate; + H2O; <=> 6-Phospho-D-gluconate |
| RP02918 | R00014 | 793 | TRIRE0074123 | P07342|ILVB_YEAST | 0.0 | 2.2.1.6 | Thiamin diphosphate; + Pyruvate; <=> CO2; + 2-(alpha-Hydroxyethyl)thiamine diphosphate; |
| RP00440 | R03050 | 793 | TRIRE0074123 | P07342|ILVB_YEAST | 0.0 | 2.2.1.6 | Thiamin diphosphate; + 2-Acetolactate <=> 2-(alpha-Hydroxyethyl)thiamine diphosphate; + Pyruvate; |
| RP05698 | R00006 | 793 | TRIRE0074123 | P07342|ILVB_YEAST | 0.0 | 2.2.1.6 | CO2; + 2-Acetolactate <=> Pyruvate; |
| RP02454 | R02740 | 887 | TRIRE0005776 | Q7S986|G6PI_NEUCR | 0.0 | 5.3.1.9 | alpha-D-Glucose 6-phosphate <=> beta-D-Fructose 6-phosphate |
| RP02961 | R00028 | 595 | TRIRE0121351 | Q8TET4|GANC_HUMAN | e-169 | 3.2.1.20 | Maltose; + H2O; <=> alpha-D-Glucose |
| RP12734 | R00226 | 793 | TRIRE0074123 | P07342|ILVB_YEAST | 0.0 | 2.2.1.6 | CO2; + S)-2-Acetolactate; <=> Pyruvate; |
| RP01133 | R00835 | 889 | TRIRE0075769 | P48826|G6PD_ASPNG | 0.0 | 1.1.1.49 | NADP+; + D-Glucose 6-phosphate; <=> NADPH; + D-Glucono-1,5-lactone 6-phosphate; + H |
| RP04318 | R00224 | 759 | TRIRE0121534 | Q4WXX9|PDC_ASPFU | 0.0 | 4.1.1.1 | Pyruvate; <=> CO2; + Acetaldehyde; |
| RP00285 | R00209 | 576 | TRIRE0077373 | O00087|DLDH_SCHPO | e-164 | 1.8.1.4 | CoA; + NAD+; + Pyruvate; <=> Acetyl-CoA; + H+ + NADH; + CO2; |
| RP05242 | R05636 | 89 | TRIRE0122745 | Q3AAN0|DXS_CARHZ | 1e-17 | 2.2.1.7 | D-Glyceraldehyde 3-phosphate; + Pyruvate; <=> CO2; + 1-Deoxy-D-xylulose 5-phosphate |
| RP02797 | R03145 | 0 | Ferricytochrome b1 + H2O; + Pyruvate; <=> CO2; + Ferrocytochrome b1 + Acetate; | ||||
| RP00301 | R00945 | 819 | TRIRE0121686 | P34898|GLYC_NEUCR | 0.0 | 2.1.2.1 | 5,10-Methylenetetrahydrofolate; + H2O; + Glycine; <=> L-Serine; + Tetrahydrofolate; |
| RP00291 | R00226 | 793 | TRIRE0074123 | P07342|ILVB_YEAST | 0.0 | 2.2.1.6 | CO2; + S)-2-Acetolactate; <=> Pyruvate; |
| RP01590 | R05196 | 1389 | TRIRE0057128 | Q06625|GDE_YEAST | 0.0 | 2.4.1.25,3.2.1.33 | D-Glucose; + Amylose; <=> Maltose; |
| RP04290 | R00220 | 548 | TRIRE0004064 | O42615|THDH_ARXAD | e-156 | 4.3.1.19 | L-Serine; <=> NH3; + Pyruvate; |
| RP06639 | R01621 | 781 | TRIRE0077481 | Q937F6|XPKA_LACPE | 0.0 | 4.1.2.9 | D-Xylulose 5-phosphate + Orthophosphate; <=> Acetyl phosphate + D-Glyceraldehyde 3-phosphate; + H2O; |
| RP10730 | R01699 | 478 | TRIRE0122987 | P16387|ODPA_YEAST | e-134 | 1.2.4.1 | Enzyme N6-(lipoyl)lysine; + Pyruvate; <=> CO2; + Dihydrolipoyllysine-residue acetyltransferase] |
| RP12733 | R00006 | 793 | TRIRE0074123 | P07342|ILVB_YEAST | 0.0 | 2.2.1.6 | CO2; + 2-Acetolactate <=> Pyruvate; |
| RP00060 | R00725 | 562 | TRIRE0073665 | P33284|HXK_KLULA | e-160 | 2.7.1.1 | ITP; + D-Glucose; <=> IDP; + D-Glucose 6-phosphate; |
| RP04202 | R00207 | 159 | TRIRE0074123 | P37063|POXB_LACPL | 2e-38 | 1.2.3.3 | Oxygen; + Orthophosphate; + Pyruvate; <=> Acetyl phosphate + CO2; + H2O2; |
| RP06593 | R01528 | 709 | TRIRE0072685 | P38720|6PGD1_YEAST | 0.0 | 1.1.1.44 | NADP+; + 6-Phospho-D-gluconate <=> CO2; + NADPH; + D-Ribulose 5-phosphate + H |
| RP00216 | R01786 | 562 | TRIRE0073665 | P33284|HXK_KLULA | e-160 | 2.7.1.1 | alpha-D-Glucose + ATP; <=> alpha-D-Glucose 6-phosphate + ADP; |
Pathway diagram (see pathway with molecule structures instead)
