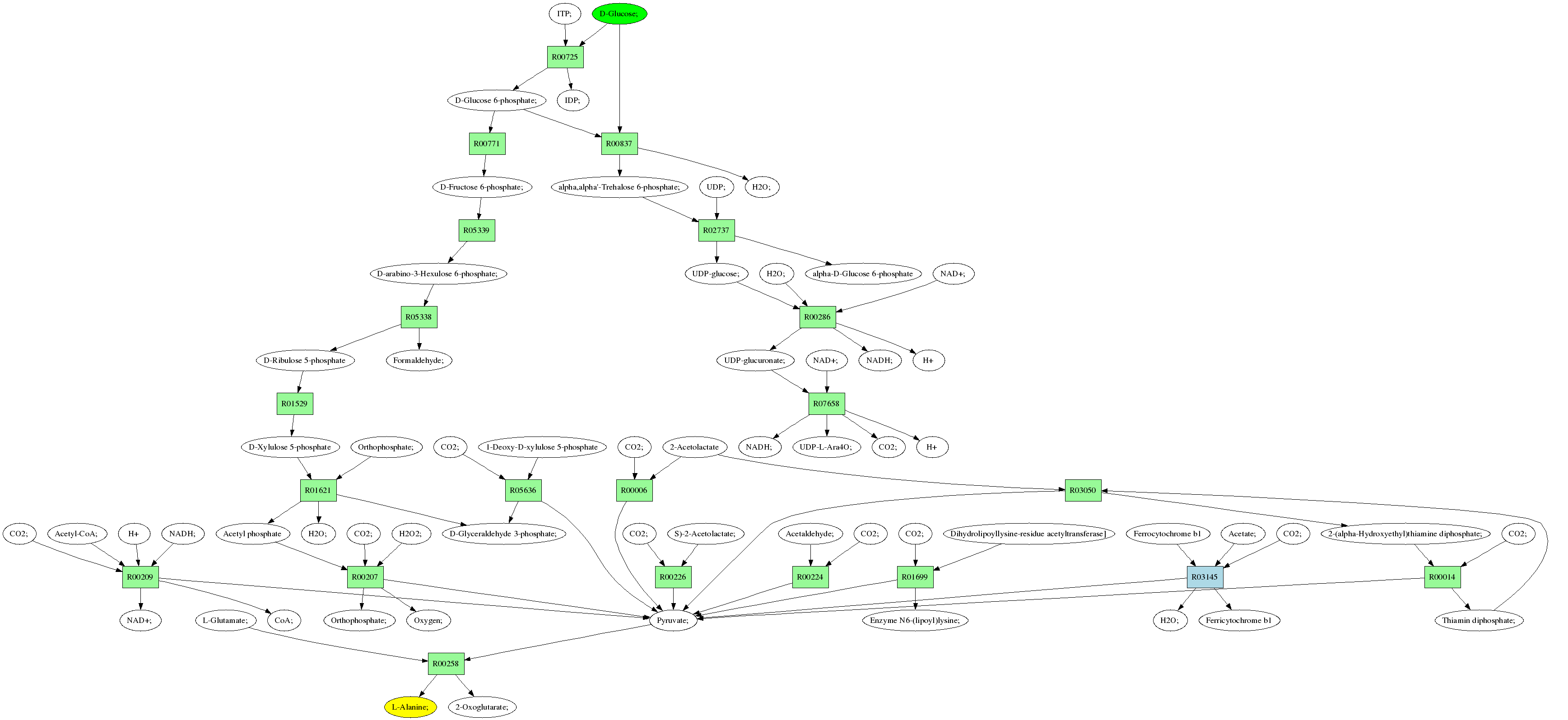
Back to all pathways
Sources: D-Glucose; (C00031)
Target:L-Alanine; (C00041)
Z: 1.0
Composite map: C00031->C00041:[4->2,5->1,9->3]
Showing 1 best reactions for each rpair.
| RPAIR | Reaction | Score | Seq1 | Seq2 | Evalue | ECs | Equation |
|---|---|---|---|---|---|---|---|
| RP06552 | R07658 | 1397 | TRIRE0002392 | Q01373|FOX2_NEUCR | 0.0 | 4.2.1.-,1.1.1.- | UDP-glucuronate; + NAD+; <=> CO2; + H+ + NADH; + UDP-L-Ara4O; |
| RP01095 | R05339 | 342 | TRIRE0074379 | Q92254|ERG2_NEUCR | 2e-94 | 5.-.-.- | D-arabino-3-Hexulose 6-phosphate; <=> D-Fructose 6-phosphate; |
| RP01134 | R00837 | 487 | TRIRE0108477 | P39795|TREC_BACSU | e-137 | 3.2.1.93 | alpha,alpha'-Trehalose 6-phosphate; + H2O; <=> D-Glucose 6-phosphate; + D-Glucose; |
| RP04543 | R00286 | 416 | TRIRE0123705 | Q96558|UGDH_SOYBN | e-116 | 1.1.1.22 | NAD+; + UDP-glucose; + H2O; <=> UDP-glucuronate; + NADH; + H |
| RP02918 | R00014 | 793 | TRIRE0074123 | P07342|ILVB_YEAST | 0.0 | 2.2.1.6 | Thiamin diphosphate; + Pyruvate; <=> CO2; + 2-(alpha-Hydroxyethyl)thiamine diphosphate; |
| RP00021 | R00258 | 477 | TRIRE0109187 | P52893|ALAM_YEAST | e-134 | 2.6.1.2 | L-Alanine; + 2-Oxoglutarate; <=> L-Glutamate; + Pyruvate; |
| RP05698 | R00006 | 793 | TRIRE0074123 | P07342|ILVB_YEAST | 0.0 | 2.2.1.6 | CO2; + 2-Acetolactate <=> Pyruvate; |
| RP12734 | R00226 | 793 | TRIRE0074123 | P07342|ILVB_YEAST | 0.0 | 2.2.1.6 | CO2; + S)-2-Acetolactate; <=> Pyruvate; |
| RP04318 | R00224 | 759 | TRIRE0121534 | Q4WXX9|PDC_ASPFU | 0.0 | 4.1.1.1 | Pyruvate; <=> CO2; + Acetaldehyde; |
| RP00285 | R00209 | 576 | TRIRE0077373 | O00087|DLDH_SCHPO | e-164 | 1.8.1.4 | CoA; + NAD+; + Pyruvate; <=> Acetyl-CoA; + H+ + NADH; + CO2; |
| RP05242 | R05636 | 89 | TRIRE0122745 | Q3AAN0|DXS_CARHZ | 1e-17 | 2.2.1.7 | D-Glyceraldehyde 3-phosphate; + Pyruvate; <=> CO2; + 1-Deoxy-D-xylulose 5-phosphate |
| RP05915 | R02737 | 729 | TRIRE0077602 | O59921|TPS1_EMENI | 0.0 | 2.4.1.15 | UDP-glucose; + alpha-D-Glucose 6-phosphate <=> alpha,alpha'-Trehalose 6-phosphate; + UDP; |
| RP02797 | R03145 | 0 | Ferricytochrome b1 + H2O; + Pyruvate; <=> CO2; + Ferrocytochrome b1 + Acetate; | ||||
| RP01573 | R01529 | 241 | TRIRE0056631 | Q6FL81|RPE_CANGA | 7e-64 | 5.1.3.1 | D-Ribulose 5-phosphate <=> D-Xylulose 5-phosphate |
| RP00291 | R00226 | 793 | TRIRE0074123 | P07342|ILVB_YEAST | 0.0 | 2.2.1.6 | CO2; + S)-2-Acetolactate; <=> Pyruvate; |
| RP00440 | R03050 | 793 | TRIRE0074123 | P07342|ILVB_YEAST | 0.0 | 2.2.1.6 | Thiamin diphosphate; + 2-Acetolactate <=> 2-(alpha-Hydroxyethyl)thiamine diphosphate; + Pyruvate; |
| RP01093 | R00771 | 887 | TRIRE0005776 | Q7S986|G6PI_NEUCR | 0.0 | 5.3.1.9 | D-Glucose 6-phosphate; <=> D-Fructose 6-phosphate; |
| RP06639 | R01621 | 781 | TRIRE0077481 | Q937F6|XPKA_LACPE | 0.0 | 4.1.2.9 | D-Xylulose 5-phosphate + Orthophosphate; <=> Acetyl phosphate + D-Glyceraldehyde 3-phosphate; + H2O; |
| RP10730 | R01699 | 478 | TRIRE0122987 | P16387|ODPA_YEAST | e-134 | 1.2.4.1 | Enzyme N6-(lipoyl)lysine; + Pyruvate; <=> CO2; + Dihydrolipoyllysine-residue acetyltransferase] |
| RP12733 | R00006 | 793 | TRIRE0074123 | P07342|ILVB_YEAST | 0.0 | 2.2.1.6 | CO2; + 2-Acetolactate <=> Pyruvate; |
| RP00060 | R00725 | 562 | TRIRE0073665 | P33284|HXK_KLULA | e-160 | 2.7.1.1 | ITP; + D-Glucose; <=> IDP; + D-Glucose 6-phosphate; |
| RP04202 | R00207 | 159 | TRIRE0074123 | P37063|POXB_LACPL | 2e-38 | 1.2.3.3 | Oxygen; + Orthophosphate; + Pyruvate; <=> Acetyl phosphate + CO2; + H2O2; |
| RP01576 | R05338 | 1101 | TRIRE0077481 | Q608B0|PHK_METCA | 0.0 | 4.1.2.- | D-Ribulose 5-phosphate + Formaldehyde; <=> D-arabino-3-Hexulose 6-phosphate; |
Pathway diagram (see pathway with molecule structures instead)
