Back to all pathways
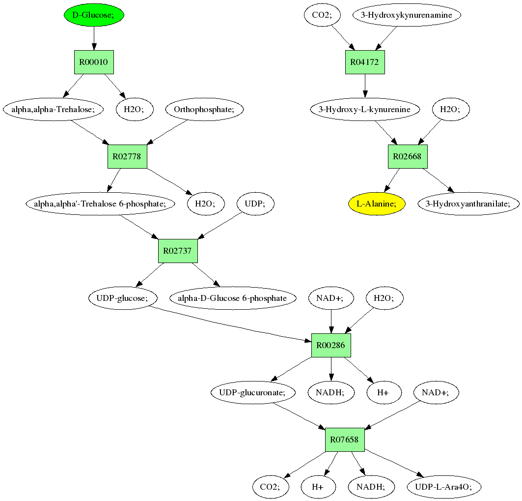
Sources: D-Glucose; (C00031)
Target:L-Alanine; (C00041)
Z: 0.333333333333
Composite map: C00031->C00041:[4->2]
Showing 1 best reactions for each rpair.
| RPAIR | Reaction | Score | Seq1 | Seq2 | Evalue | ECs | Equation |
|---|---|---|---|---|---|---|---|
| RP06552 | R07658 | 1397 | TRIRE0002392 | Q01373|FOX2_NEUCR | 0.0 | 4.2.1.-,1.1.1.- | UDP-glucuronate; + NAD+; <=> CO2; + H+ + NADH; + UDP-L-Ara4O; |
| RP05915 | R02737 | 729 | TRIRE0077602 | O59921|TPS1_EMENI | 0.0 | 2.4.1.15 | UDP-glucose; + alpha-D-Glucose 6-phosphate <=> alpha,alpha'-Trehalose 6-phosphate; + UDP; |
| RP07952 | R04172 | 533 | TRIRE0121534 | P16467|PDC5_YEAST | e-151 | 4.1.1.1,4.1.1.- | 3-Hydroxy-L-kynurenine <=> CO2; + 3-Hydroxykynurenamine |
| RP00343 | R02778 | 677 | TRIRE0048707 | P31688|TPS2_YEAST | 0.0 | 3.1.3.12 | alpha,alpha'-Trehalose 6-phosphate; + H2O; <=> alpha,alpha-Trehalose; + Orthophosphate; |
| RP04543 | R00286 | 416 | TRIRE0123705 | Q96558|UGDH_SOYBN | e-116 | 1.1.1.22 | NAD+; + UDP-glucose; + H2O; <=> UDP-glucuronate; + NADH; + H |
| RP02394 | R02668 | 362 | TRIRE0044628 | Q9CXF0|KYNU_MOUSE | e-100 | 3.7.1.3 | 3-Hydroxy-L-kynurenine + H2O; <=> L-Alanine; + 3-Hydroxyanthranilate; |
| RP00453 | R00010 | 1325 | TRIRE0123456 | P78617|TREA_EMENI | 0.0 | 3.2.1.28 | alpha,alpha-Trehalose; + H2O; <=> D-Glucose; |
| RP03805 | R04172 | 533 | TRIRE0121534 | P16467|PDC5_YEAST | e-151 | 4.1.1.1,4.1.1.- | 3-Hydroxy-L-kynurenine <=> CO2; + 3-Hydroxykynurenamine |
Pathway diagram (see pathway with molecule structures instead)
