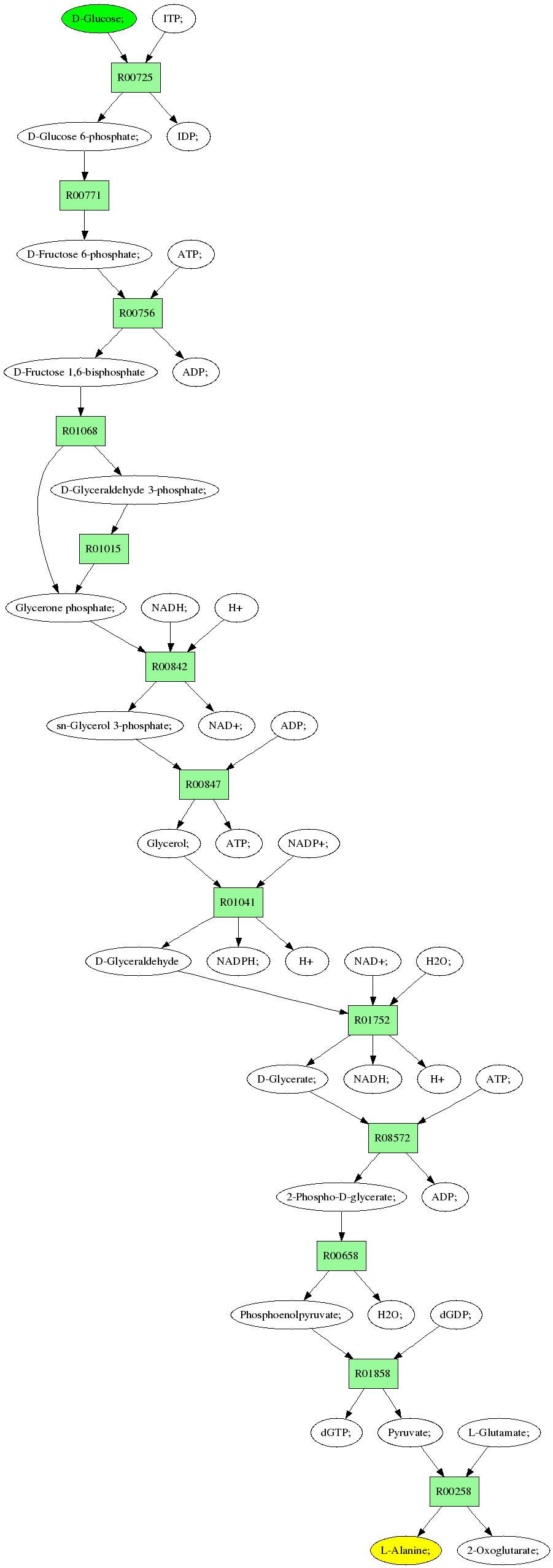
Back to all pathways
Sources: D-Glucose; (C00031)
Target:L-Alanine; (C00041)
Z: 1.0
Composite map: C00031->C00041:[1->1,2->3,4->2]
Showing 1 best reactions for each rpair.
| RPAIR | Reaction | Score | Seq1 | Seq2 | Evalue | ECs | Equation |
|---|---|---|---|---|---|---|---|
| RP01271 | R01068 | 553 | TRIRE0023200 | Q9HGY9|ALF_ASPOR | e-157 | 4.1.2.13 | D-Fructose 1,6-bisphosphate <=> Glycerone phosphate; + D-Glyceraldehyde 3-phosphate; |
| RP00036 | R01858 | 1069 | TRIRE0078439 | P31865|KPYK_TRIRE | 0.0 | 2.7.1.40 | dGTP; + Pyruvate; <=> Phosphoenolpyruvate; + dGDP; |
| RP00021 | R00258 | 477 | TRIRE0109187 | P52893|ALAM_YEAST | e-134 | 2.6.1.2 | L-Alanine; + 2-Oxoglutarate; <=> L-Glutamate; + Pyruvate; |
| RP01093 | R00771 | 887 | TRIRE0005776 | Q7S986|G6PI_NEUCR | 0.0 | 5.3.1.9 | D-Glucose 6-phosphate; <=> D-Fructose 6-phosphate; |
| RP01238 | R01015 | 389 | TRIRE0021406 | P36204|PGKT_THEMA | e-108 | 2.7.2.3,5.3.1.1 | D-Glyceraldehyde 3-phosphate; <=> Glycerone phosphate; |
| RP01731 | R01752 | 753 | TRIRE0078683 | P40108|ALDH_CLAHE | 0.0 | 1.2.1.3 | D-Glyceraldehyde + NAD+; + H2O; <=> D-Glycerate; + NADH; + H |
| RP01033 | R00658 | 777 | TRIRE0120568 | Q76KF9|ENO_PENCH | 0.0 | 4.2.1.11 | 2-Phospho-D-glycerate; <=> H2O; + Phosphoenolpyruvate; |
| RP00052 | R00756 | 947 | TRIRE0002091 | Q4W9B8|K6PF_ASPFU | 0.0 | 2.7.1.11 | D-Fructose 6-phosphate; + ATP; <=> D-Fructose 1,6-bisphosphate + ADP; |
| RP00060 | R00725 | 562 | TRIRE0073665 | P33284|HXK_KLULA | e-160 | 2.7.1.1 | ITP; + D-Glucose; <=> IDP; + D-Glucose 6-phosphate; |
| RP00077 | R00842 | 790 | TRIRE0002574 | Q6UGN0|GPD_TRIAT | 0.0 | 1.1.1.8 | sn-Glycerol 3-phosphate; + NAD+; <=> NADH; + Glycerone phosphate; + H |
| RP00194 | R00847 | 458 | TRIRE0058356 | Q64516|GLPK_MOUSE | e-128 | 2.7.1.30 | Glycerol; + ATP; <=> sn-Glycerol 3-phosphate; + ADP; |
| RP01729 | R08572 | 571 | TRIRE0063092 | Q04585|YDR09_YEAST | e-162 | 2.7.1.- | D-Glycerate; + ATP; <=> 2-Phospho-D-glycerate; + ADP; |
| RP00374 | R01041 | 558 | TRIRE0022633 | P32771|FADH_YEAST | e-159 | 1.1.1.284,1.1.1.-,1.1.1.1 | NADP+; + Glycerol; <=> D-Glyceraldehyde + NADPH; + H |
Pathway diagram (see pathway with molecule structures instead)
