Back to all pathways
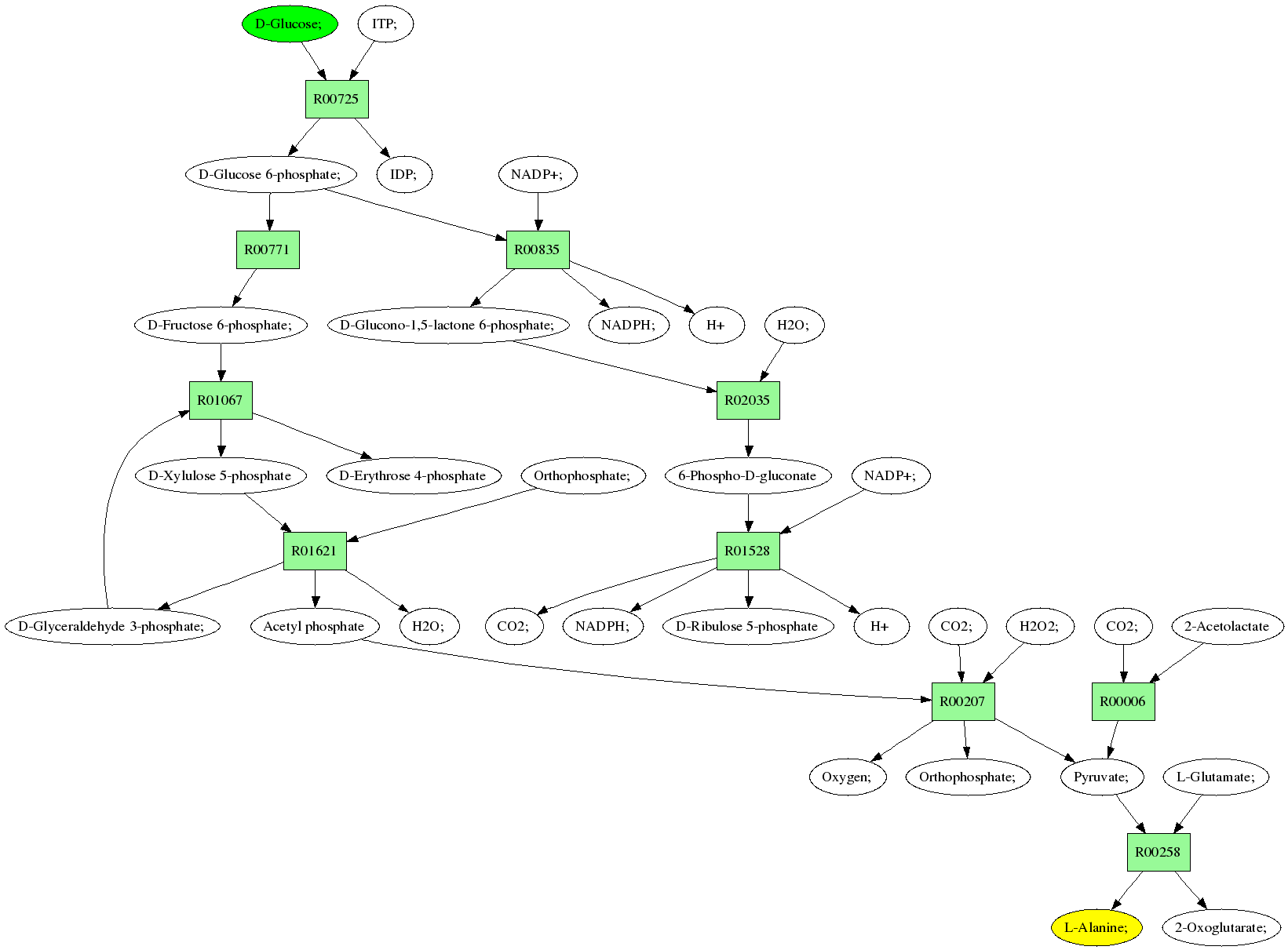
Sources: D-Glucose; (C00031)
Target:L-Alanine; (C00041)
Z: 1.0
Composite map: C00031->C00041:[7->2,7->3,9->1]
Showing 1 best reactions for each rpair.
| RPAIR | Reaction | Score | Seq1 | Seq2 | Evalue | ECs | Equation |
|---|---|---|---|---|---|---|---|
| RP01925 | R02035 | 251 | TRIRE0073903 | O74455|6PGL_SCHPO | 9e-67 | 3.1.1.31 | D-Glucono-1,5-lactone 6-phosphate; + H2O; <=> 6-Phospho-D-gluconate |
| RP00021 | R00258 | 477 | TRIRE0109187 | P52893|ALAM_YEAST | e-134 | 2.6.1.2 | L-Alanine; + 2-Oxoglutarate; <=> L-Glutamate; + Pyruvate; |
| RP05698 | R00006 | 793 | TRIRE0074123 | P07342|ILVB_YEAST | 0.0 | 2.2.1.6 | CO2; + 2-Acetolactate <=> Pyruvate; |
| RP01093 | R00771 | 887 | TRIRE0005776 | Q7S986|G6PI_NEUCR | 0.0 | 5.3.1.9 | D-Glucose 6-phosphate; <=> D-Fructose 6-phosphate; |
| RP06639 | R01621 | 781 | TRIRE0077481 | Q937F6|XPKA_LACPE | 0.0 | 4.1.2.9 | D-Xylulose 5-phosphate + Orthophosphate; <=> Acetyl phosphate + D-Glyceraldehyde 3-phosphate; + H2O; |
| RP01133 | R00835 | 889 | TRIRE0075769 | P48826|G6PD_ASPNG | 0.0 | 1.1.1.49 | NADP+; + D-Glucose 6-phosphate; <=> NADPH; + D-Glucono-1,5-lactone 6-phosphate; + H |
| RP06427 | R01067 | 931 | TRIRE0120635 | Q12630|TKT1_KLULA | 0.0 | 2.2.1.1 | D-Fructose 6-phosphate; + D-Glyceraldehyde 3-phosphate; <=> D-Xylulose 5-phosphate + D-Erythrose 4-phosphate |
| RP00060 | R00725 | 562 | TRIRE0073665 | P33284|HXK_KLULA | e-160 | 2.7.1.1 | ITP; + D-Glucose; <=> IDP; + D-Glucose 6-phosphate; |
| RP04202 | R00207 | 159 | TRIRE0074123 | P37063|POXB_LACPL | 2e-38 | 1.2.3.3 | Oxygen; + Orthophosphate; + Pyruvate; <=> Acetyl phosphate + CO2; + H2O2; |
| RP06593 | R01528 | 709 | TRIRE0072685 | P38720|6PGD1_YEAST | 0.0 | 1.1.1.44 | NADP+; + 6-Phospho-D-gluconate <=> CO2; + NADPH; + D-Ribulose 5-phosphate + H |
Pathway diagram (see pathway with molecule structures instead)
