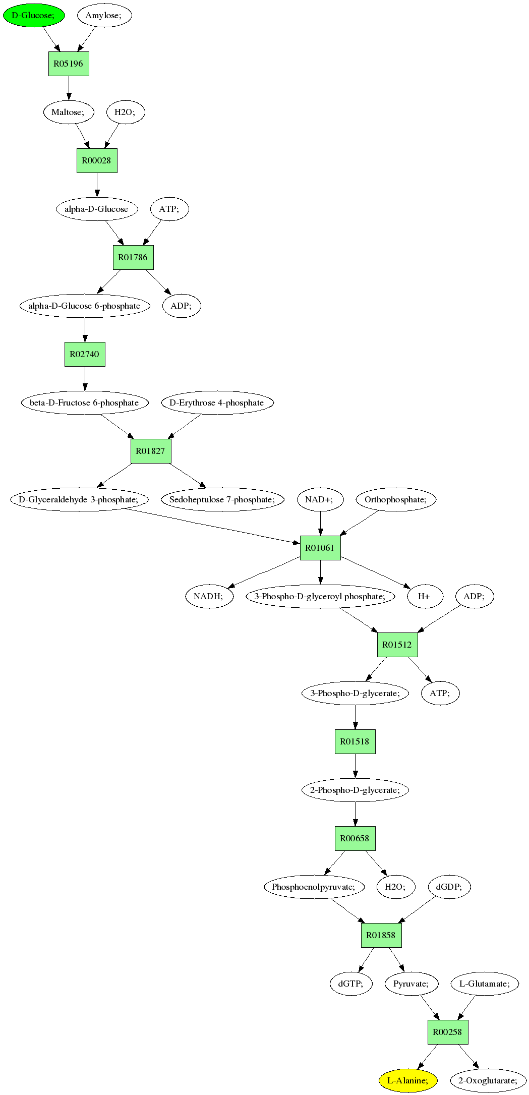
Back to all pathways
Sources: D-Glucose; (C00031)
Target:L-Alanine; (C00041)
Z: 1.0
Composite map: C00031->C00041:[1->1,2->2,4->3]
Showing 1 best reactions for each rpair.
| RPAIR | Reaction | Score | Seq1 | Seq2 | Evalue | ECs | Equation |
|---|---|---|---|---|---|---|---|
| RP01568 | R01518 | 452 | TRIRE0077656 | Q747Q8|GPMI_GEOSL | e-127 | 5.4.2.1 | 2-Phospho-D-glycerate; <=> 3-Phospho-D-glycerate; |
| RP00395 | R01061 | 612 | TRIRE0119735 | P17730|G3P2_TRIKO | e-175 | 1.2.1.12 | NAD+; + D-Glyceraldehyde 3-phosphate; + Orthophosphate; <=> NADH; + 3-Phospho-D-glyceroyl phosphate; + H |
| RP13340 | R01827 | 443 | TRIRE0123026 | O42700|TAL1_SCHPO | e-124 | 2.2.1.2 | Sedoheptulose 7-phosphate; + D-Glyceraldehyde 3-phosphate; <=> D-Erythrose 4-phosphate + beta-D-Fructose 6-phosphate |
| RP00021 | R00258 | 477 | TRIRE0109187 | P52893|ALAM_YEAST | e-134 | 2.6.1.2 | L-Alanine; + 2-Oxoglutarate; <=> L-Glutamate; + Pyruvate; |
| RP00113 | R01512 | 801 | TRIRE0021406 | P14228|PGK_TRIRE | 0.0 | 2.7.2.3 | 3-Phospho-D-glycerate; + ATP; <=> 3-Phospho-D-glyceroyl phosphate; + ADP; |
| RP02454 | R02740 | 887 | TRIRE0005776 | Q7S986|G6PI_NEUCR | 0.0 | 5.3.1.9 | alpha-D-Glucose 6-phosphate <=> beta-D-Fructose 6-phosphate |
| RP02961 | R00028 | 595 | TRIRE0121351 | Q8TET4|GANC_HUMAN | e-169 | 3.2.1.20 | Maltose; + H2O; <=> alpha-D-Glucose |
| RP01033 | R00658 | 777 | TRIRE0120568 | Q76KF9|ENO_PENCH | 0.0 | 4.2.1.11 | 2-Phospho-D-glycerate; <=> H2O; + Phosphoenolpyruvate; |
| RP01590 | R05196 | 1389 | TRIRE0057128 | Q06625|GDE_YEAST | 0.0 | 2.4.1.25,3.2.1.33 | D-Glucose; + Amylose; <=> Maltose; |
| RP00216 | R01786 | 562 | TRIRE0073665 | P33284|HXK_KLULA | e-160 | 2.7.1.1 | alpha-D-Glucose + ATP; <=> alpha-D-Glucose 6-phosphate + ADP; |
| RP00036 | R01858 | 1069 | TRIRE0078439 | P31865|KPYK_TRIRE | 0.0 | 2.7.1.40 | dGTP; + Pyruvate; <=> Phosphoenolpyruvate; + dGDP; |
Pathway diagram (see pathway with molecule structures instead)
