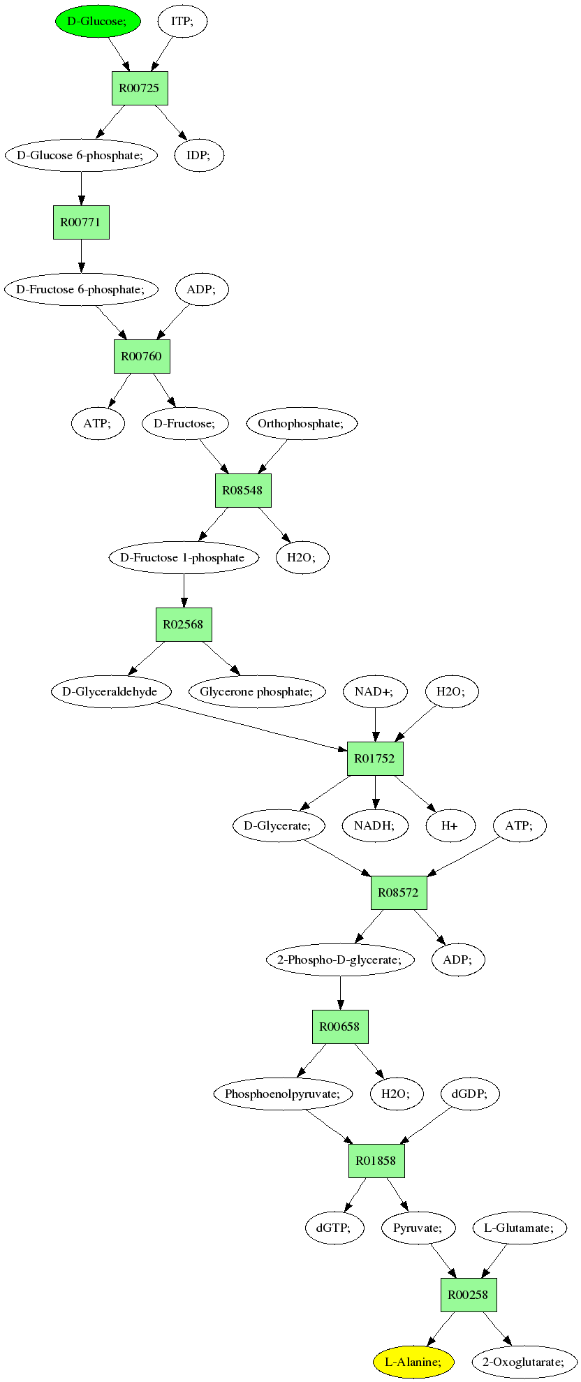
Back to all pathways
Sources: D-Glucose; (C00031)
Target:L-Alanine; (C00041)
Z: 1.0
Composite map: C00031->C00041:[1->1,2->2,4->3]
Showing 1 best reactions for each rpair.
| RPAIR | Reaction | Score | Seq1 | Seq2 | Evalue | ECs | Equation |
|---|---|---|---|---|---|---|---|
| RP00680 | R08548 | 107 | TRIRE0058790 | P38773|DOG2_YEAST | 2e-23 | 3.1.3.68 | D-Fructose 1-phosphate + H2O; <=> D-Fructose; + Orthophosphate; |
| RP00036 | R01858 | 1069 | TRIRE0078439 | P31865|KPYK_TRIRE | 0.0 | 2.7.1.40 | dGTP; + Pyruvate; <=> Phosphoenolpyruvate; + dGDP; |
| RP00021 | R00258 | 477 | TRIRE0109187 | P52893|ALAM_YEAST | e-134 | 2.6.1.2 | L-Alanine; + 2-Oxoglutarate; <=> L-Glutamate; + Pyruvate; |
| RP01093 | R00771 | 887 | TRIRE0005776 | Q7S986|G6PI_NEUCR | 0.0 | 5.3.1.9 | D-Glucose 6-phosphate; <=> D-Fructose 6-phosphate; |
| RP01731 | R01752 | 753 | TRIRE0078683 | P40108|ALDH_CLAHE | 0.0 | 1.2.1.3 | D-Glyceraldehyde + NAD+; + H2O; <=> D-Glycerate; + NADH; + H |
| RP01033 | R00658 | 777 | TRIRE0120568 | Q76KF9|ENO_PENCH | 0.0 | 4.2.1.11 | 2-Phospho-D-glycerate; <=> H2O; + Phosphoenolpyruvate; |
| RP00242 | R00760 | 562 | TRIRE0073665 | P33284|HXK_KLULA | e-160 | 2.7.1.1 | ATP; + D-Fructose; <=> D-Fructose 6-phosphate; + ADP; |
| RP00060 | R00725 | 562 | TRIRE0073665 | P33284|HXK_KLULA | e-160 | 2.7.1.1 | ITP; + D-Glucose; <=> IDP; + D-Glucose 6-phosphate; |
| RP02312 | R02568 | 553 | TRIRE0023200 | Q9HGY9|ALF_ASPOR | e-157 | 4.1.2.13 | D-Fructose 1-phosphate <=> D-Glyceraldehyde + Glycerone phosphate; |
| RP01729 | R08572 | 571 | TRIRE0063092 | Q04585|YDR09_YEAST | e-162 | 2.7.1.- | D-Glycerate; + ATP; <=> 2-Phospho-D-glycerate; + ADP; |
Pathway diagram (see pathway with molecule structures instead)
