Back to all pathways
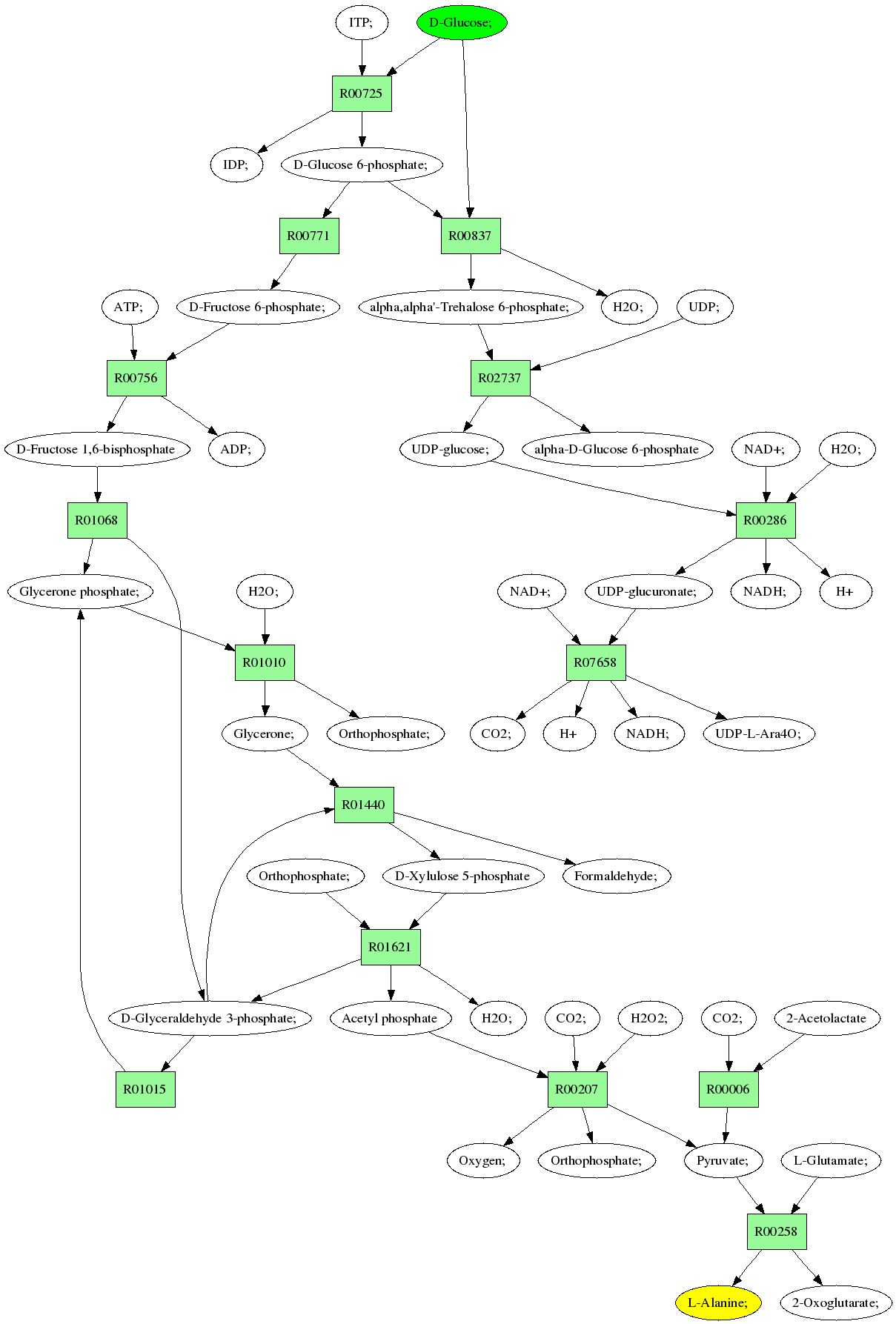
Sources: D-Glucose; (C00031)
Target:L-Alanine; (C00041)
Z: 1.0
Composite map: C00031->C00041:[1->1,4->2,4->3]
Showing 1 best reactions for each rpair.
| RPAIR | Reaction | Score | Seq1 | Seq2 | Evalue | ECs | Equation |
|---|---|---|---|---|---|---|---|
| RP06552 | R07658 | 1397 | TRIRE0002392 | Q01373|FOX2_NEUCR | 0.0 | 4.2.1.-,1.1.1.- | UDP-glucuronate; + NAD+; <=> CO2; + H+ + NADH; + UDP-L-Ara4O; |
| RP00164 | R01010 | 444 | TRIRE0105504 | P11491|PPB_YEAST | e-124 | 3.1.3.1 | Glycerone phosphate; + H2O; <=> Glycerone; + Orthophosphate; |
| RP01271 | R01068 | 553 | TRIRE0023200 | Q9HGY9|ALF_ASPOR | e-157 | 4.1.2.13 | D-Fructose 1,6-bisphosphate <=> Glycerone phosphate; + D-Glyceraldehyde 3-phosphate; |
| RP00021 | R00258 | 477 | TRIRE0109187 | P52893|ALAM_YEAST | e-134 | 2.6.1.2 | L-Alanine; + 2-Oxoglutarate; <=> L-Glutamate; + Pyruvate; |
| RP01134 | R00837 | 487 | TRIRE0108477 | P39795|TREC_BACSU | e-137 | 3.2.1.93 | alpha,alpha'-Trehalose 6-phosphate; + H2O; <=> D-Glucose 6-phosphate; + D-Glucose; |
| RP05698 | R00006 | 793 | TRIRE0074123 | P07342|ILVB_YEAST | 0.0 | 2.2.1.6 | CO2; + 2-Acetolactate <=> Pyruvate; |
| RP01093 | R00771 | 887 | TRIRE0005776 | Q7S986|G6PI_NEUCR | 0.0 | 5.3.1.9 | D-Glucose 6-phosphate; <=> D-Fructose 6-phosphate; |
| RP01238 | R01015 | 389 | TRIRE0021406 | P36204|PGKT_THEMA | e-108 | 2.7.2.3,5.3.1.1 | D-Glyceraldehyde 3-phosphate; <=> Glycerone phosphate; |
| RP04543 | R00286 | 416 | TRIRE0123705 | Q96558|UGDH_SOYBN | e-116 | 1.1.1.22 | NAD+; + UDP-glucose; + H2O; <=> UDP-glucuronate; + NADH; + H |
| RP05875 | R01440 | 722 | TRIRE0002211 | O93884|DAS_CANBO | 0.0 | 2.2.1.3 | D-Xylulose 5-phosphate + Formaldehyde; <=> Glycerone; + D-Glyceraldehyde 3-phosphate; |
| RP00052 | R00756 | 947 | TRIRE0002091 | Q4W9B8|K6PF_ASPFU | 0.0 | 2.7.1.11 | D-Fructose 6-phosphate; + ATP; <=> D-Fructose 1,6-bisphosphate + ADP; |
| RP06639 | R01621 | 781 | TRIRE0077481 | Q937F6|XPKA_LACPE | 0.0 | 4.1.2.9 | D-Xylulose 5-phosphate + Orthophosphate; <=> Acetyl phosphate + D-Glyceraldehyde 3-phosphate; + H2O; |
| RP00060 | R00725 | 562 | TRIRE0073665 | P33284|HXK_KLULA | e-160 | 2.7.1.1 | ITP; + D-Glucose; <=> IDP; + D-Glucose 6-phosphate; |
| RP04202 | R00207 | 159 | TRIRE0074123 | P37063|POXB_LACPL | 2e-38 | 1.2.3.3 | Oxygen; + Orthophosphate; + Pyruvate; <=> Acetyl phosphate + CO2; + H2O2; |
| RP05915 | R02737 | 729 | TRIRE0077602 | O59921|TPS1_EMENI | 0.0 | 2.4.1.15 | UDP-glucose; + alpha-D-Glucose 6-phosphate <=> alpha,alpha'-Trehalose 6-phosphate; + UDP; |
Pathway diagram (see pathway with molecule structures instead)
