Back to all pathways
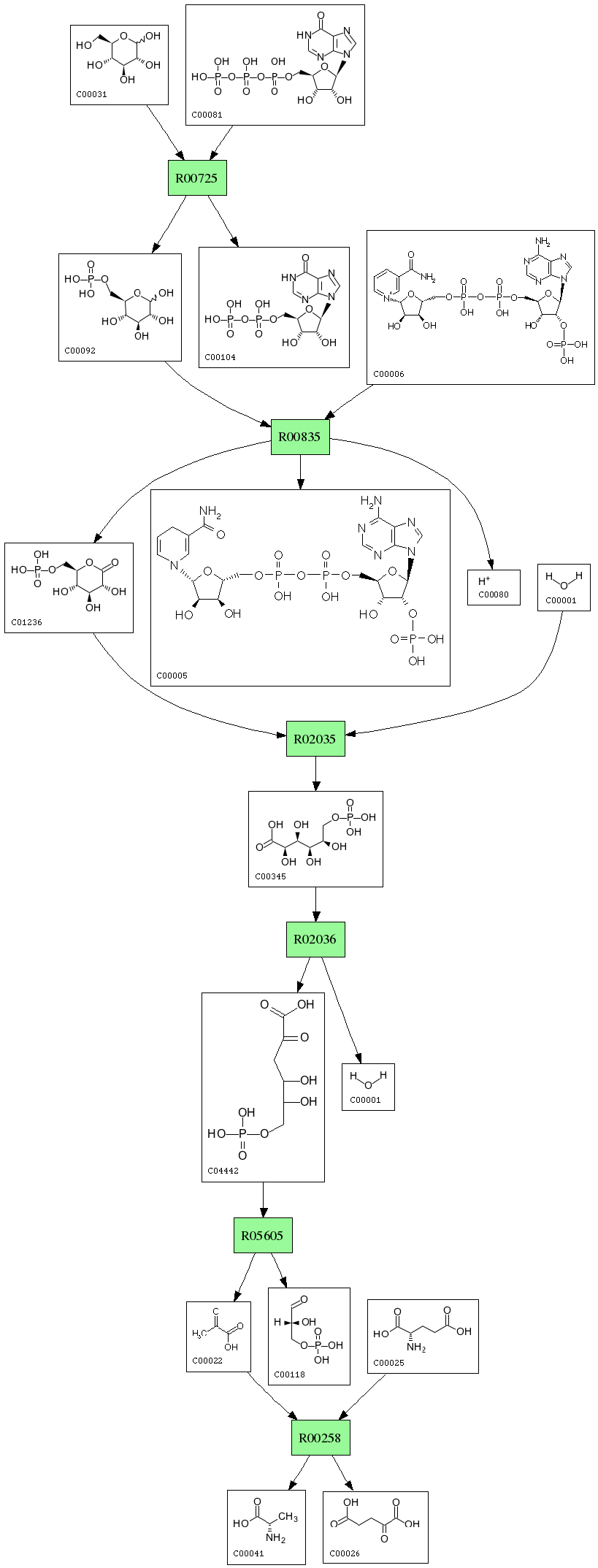
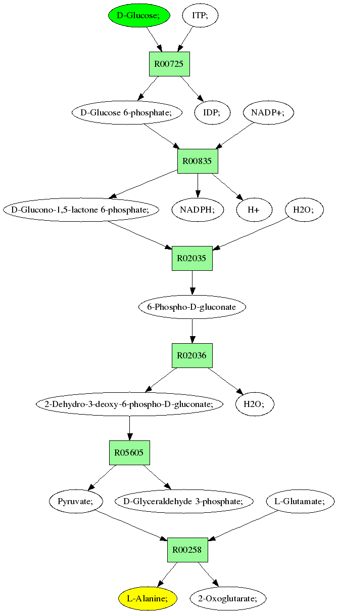
Sources: D-Glucose; (C00031)
Target:L-Alanine; (C00041)
Z: 1.0
Composite map: C00031->C00041:[5->3,7->2,9->1]
Showing 1 best reactions for each rpair.
| RPAIR | Reaction | Score | Seq1 | Seq2 | Evalue | ECs | Equation |
|---|---|---|---|---|---|---|---|
| RP01925 | R02035 | 251 | TRIRE0073903 | O74455|6PGL_SCHPO | 9e-67 | 3.1.1.31 | D-Glucono-1,5-lactone 6-phosphate; + H2O; <=> 6-Phospho-D-gluconate |
| RP01133 | R00835 | 889 | TRIRE0075769 | P48826|G6PD_ASPNG | 0.0 | 1.1.1.49 | NADP+; + D-Glucose 6-phosphate; <=> NADPH; + D-Glucono-1,5-lactone 6-phosphate; + H |
| RP00021 | R00258 | 477 | TRIRE0109187 | P52893|ALAM_YEAST | e-134 | 2.6.1.2 | L-Alanine; + 2-Oxoglutarate; <=> L-Glutamate; + Pyruvate; |
| RP00060 | R00725 | 562 | TRIRE0073665 | P33284|HXK_KLULA | e-160 | 2.7.1.1 | ITP; + D-Glucose; <=> IDP; + D-Glucose 6-phosphate; |
| RP01926 | R02036 | 209 | TRIRE0021873 | P31961|EDD_PSEAE | 1e-53 | 4.2.1.12 | 6-Phospho-D-gluconate <=> 2-Dehydro-3-deoxy-6-phospho-D-gluconate; + H2O; |
| RP05200 | R05605 | 1101 | TRIRE0077481 | Q608B0|PHK_METCA | 0.0 | 4.1.2.- | 2-Dehydro-3-deoxy-6-phospho-D-gluconate; <=> D-Glyceraldehyde 3-phosphate; + Pyruvate; |
Pathway diagram (see pathway with molecule structures instead)
