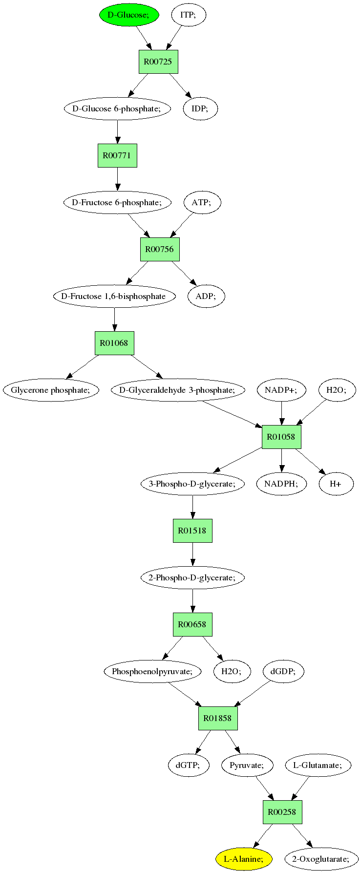
Back to all pathways
Sources: D-Glucose; (C00031)
Target:L-Alanine; (C00041)
Z: 1.0
Composite map: C00031->C00041:[1->1,2->2,4->3]
Showing 1 best reactions for each rpair.
| RPAIR | Reaction | Score | Seq1 | Seq2 | Evalue | ECs | Equation |
|---|---|---|---|---|---|---|---|
| RP01568 | R01518 | 452 | TRIRE0077656 | Q747Q8|GPMI_GEOSL | e-127 | 5.4.2.1 | 2-Phospho-D-glycerate; <=> 3-Phospho-D-glycerate; |
| RP01271 | R01068 | 553 | TRIRE0023200 | Q9HGY9|ALF_ASPOR | e-157 | 4.1.2.13 | D-Fructose 1,6-bisphosphate <=> Glycerone phosphate; + D-Glyceraldehyde 3-phosphate; |
| RP00036 | R01858 | 1069 | TRIRE0078439 | P31865|KPYK_TRIRE | 0.0 | 2.7.1.40 | dGTP; + Pyruvate; <=> Phosphoenolpyruvate; + dGDP; |
| RP00021 | R00258 | 477 | TRIRE0109187 | P52893|ALAM_YEAST | e-134 | 2.6.1.2 | L-Alanine; + 2-Oxoglutarate; <=> L-Glutamate; + Pyruvate; |
| RP01093 | R00771 | 887 | TRIRE0005776 | Q7S986|G6PI_NEUCR | 0.0 | 5.3.1.9 | D-Glucose 6-phosphate; <=> D-Fructose 6-phosphate; |
| RP01033 | R00658 | 777 | TRIRE0120568 | Q76KF9|ENO_PENCH | 0.0 | 4.2.1.11 | 2-Phospho-D-glycerate; <=> H2O; + Phosphoenolpyruvate; |
| RP00052 | R00756 | 947 | TRIRE0002091 | Q4W9B8|K6PF_ASPFU | 0.0 | 2.7.1.11 | D-Fructose 6-phosphate; + ATP; <=> D-Fructose 1,6-bisphosphate + ADP; |
| RP01264 | R01058 | 222 | TRIRE0123274 | Q59931|GAPN_STRMU | 1e-57 | 1.2.1.9 | NADP+; + D-Glyceraldehyde 3-phosphate; + H2O; <=> 3-Phospho-D-glycerate; + NADPH; + H |
| RP00060 | R00725 | 562 | TRIRE0073665 | P33284|HXK_KLULA | e-160 | 2.7.1.1 | ITP; + D-Glucose; <=> IDP; + D-Glucose 6-phosphate; |
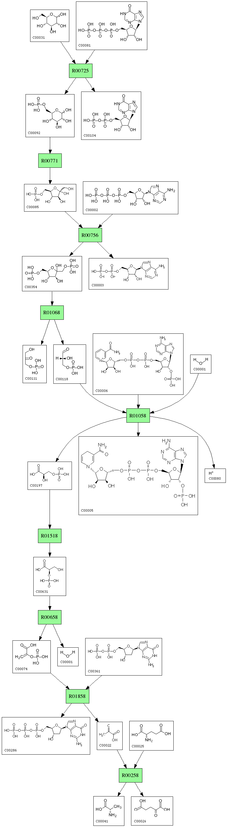
Pathway diagram (see pathway with molecule structures instead)
