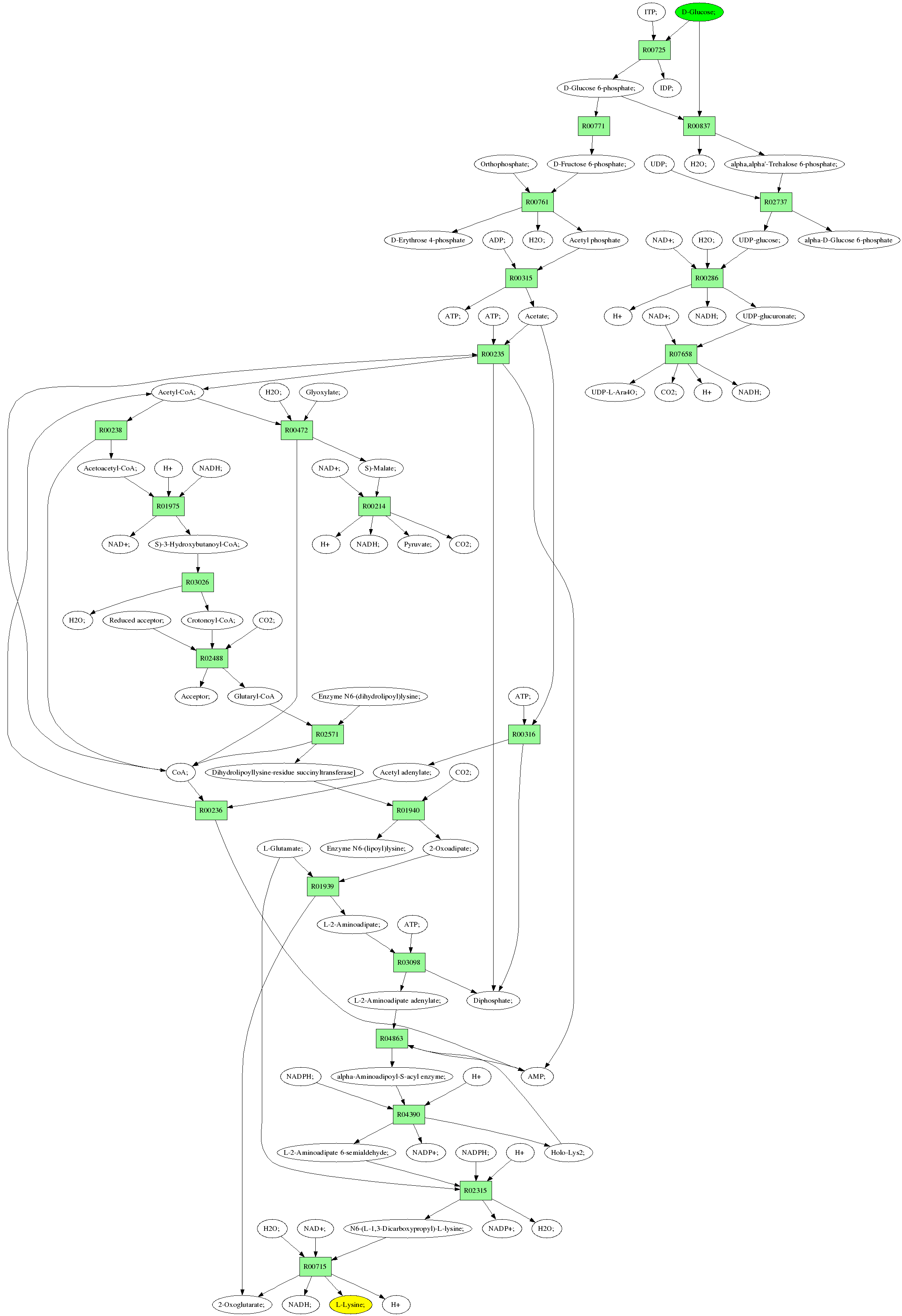
Back to all pathways
Sources: D-Glucose; (C00031)
Target:L-Lysine; (C00047)
Z: 0.666666666667
Composite map: C00031->C00047:[4->1,4->3,4->9,7->2,9->1]
Showing 1 best reactions for each rpair.
| RPAIR | Reaction | Score | Equation |
|---|---|---|---|
| RP06552 | R07658 | 1397 | UDP-glucuronate; + NAD+; <=> CO2; + H+ + NADH; + UDP-L-Ara4O; |
| RP00314 | R01975 | 484 | S)-3-Hydroxybutanoyl-CoA; + NAD+; <=> Acetoacetyl-CoA; + NADH; + H |
| RP01134 | R00837 | 487 | alpha,alpha'-Trehalose 6-phosphate; + H2O; <=> D-Glucose 6-phosphate; + D-Glucose; |
| RP04543 | R00286 | 416 | NAD+; + UDP-glucose; + H2O; <=> UDP-glucuronate; + NADH; + H |
| RP06172 | R00472 | 966 | CoA; + S)-Malate; <=> Acetyl-CoA; + Glyoxylate; + H2O; |
| RP01861 | R01940 | 1293 | 2-Oxoadipate; + Enzyme N6-(lipoyl)lysine; <=> CO2; + Dihydrolipoyllysine-residue succinyltransferase] |
| RP00609 | R00715 | 366 | NAD+; + H2O; + N6-(L-1,3-Dicarboxypropyl)-L-lysine; <=> H+ + 2-Oxoglutarate; + L-Lysine; + NADH; |
| RP06299 | R00761 | 781 | D-Fructose 6-phosphate; + Orthophosphate; <=> Acetyl phosphate + D-Erythrose 4-phosphate + H2O; |
| RP00418 | R02488 | 416 | Glutaryl-CoA + Acceptor; <=> CO2; + Crotonoyl-CoA; + Reduced acceptor; |
| RP00180 | R00315 | 242 | ATP; + Acetate; <=> Acetyl phosphate + ADP; |
| RP08343 | R00236 | 1128 | CoA; + Acetyl adenylate; <=> Acetyl-CoA; + AMP; |
| RP02697 | R03026 | 271 | S)-3-Hydroxybutanoyl-CoA; <=> Crotonoyl-CoA; + H2O; |
| RP04394 | R00238 | 420 | Acetyl-CoA; <=> CoA; + Acetoacetyl-CoA; |
| RP05915 | R02737 | 729 | UDP-glucose; + alpha-D-Glucose 6-phosphate <=> alpha,alpha'-Trehalose 6-phosphate; + UDP; |
| RP04833 | R00316 | 1128 | ATP; + Acetate; <=> Diphosphate; + Acetyl adenylate; |
| RP05981 | R02488 | 416 | Glutaryl-CoA + Acceptor; <=> CO2; + Crotonoyl-CoA; + Reduced acceptor; |
| RP05939 | R02315 | 707 | NADP+; + H2O; + N6-(L-1,3-Dicarboxypropyl)-L-lysine; <=> L-Glutamate; + L-2-Aminoadipate 6-semialdehyde; + NADPH; + H |
| RP05938 | R01940 | 1293 | 2-Oxoadipate; + Enzyme N6-(lipoyl)lysine; <=> CO2; + Dihydrolipoyllysine-residue succinyltransferase] |
| RP06101 | R00214 | 527 | S)-Malate; + NAD+; <=> CO2; + H+ + NADH; + Pyruvate; |
| RP01093 | R00771 | 887 | D-Glucose 6-phosphate; <=> D-Fructose 6-phosphate; |
| RP00026 | R00235 | 1128 | CoA; + ATP; + Acetate; <=> Acetyl-CoA; + Diphosphate; + AMP; |
| RP00497 | R03098 | 1126 | ATP; + L-2-Aminoadipate; <=> Diphosphate; + L-2-Aminoadipate adenylate; |
| RP04034 | R04390 | 1126 | alpha-Aminoadipoyl-S-acyl enzyme; + NADPH; + H <=> L-2-Aminoadipate 6-semialdehyde; + NADP+; + Holo-Lys2; |
| RP08329 | R04863 | 1126 | Holo-Lys2; + L-2-Aminoadipate adenylate; <=> alpha-Aminoadipoyl-S-acyl enzyme; + AMP; |
| RP00060 | R00725 | 562 | ITP; + D-Glucose; <=> IDP; + D-Glucose 6-phosphate; |
| RP01859 | R01939 | 228 | 2-Oxoglutarate; + L-2-Aminoadipate; <=> 2-Oxoadipate; + L-Glutamate; |
| RP07082 | R02571 | 344 | Enzyme N6-(dihydrolipoyl)lysine; + Glutaryl-CoA <=> CoA; + Dihydrolipoyllysine-residue succinyltransferase] |
Pathway diagram (see pathway with molecule structures instead)
