Back to all pathways
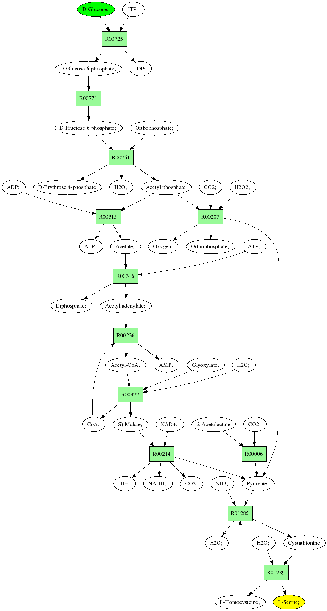
Sources: D-Glucose; (C00031)
Target:L-Serine; (C00065)
Z: 1.0
Composite map: C00031->C00065:[7->3,9->1,9->2]
Showing 1 best reactions for each rpair.
| RPAIR | Reaction | Score | Equation |
|---|---|---|---|
| RP05698 | R00006 | 793 | CO2; + 2-Acetolactate <=> Pyruvate; |
| RP06172 | R00472 | 966 | CoA; + S)-Malate; <=> Acetyl-CoA; + Glyoxylate; + H2O; |
| RP01410 | R01289 | 434 | L-Homocysteine; + L-Serine; <=> Cystathionine + H2O; |
| RP06299 | R00761 | 781 | D-Fructose 6-phosphate; + Orthophosphate; <=> Acetyl phosphate + D-Erythrose 4-phosphate + H2O; |
| RP06101 | R00214 | 527 | S)-Malate; + NAD+; <=> CO2; + H+ + NADH; + Pyruvate; |
| RP01093 | R00771 | 887 | D-Glucose 6-phosphate; <=> D-Fructose 6-phosphate; |
| RP00180 | R00315 | 242 | ATP; + Acetate; <=> Acetyl phosphate + ADP; |
| RP08343 | R00236 | 1128 | CoA; + Acetyl adenylate; <=> Acetyl-CoA; + AMP; |
| RP01407 | R01285 | 350 | Cystathionine + H2O; <=> NH3; + L-Homocysteine; + Pyruvate; |
| RP00060 | R00725 | 562 | ITP; + D-Glucose; <=> IDP; + D-Glucose 6-phosphate; |
| RP04202 | R00207 | 159 | Oxygen; + Orthophosphate; + Pyruvate; <=> Acetyl phosphate + CO2; + H2O2; |
| RP04833 | R00316 | 1128 | ATP; + Acetate; <=> Diphosphate; + Acetyl adenylate; |
Pathway diagram (see pathway with molecule structures instead)
