Back to all pathways
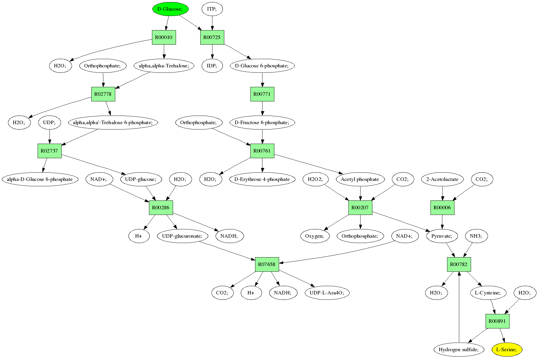
Sources: D-Glucose; (C00031)
Target:L-Serine; (C00065)
Z: 1.0
Composite map: C00031->C00065:[4->2,7->3,9->1]
Showing 1 best reactions for each rpair.
| RPAIR | Reaction | Score | Equation |
|---|---|---|---|
| RP06552 | R07658 | 1397 | UDP-glucuronate; + NAD+; <=> CO2; + H+ + NADH; + UDP-L-Ara4O; |
| RP05698 | R00006 | 793 | CO2; + 2-Acetolactate <=> Pyruvate; |
| RP06299 | R00761 | 781 | D-Fructose 6-phosphate; + Orthophosphate; <=> Acetyl phosphate + D-Erythrose 4-phosphate + H2O; |
| RP05915 | R02737 | 729 | UDP-glucose; + alpha-D-Glucose 6-phosphate <=> alpha,alpha'-Trehalose 6-phosphate; + UDP; |
| RP01093 | R00771 | 887 | D-Glucose 6-phosphate; <=> D-Fructose 6-phosphate; |
| RP00453 | R00010 | 1325 | alpha,alpha-Trehalose; + H2O; <=> D-Glucose; |
| RP01103 | R00782 | 489 | H2O; + L-Cysteine; <=> NH3; + Hydrogen sulfide; + Pyruvate; |
| RP00762 | R00891 | 434 | L-Serine; + Hydrogen sulfide; <=> H2O; + L-Cysteine; |
| RP00060 | R00725 | 562 | ITP; + D-Glucose; <=> IDP; + D-Glucose 6-phosphate; |
| RP04202 | R00207 | 159 | Oxygen; + Orthophosphate; + Pyruvate; <=> Acetyl phosphate + CO2; + H2O2; |
| RP00343 | R02778 | 677 | alpha,alpha'-Trehalose 6-phosphate; + H2O; <=> alpha,alpha-Trehalose; + Orthophosphate; |
| RP04543 | R00286 | 416 | NAD+; + UDP-glucose; + H2O; <=> UDP-glucuronate; + NADH; + H |
Pathway diagram (see pathway with molecule structures instead)
