Back to all pathways
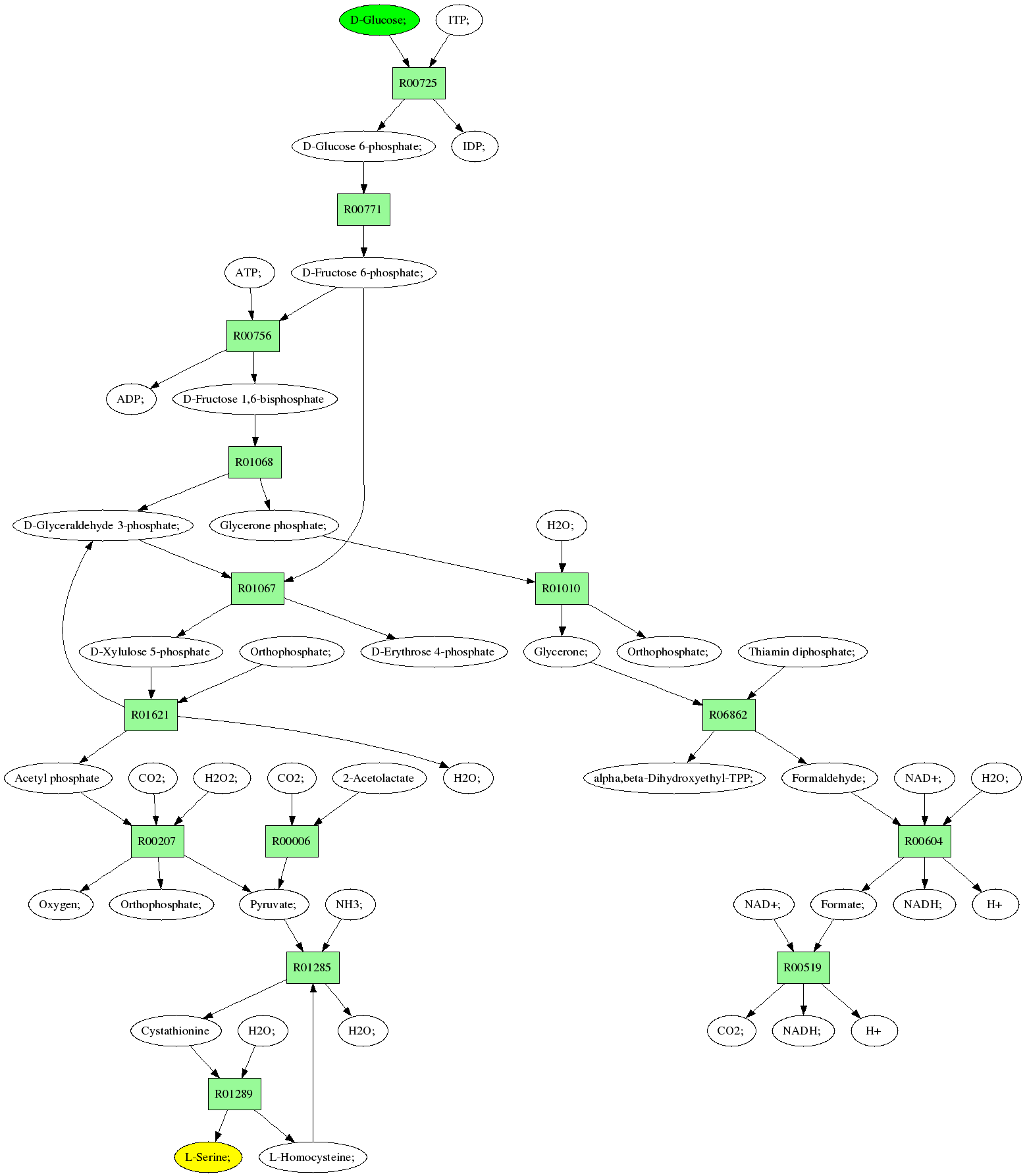
Sources: D-Glucose; (C00031)
Target:L-Serine; (C00065)
Z: 1.0
Composite map: C00031->C00065:[5->2,7->3,9->1]
Showing 1 best reactions for each rpair.
| RPAIR | Reaction | Score | Equation |
|---|---|---|---|
| RP00164 | R01010 | 444 | Glycerone phosphate; + H2O; <=> Glycerone; + Orthophosphate; |
| RP00528 | R00604 | 142 | NAD+; + H2O; + Formaldehyde; <=> NADH; + Formate; + H |
| RP01410 | R01289 | 434 | L-Homocysteine; + L-Serine; <=> Cystathionine + H2O; |
| RP05698 | R00006 | 793 | CO2; + 2-Acetolactate <=> Pyruvate; |
| RP01093 | R00771 | 887 | D-Glucose 6-phosphate; <=> D-Fructose 6-phosphate; |
| RP06639 | R01621 | 781 | D-Xylulose 5-phosphate + Orthophosphate; <=> Acetyl phosphate + D-Glyceraldehyde 3-phosphate; + H2O; |
| RP00357 | R06862 | 722 | alpha,beta-Dihydroxyethyl-TPP; + Formaldehyde; <=> Thiamin diphosphate; + Glycerone; |
| RP00052 | R00756 | 947 | D-Fructose 6-phosphate; + ATP; <=> D-Fructose 1,6-bisphosphate + ADP; |
| RP01407 | R01285 | 350 | Cystathionine + H2O; <=> NH3; + L-Homocysteine; + Pyruvate; |
| RP06427 | R01067 | 931 | D-Fructose 6-phosphate; + D-Glyceraldehyde 3-phosphate; <=> D-Xylulose 5-phosphate + D-Erythrose 4-phosphate |
| RP00060 | R00725 | 562 | ITP; + D-Glucose; <=> IDP; + D-Glucose 6-phosphate; |
| RP03735 | R00519 | 637 | NAD+; + Formate; <=> CO2; + NADH; + H |
| RP04202 | R00207 | 159 | Oxygen; + Orthophosphate; + Pyruvate; <=> Acetyl phosphate + CO2; + H2O2; |
| RP01270 | R01068 | 553 | D-Fructose 1,6-bisphosphate <=> Glycerone phosphate; + D-Glyceraldehyde 3-phosphate; |
Pathway diagram (see pathway with molecule structures instead)
