Back to all pathways
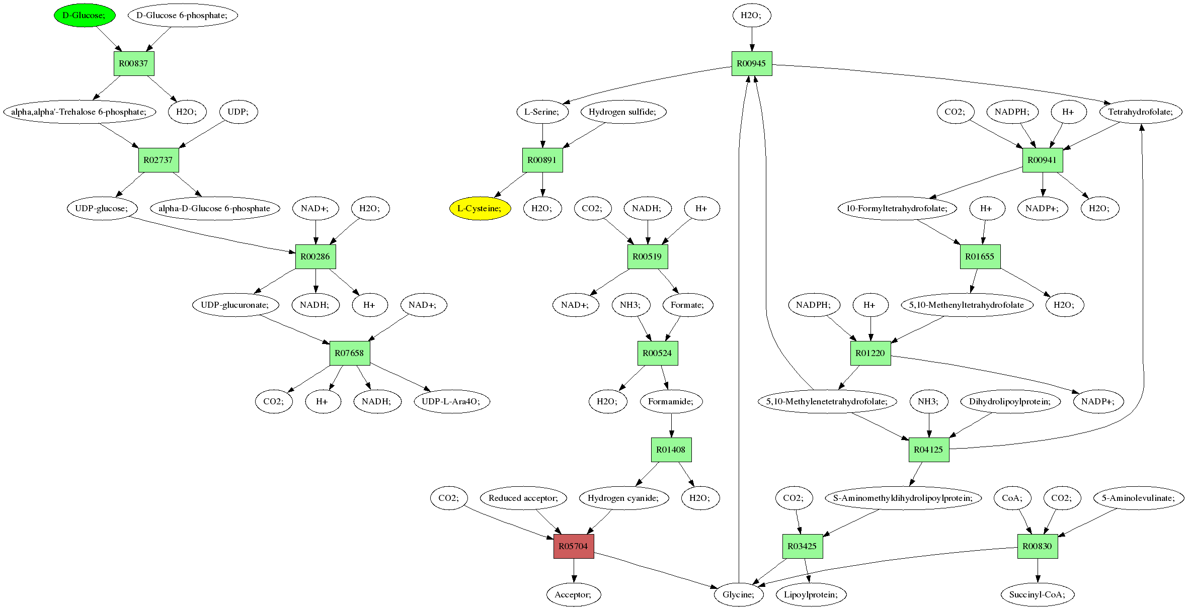
Sources: D-Glucose; (C00031)
Target:L-Cysteine; (C00097)
Z: 1.0
Composite map: C00031->C00097:[4->1,4->2,4->3]
Showing 1 best reactions for each rpair.
| RPAIR | Reaction | Score | Equation |
|---|---|---|---|
| RP06552 | R07658 | 1397 | UDP-glucuronate; + NAD+; <=> CO2; + H+ + NADH; + UDP-L-Ara4O; |
| RP07515 | R03425 | 907 | Glycine; + Lipoylprotein; <=> CO2; + S-Aminomethyldihydrolipoylprotein; |
| RP01134 | R00837 | 487 | alpha,alpha'-Trehalose 6-phosphate; + H2O; <=> D-Glucose 6-phosphate; + D-Glucose; |
| RP01128 | R00830 | 752 | Succinyl-CoA; + Glycine; <=> CoA; + CO2; + 5-Aminolevulinate; |
| RP04543 | R00286 | 416 | NAD+; + UDP-glucose; + H2O; <=> UDP-glucuronate; + NADH; + H |
| RP01488 | R01408 | 383 | Formamide; <=> H2O; + Hydrogen cyanide; |
| RP07922 | R04125 | 342 | S-Aminomethyldihydrolipoylprotein; + Tetrahydrofolate; <=> 5,10-Methylenetetrahydrofolate; + NH3; + Dihydrolipoylprotein; |
| RP00762 | R00891 | 434 | L-Serine; + Hydrogen sulfide; <=> H2O; + L-Cysteine; |
| RP05769 | R03425 | 907 | Glycine; + Lipoylprotein; <=> CO2; + S-Aminomethyldihydrolipoylprotein; |
| RP06374 | R00945 | 819 | 5,10-Methylenetetrahydrofolate; + H2O; + Glycine; <=> L-Serine; + Tetrahydrofolate; |
| RP05915 | R02737 | 729 | UDP-glucose; + alpha-D-Glucose 6-phosphate <=> alpha,alpha'-Trehalose 6-phosphate; + UDP; |
| RP00955 | R00524 | 481 | Formamide; + H2O; <=> NH3; + Formate; |
| RP00568 | R01220 | 1077 | 5,10-Methylenetetrahydrofolate; + NADP+; <=> 5,10-Methenyltetrahydrofolate + NADPH; + H |
| RP01670 | R01655 | 1077 | 5,10-Methenyltetrahydrofolate + H2O; <=> 10-Formyltetrahydrofolate; + H |
| RP05304 | R05704 | 0 | Glycine; + Acceptor; <=> CO2; + Reduced acceptor; + Hydrogen cyanide; |
| RP06373 | R00941 | 418 | NADP+; + 10-Formyltetrahydrofolate; + H2O; <=> CO2; + NADPH; + H+ + Tetrahydrofolate; |
| RP03735 | R00519 | 637 | NAD+; + Formate; <=> CO2; + NADH; + H |
| RP00301 | R00945 | 819 | 5,10-Methylenetetrahydrofolate; + H2O; + Glycine; <=> L-Serine; + Tetrahydrofolate; |
Pathway diagram (see pathway with molecule structures instead)
