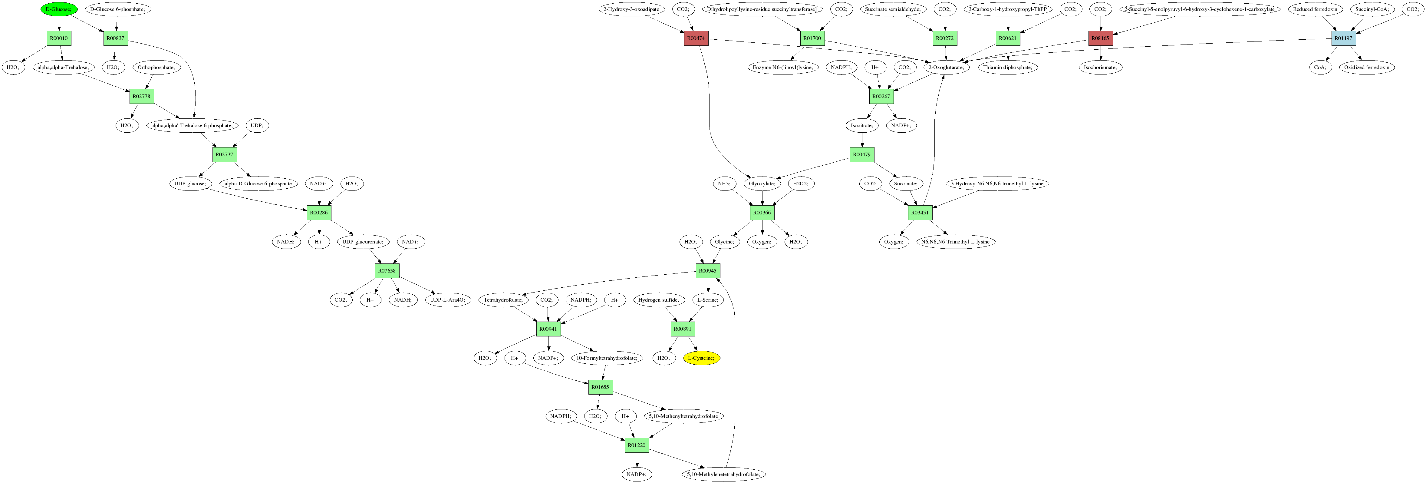
Back to all pathways
Sources: D-Glucose; (C00031)
Target:L-Cysteine; (C00097)
Z: 1.0
Composite map: C00031->C00097:[4->1,4->2,4->3]
Showing 1 best reactions for each rpair.
| RPAIR | Reaction | Score | Equation |
|---|---|---|---|
| RP06552 | R07658 | 1397 | UDP-glucuronate; + NAD+; <=> CO2; + H+ + NADH; + UDP-L-Ara4O; |
| RP01134 | R00837 | 487 | alpha,alpha'-Trehalose 6-phosphate; + H2O; <=> D-Glucose 6-phosphate; + D-Glucose; |
| RP04543 | R00286 | 416 | NAD+; + UDP-glucose; + H2O; <=> UDP-glucuronate; + NADH; + H |
| RP00015 | R03451 | 446 | Oxygen; + N6,N6,N6-Trimethyl-L-lysine + 2-Oxoglutarate; <=> Succinate; + 3-Hydroxy-N6,N6,N6-trimethyl-L-lysine + CO2; |
| RP00924 | R00474 | 0 | CO2; + 2-Hydroxy-3-oxoadipate <=> 2-Oxoglutarate; + Glyoxylate; |
| RP12907 | R08165 | 0 | Isochorismate; + 2-Oxoglutarate; <=> CO2; + 2-Succinyl-5-enolpyruvyl-6-hydroxy-3-cyclohexene-1-carboxylate |
| RP05677 | R00621 | 1293 | Thiamin diphosphate; + 2-Oxoglutarate; <=> CO2; + 3-Carboxy-1-hydroxypropyl-ThPP |
| RP00453 | R00010 | 1325 | alpha,alpha-Trehalose; + H2O; <=> D-Glucose; |
| RP00762 | R00891 | 434 | L-Serine; + Hydrogen sulfide; <=> H2O; + L-Cysteine; |
| RP00931 | R00479 | 926 | Isocitrate; <=> Succinate; + Glyoxylate; |
| RP06374 | R00945 | 819 | 5,10-Methylenetetrahydrofolate; + H2O; + Glycine; <=> L-Serine; + Tetrahydrofolate; |
| RP05915 | R02737 | 729 | UDP-glucose; + alpha-D-Glucose 6-phosphate <=> alpha,alpha'-Trehalose 6-phosphate; + UDP; |
| RP00043 | R00366 | 508 | Oxygen; + Glycine; + H2O; <=> H2O2; + Glyoxylate; + NH3; |
| RP00305 | R00267 | 649 | NADP+; + Isocitrate; <=> CO2; + NADPH; + 2-Oxoglutarate; + H |
| RP01012 | R00621 | 1293 | Thiamin diphosphate; + 2-Oxoglutarate; <=> CO2; + 3-Carboxy-1-hydroxypropyl-ThPP |
| RP00304 | R01197 | 43 | Succinyl-CoA; + CO2; + Reduced ferredoxin <=> CoA; + 2-Oxoglutarate; + Oxidized ferredoxin |
| RP00930 | R00479 | 926 | Isocitrate; <=> Succinate; + Glyoxylate; |
| RP06373 | R00941 | 418 | NADP+; + 10-Formyltetrahydrofolate; + H2O; <=> CO2; + NADPH; + H+ + Tetrahydrofolate; |
| RP01670 | R01655 | 1077 | 5,10-Methenyltetrahydrofolate + H2O; <=> 10-Formyltetrahydrofolate; + H |
| RP00568 | R01220 | 1077 | 5,10-Methylenetetrahydrofolate; + NADP+; <=> 5,10-Methenyltetrahydrofolate + NADPH; + H |
| RP00343 | R02778 | 677 | alpha,alpha'-Trehalose 6-phosphate; + H2O; <=> alpha,alpha-Trehalose; + Orthophosphate; |
| RP04522 | R00272 | 52 | 2-Oxoglutarate; <=> CO2; + Succinate semialdehyde; |
| RP10771 | R01700 | 1293 | 2-Oxoglutarate; + Enzyme N6-(lipoyl)lysine; <=> CO2; + Dihydrolipoyllysine-residue succinyltransferase] |
| RP05857 | R00267 | 649 | NADP+; + Isocitrate; <=> CO2; + NADPH; + 2-Oxoglutarate; + H |
| RP00301 | R00945 | 819 | 5,10-Methylenetetrahydrofolate; + H2O; + Glycine; <=> L-Serine; + Tetrahydrofolate; |
Pathway diagram (see pathway with molecule structures instead)
