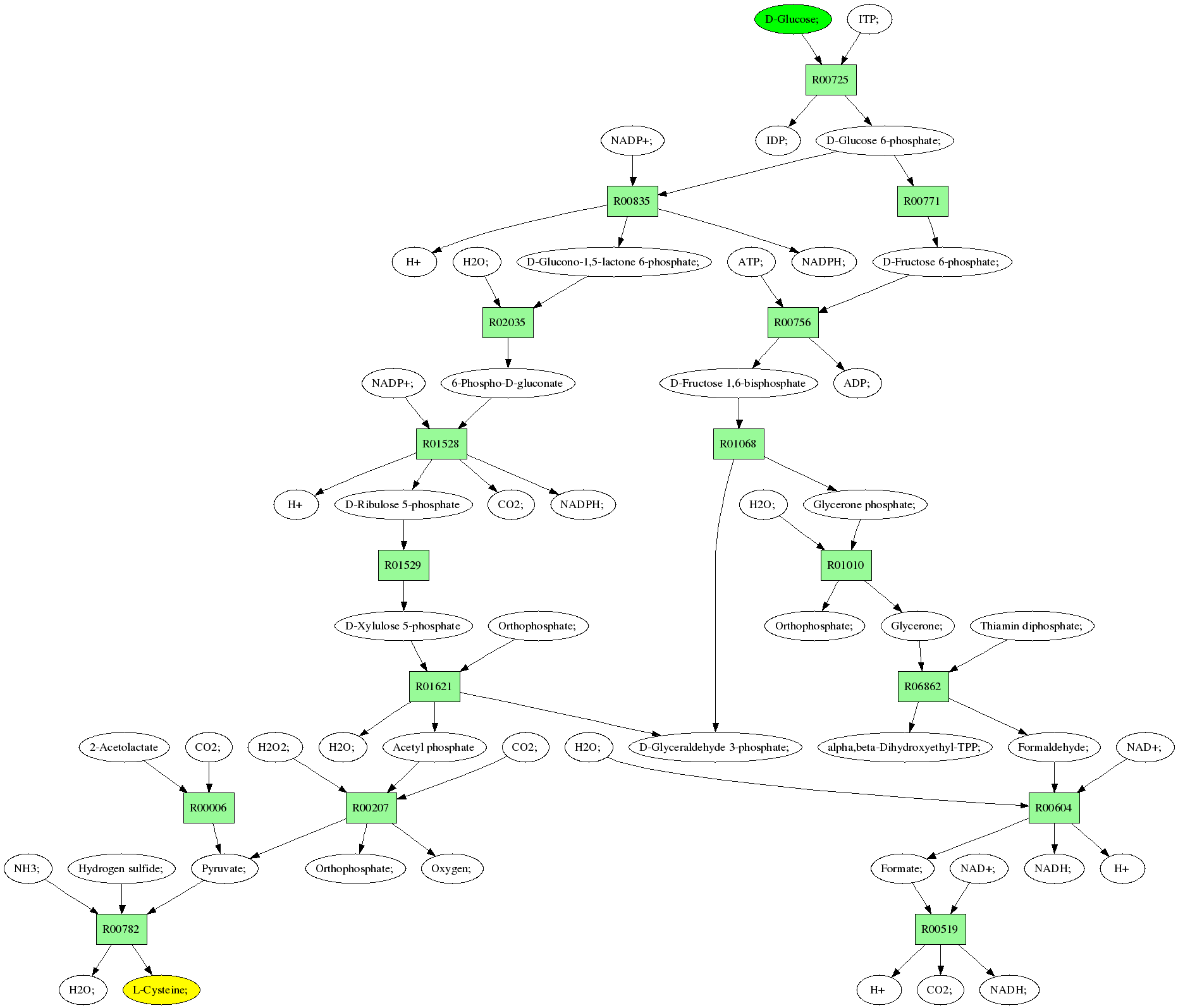
Back to all pathways
Sources: D-Glucose; (C00031)
Target:L-Cysteine; (C00097)
Z: 1.0
Composite map: C00031->C00097:[5->1,5->2,9->3]
Showing 1 best reactions for each rpair.
| RPAIR | Reaction | Score | Equation |
|---|---|---|---|
| RP00164 | R01010 | 444 | Glycerone phosphate; + H2O; <=> Glycerone; + Orthophosphate; |
| RP01572 | R01528 | 709 | NADP+; + 6-Phospho-D-gluconate <=> CO2; + NADPH; + D-Ribulose 5-phosphate + H |
| RP00528 | R00604 | 142 | NAD+; + H2O; + Formaldehyde; <=> NADH; + Formate; + H |
| RP05698 | R00006 | 793 | CO2; + 2-Acetolactate <=> Pyruvate; |
| RP01093 | R00771 | 887 | D-Glucose 6-phosphate; <=> D-Fructose 6-phosphate; |
| RP06639 | R01621 | 781 | D-Xylulose 5-phosphate + Orthophosphate; <=> Acetyl phosphate + D-Glyceraldehyde 3-phosphate; + H2O; |
| RP01103 | R00782 | 489 | H2O; + L-Cysteine; <=> NH3; + Hydrogen sulfide; + Pyruvate; |
| RP00357 | R06862 | 722 | alpha,beta-Dihydroxyethyl-TPP; + Formaldehyde; <=> Thiamin diphosphate; + Glycerone; |
| RP01925 | R02035 | 251 | D-Glucono-1,5-lactone 6-phosphate; + H2O; <=> 6-Phospho-D-gluconate |
| RP00052 | R00756 | 947 | D-Fructose 6-phosphate; + ATP; <=> D-Fructose 1,6-bisphosphate + ADP; |
| RP01133 | R00835 | 889 | NADP+; + D-Glucose 6-phosphate; <=> NADPH; + D-Glucono-1,5-lactone 6-phosphate; + H |
| RP01270 | R01068 | 553 | D-Fructose 1,6-bisphosphate <=> Glycerone phosphate; + D-Glyceraldehyde 3-phosphate; |
| RP00060 | R00725 | 562 | ITP; + D-Glucose; <=> IDP; + D-Glucose 6-phosphate; |
| RP03735 | R00519 | 637 | NAD+; + Formate; <=> CO2; + NADH; + H |
| RP04202 | R00207 | 159 | Oxygen; + Orthophosphate; + Pyruvate; <=> Acetyl phosphate + CO2; + H2O2; |
| RP01573 | R01529 | 241 | D-Ribulose 5-phosphate <=> D-Xylulose 5-phosphate |
Pathway diagram (see pathway with molecule structures instead)
