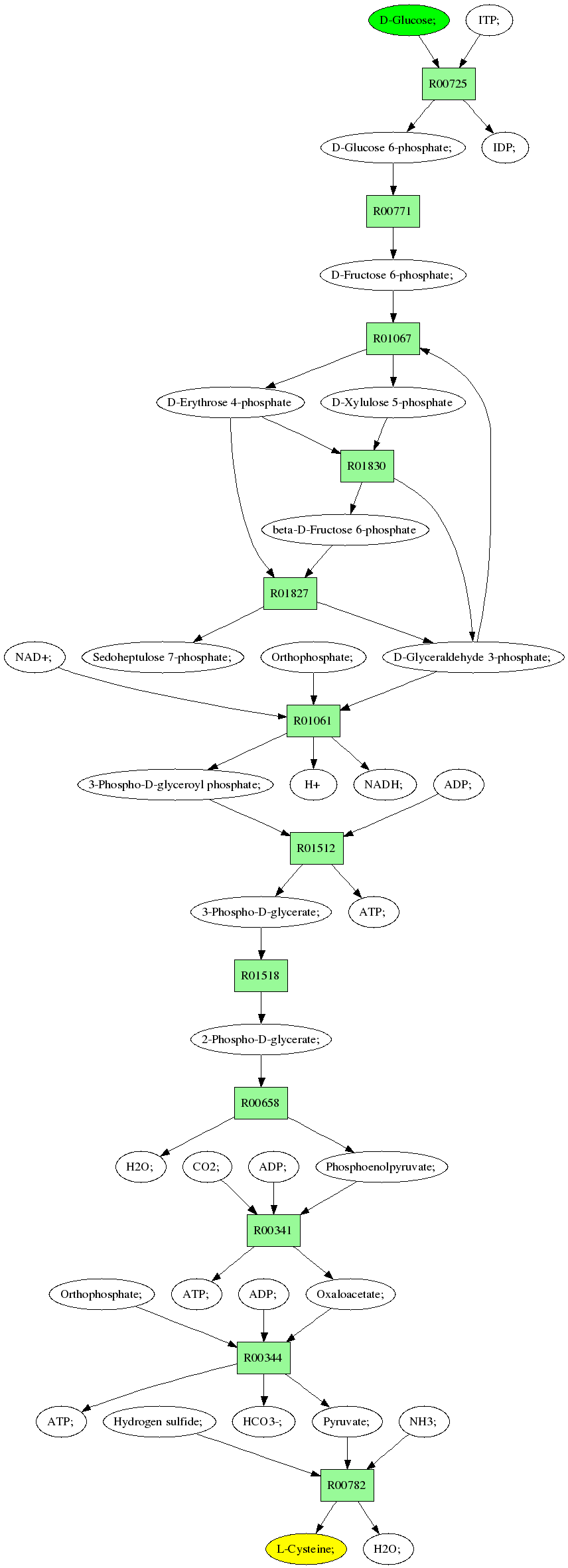
Back to all pathways
Sources: D-Glucose; (C00031)
Target:L-Cysteine; (C00097)
Z: 1.0
Composite map: C00031->C00097:[1->1,2->2,4->3]
Showing 1 best reactions for each rpair.
| RPAIR | Reaction | Score | Equation |
|---|---|---|---|
| RP01568 | R01518 | 452 | 2-Phospho-D-glycerate; <=> 3-Phospho-D-glycerate; |
| RP00395 | R01061 | 612 | NAD+; + D-Glyceraldehyde 3-phosphate; + Orthophosphate; <=> NADH; + 3-Phospho-D-glyceroyl phosphate; + H |
| RP13340 | R01827 | 443 | Sedoheptulose 7-phosphate; + D-Glyceraldehyde 3-phosphate; <=> D-Erythrose 4-phosphate + beta-D-Fructose 6-phosphate |
| RP01790 | R01830 | 931 | D-Glyceraldehyde 3-phosphate; + beta-D-Fructose 6-phosphate <=> D-Xylulose 5-phosphate + D-Erythrose 4-phosphate |
| RP00113 | R01512 | 801 | 3-Phospho-D-glycerate; + ATP; <=> 3-Phospho-D-glyceroyl phosphate; + ADP; |
| RP00649 | R01067 | 931 | D-Fructose 6-phosphate; + D-Glyceraldehyde 3-phosphate; <=> D-Xylulose 5-phosphate + D-Erythrose 4-phosphate |
| RP00060 | R00725 | 562 | ITP; + D-Glucose; <=> IDP; + D-Glucose 6-phosphate; |
| RP01093 | R00771 | 887 | D-Glucose 6-phosphate; <=> D-Fructose 6-phosphate; |
| RP01103 | R00782 | 489 | H2O; + L-Cysteine; <=> NH3; + Hydrogen sulfide; + Pyruvate; |
| RP01033 | R00658 | 777 | 2-Phospho-D-glycerate; <=> H2O; + Phosphoenolpyruvate; |
| RP00109 | R00344 | 1827 | HCO3-; + ATP; + Pyruvate; <=> Oxaloacetate; + Orthophosphate; + ADP; |
| RP00078 | R00341 | 999 | Oxaloacetate; + ATP; <=> CO2; + Phosphoenolpyruvate; + ADP; |
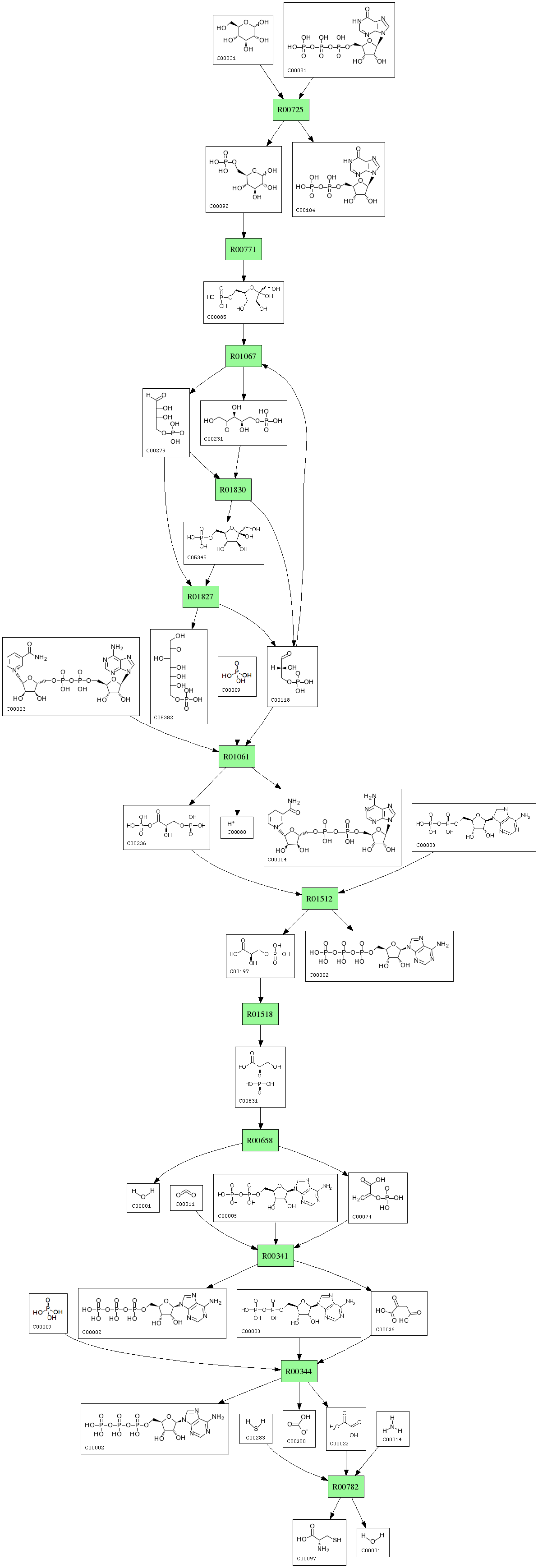
Pathway diagram (see pathway with molecule structures instead)
