Back to all pathways
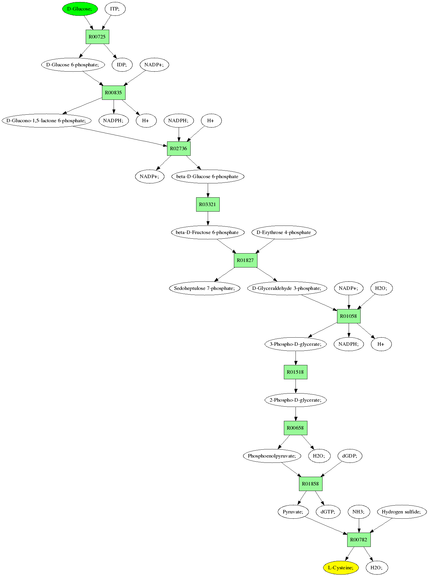
Sources: D-Glucose; (C00031)
Target:L-Cysteine; (C00097)
Z: 1.0
Composite map: C00031->C00097:[1->1,2->2,4->3]
Showing 1 best reactions for each rpair.
| RPAIR | Reaction | Score | Equation |
|---|---|---|---|
| RP01568 | R01518 | 452 | 2-Phospho-D-glycerate; <=> 3-Phospho-D-glycerate; |
| RP13340 | R01827 | 443 | Sedoheptulose 7-phosphate; + D-Glyceraldehyde 3-phosphate; <=> D-Erythrose 4-phosphate + beta-D-Fructose 6-phosphate |
| RP02940 | R03321 | 887 | beta-D-Glucose 6-phosphate <=> beta-D-Fructose 6-phosphate |
| RP01103 | R00782 | 489 | H2O; + L-Cysteine; <=> NH3; + Hydrogen sulfide; + Pyruvate; |
| RP02450 | R02736 | 889 | NADP+; + beta-D-Glucose 6-phosphate <=> NADPH; + D-Glucono-1,5-lactone 6-phosphate; + H |
| RP01033 | R00658 | 777 | 2-Phospho-D-glycerate; <=> H2O; + Phosphoenolpyruvate; |
| RP01133 | R00835 | 889 | NADP+; + D-Glucose 6-phosphate; <=> NADPH; + D-Glucono-1,5-lactone 6-phosphate; + H |
| RP01264 | R01058 | 222 | NADP+; + D-Glyceraldehyde 3-phosphate; + H2O; <=> 3-Phospho-D-glycerate; + NADPH; + H |
| RP00060 | R00725 | 562 | ITP; + D-Glucose; <=> IDP; + D-Glucose 6-phosphate; |
| RP00036 | R01858 | 1069 | dGTP; + Pyruvate; <=> Phosphoenolpyruvate; + dGDP; |
Pathway diagram (see pathway with molecule structures instead)
