Back to all pathways
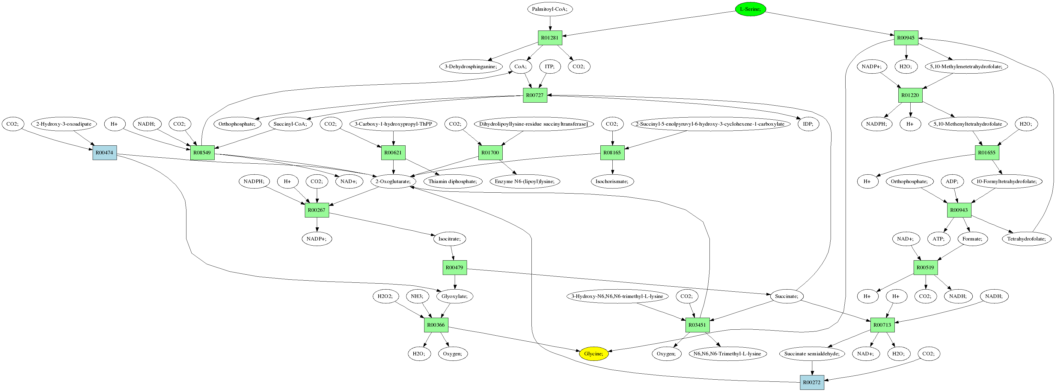
Sources: L-Serine; (C00065)
Target:Glycine; (C00037)
Z: 1.0
Composite map: C00065->C00037:[2->1,2->2]
Showing 1 best reactions for each rpair.
| RPAIR | Reaction | Score | Seq1 | Seq2 | Evalue | ECs | Equation |
|---|---|---|---|---|---|---|---|
| RP05677 | R08549 | 1293 | TRIRE0050531 | P20967|ODO1_YEAST | 0.0 | 1.2.4.2 | CoA; + 2-Oxoglutarate; + NAD+; <=> Succinyl-CoA; + H+ + NADH; + CO2; |
| RP00608 | R00713 | 496 | TRIRE0022741 | P25526|GABD_ECOLI | e-140 | 1.2.1.16 | Succinate semialdehyde; + NAD+; + H2O; <=> Succinate; + NADH; + H |
| RP00015 | R03451 | 446 | TRIRE0060232 | Q96UB1|TMLH_NEUCR | e-125 | 1.14.11.8 | Oxygen; + N6,N6,N6-Trimethyl-L-lysine + 2-Oxoglutarate; <=> Succinate; + 3-Hydroxy-N6,N6,N6-trimethyl-L-lysine + CO2; |
| RP00300 | R00943 | 1077 | TRIRE0075890 | P09440|C1TM_YEAST | 0.0 | 1.5.1.5,3.5.4.9,6.3.4.3 | Formate; + ATP; + Tetrahydrofolate; <=> 10-Formyltetrahydrofolate; + Orthophosphate; + ADP; |
| RP00032 | R00727 | 696 | TRIRE0080881 | Q9P567|SUCB_NEUCR | 0.0 | 6.2.1.4 | CoA; + Succinate; + ITP; <=> Succinyl-CoA; + IDP; + Orthophosphate; |
| RP00924 | R00474 | 0 | CO2; + 2-Hydroxy-3-oxoadipate <=> 2-Oxoglutarate; + Glyoxylate; | ||||
| RP00568 | R01220 | 1077 | TRIRE0075890 | P09440|C1TM_YEAST | 0.0 | 1.5.1.5,3.5.4.9,6.3.4.3 | 5,10-Methylenetetrahydrofolate; + NADP+; <=> 5,10-Methenyltetrahydrofolate + NADPH; + H |
| RP12907 | R08165 | 52 | TRIRE0074123 | P17109|MEND_ECOLI | 4e-06 | 2.2.1.9 | Isochorismate; + 2-Oxoglutarate; <=> CO2; + 2-Succinyl-5-enolpyruvyl-6-hydroxy-3-cyclohexene-1-carboxylate |
| RP01670 | R01655 | 1077 | TRIRE0075890 | P09440|C1TM_YEAST | 0.0 | 1.5.1.5,3.5.4.9,6.3.4.3 | 5,10-Methenyltetrahydrofolate + H2O; <=> 10-Formyltetrahydrofolate; + H |
| RP01012 | R00621 | 1293 | TRIRE0050531 | P20967|ODO1_YEAST | 0.0 | 1.2.4.2 | Thiamin diphosphate; + 2-Oxoglutarate; <=> CO2; + 3-Carboxy-1-hydroxypropyl-ThPP |
| RP00931 | R00479 | 926 | TRIRE0021758 | Q8J232|ACEA_MAGGR | 0.0 | 4.1.3.1 | Isocitrate; <=> Succinate; + Glyoxylate; |
| RP05983 | R01281 | 597 | TRIRE0046463 | Q09925|LCB2_SCHPO | e-170 | 2.3.1.50 | L-Serine; + Palmitoyl-CoA; <=> CoA; + CO2; + 3-Dehydrosphinganine; |
| RP03735 | R00519 | 637 | TRIRE0121298 | Q07103|FDH_NEUCR | 0.0 | 1.2.1.2 | NAD+; + Formate; <=> CO2; + NADH; + H |
| RP00043 | R00366 | 508 | TRIRE0002521 | P24552|OXDA_FUSSO | e-144 | 1.4.3.3 | Oxygen; + Glycine; + H2O; <=> H2O2; + Glyoxylate; + NH3; |
| RP00305 | R00267 | 649 | TRIRE0052055 | P79089|IDHP_ASPNG | 0.0 | 1.1.1.42 | NADP+; + Isocitrate; <=> CO2; + NADPH; + 2-Oxoglutarate; + H |
| RP06374 | R00945 | 819 | TRIRE0121686 | P34898|GLYC_NEUCR | 0.0 | 2.1.2.1 | 5,10-Methylenetetrahydrofolate; + H2O; + Glycine; <=> L-Serine; + Tetrahydrofolate; |
| RP00304 | R08549 | 1293 | TRIRE0050531 | P20967|ODO1_YEAST | 0.0 | 1.2.4.2 | CoA; + 2-Oxoglutarate; + NAD+; <=> Succinyl-CoA; + H+ + NADH; + CO2; |
| RP00930 | R00479 | 926 | TRIRE0021758 | Q8J232|ACEA_MAGGR | 0.0 | 4.1.3.1 | Isocitrate; <=> Succinate; + Glyoxylate; |
| RP10771 | R01700 | 1293 | TRIRE0050531 | P20967|ODO1_YEAST | 0.0 | 1.2.4.2 | 2-Oxoglutarate; + Enzyme N6-(lipoyl)lysine; <=> CO2; + Dihydrolipoyllysine-residue succinyltransferase] |
| RP05857 | R00267 | 649 | TRIRE0052055 | P79089|IDHP_ASPNG | 0.0 | 1.1.1.42 | NADP+; + Isocitrate; <=> CO2; + NADPH; + 2-Oxoglutarate; + H |
| RP04522 | R00272 | 0 | 2-Oxoglutarate; <=> CO2; + Succinate semialdehyde; |
Pathway diagram (see pathway with molecule structures instead)
