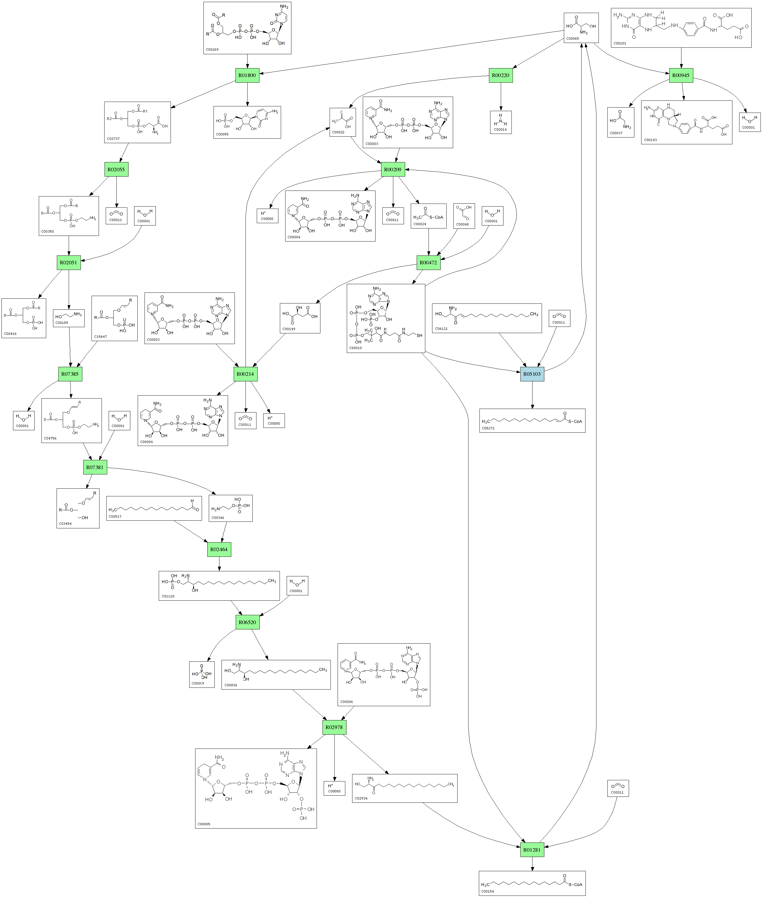
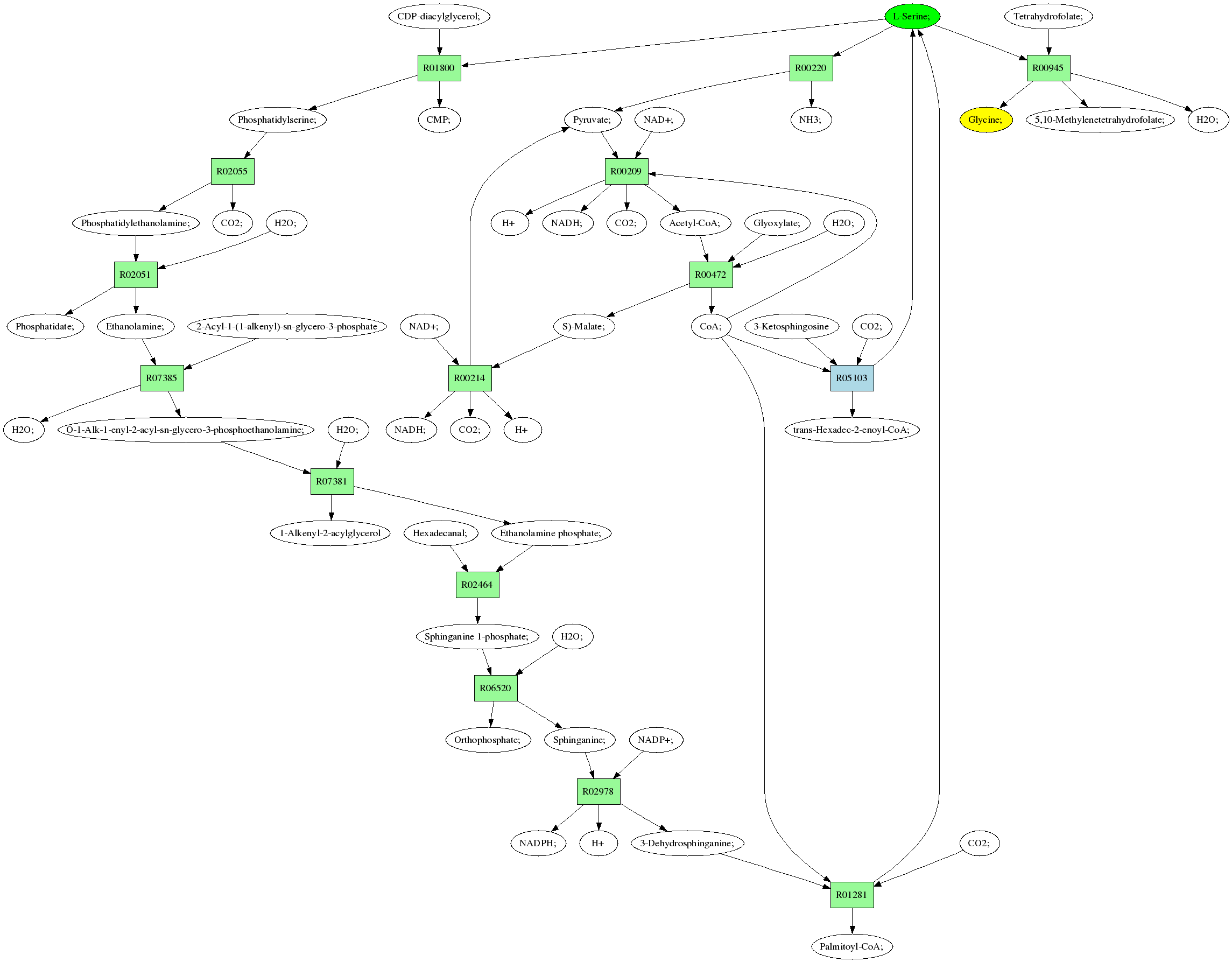
Back to all pathways
Sources: L-Serine; (C00065)
Target:Glycine; (C00037)
Z: 1.0
Composite map: C00065->C00037:[1->2,2->1]
Showing 1 best reactions for each rpair.
| RPAIR | Reaction | Score | Seq1 | Seq2 | Evalue | ECs | Equation |
|---|---|---|---|---|---|---|---|
| RP06172 | R00472 | 966 | TRIRE0079271 | P28345|MASY_NEUCR | 0.0 | 2.3.3.9 | CoA; + S)-Malate; <=> Acetyl-CoA; + Glyoxylate; + H2O; |
| RP04699 | R05103 | 0 | CoA; + CO2; + 3-Ketosphingosine <=> trans-Hexadec-2-enoyl-CoA; + L-Serine; | ||||
| RP01938 | R02051 | 706 | TRIRE0079019 | P36126|SPO14_YEAST | 0.0 | 3.1.4.4 | H2O; + Phosphatidylethanolamine; <=> Phosphatidate; + Ethanolamine; |
| RP01404 | R01281 | 597 | TRIRE0046463 | Q09925|LCB2_SCHPO | e-170 | 2.3.1.50 | L-Serine; + Palmitoyl-CoA; <=> CoA; + CO2; + 3-Dehydrosphinganine; |
| RP04290 | R00220 | 548 | TRIRE0004064 | O42615|THDH_ARXAD | e-156 | 4.3.1.19 | L-Serine; <=> NH3; + Pyruvate; |
| RP06101 | R00214 | 527 | TRIRE0062153 | P36013|MAOM_YEAST | e-149 | 1.1.1.38 | S)-Malate; + NAD+; <=> CO2; + H+ + NADH; + Pyruvate; |
| RP11092 | R07381 | 262 | TRIRE0021960 | Q9RGS8|PHLN_BURPS | 2e-69 | 3.1.4.3 | O-1-Alk-1-enyl-2-acyl-sn-glycero-3-phosphoethanolamine; + H2O; <=> 1-Alkenyl-2-acylglycerol + Ethanolamine phosphate; |
| RP11005 | R07385 | 706 | TRIRE0079019 | P36126|SPO14_YEAST | 0.0 | 3.1.4.4 | O-1-Alk-1-enyl-2-acyl-sn-glycero-3-phosphoethanolamine; + H2O; <=> 2-Acyl-1-(1-alkenyl)-sn-glycero-3-phosphate + Ethanolamine; |
| RP05983 | R01281 | 597 | TRIRE0046463 | Q09925|LCB2_SCHPO | e-170 | 2.3.1.50 | L-Serine; + Palmitoyl-CoA; <=> CoA; + CO2; + 3-Dehydrosphinganine; |
| RP00285 | R00209 | 576 | TRIRE0077373 | O00087|DLDH_SCHPO | e-164 | 1.8.1.4 | CoA; + NAD+; + Pyruvate; <=> Acetyl-CoA; + H+ + NADH; + CO2; |
| RP00604 | R06520 | 670 | TRIRE0002474 | P42837|FIG4_YEAST | 0.0 | 3.1.3.- | Sphinganine 1-phosphate; + H2O; <=> Sphinganine; + Orthophosphate; |
| RP02234 | R02464 | 453 | TRIRE0079835 | Q05567|SGPL_YEAST | e-127 | 4.1.2.27 | Sphinganine 1-phosphate; <=> Hexadecanal; + Ethanolamine phosphate; |
| RP01763 | R01800 | 216 | TRIRE0121550 | P08456|PSS_YEAST | 2e-56 | 2.7.8.8 | CDP-diacylglycerol; + L-Serine; <=> CMP; + Phosphatidylserine; |
| RP00301 | R00945 | 819 | TRIRE0121686 | P34898|GLYC_NEUCR | 0.0 | 2.1.2.1 | 5,10-Methylenetetrahydrofolate; + H2O; + Glycine; <=> L-Serine; + Tetrahydrofolate; |
| RP01941 | R02055 | 375 | TRIRE0080958 | P53037|PSD2_YEAST | e-103 | 4.1.1.65 | Phosphatidylserine; <=> CO2; + Phosphatidylethanolamine; |
| RP02654 | R02978 | 349 | TRIRE0107323 | Q7RZR2|TSC10_NEUCR | 5e-96 | 1.1.1.102 | Sphinganine; + NADP+; <=> NADPH; + 3-Dehydrosphinganine; + H |
Pathway diagram (see pathway with molecule structures instead)
